Suppr超能文献

中国抗生素生长促进剂的停用及其对猪源食源性病原体的影响。

Withdrawal of antibiotic growth promoters in China and its impact on the foodborne pathogen of swine origin.

作者信息

Wen Renqiao, Li Chao, Zhao Mengyu, Wang Hongning, Tang Yizhi

机构信息

Key Laboratory of Bio-Resource and Eco-Environment of Ministry of Education, College of Life Sciences, Sichuan University, Chengdu, Sichuan, China.

Animal Disease Prevention and Food Safety Key Laboratory of Sichuan Province, College of Life Sciences, Sichuan University, Chengdu, Sichuan, China.

出版信息

Front Microbiol. 2022 Sep 8;13:1004725. doi: 10.3389/fmicb.2022.1004725. eCollection 2022.

Abstract

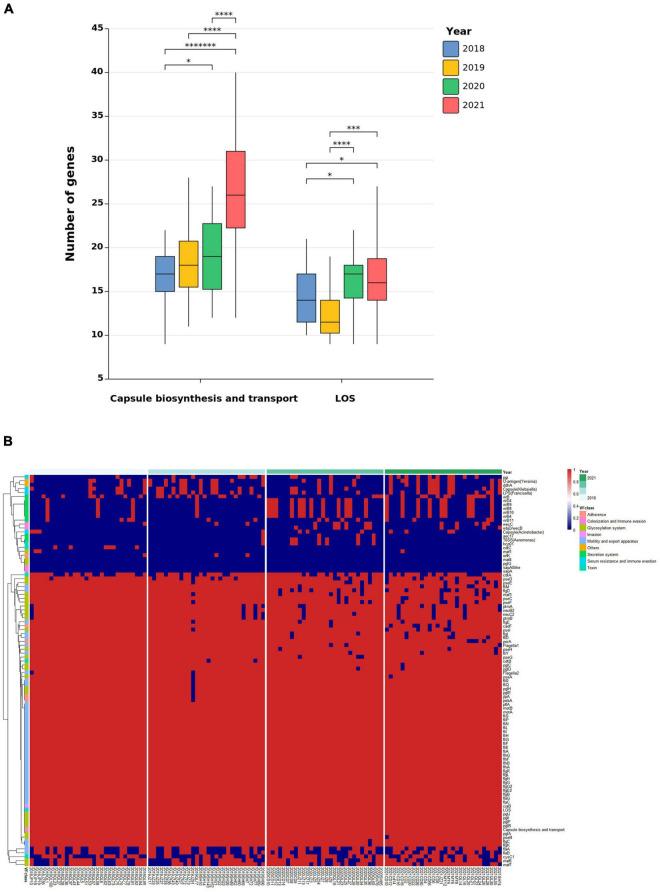
Antibiotic growth promoters (AGPs) have been used as feed additives to improve feed efficiency in food animals for more than six decades. However, the wide use of AGPs has led to the emergence of antibiotic-resistant pathogens of animal origin, posing a significant threat to food safety and public health. China prohibited the addition of AGPs to animal feed from July 2020. The impacts caused by the withdrawal of AGPs on the prevalence and antibiotic resistance of foodborne pathogens have not been illustrated. Here, a total of 471 strains of were isolated from pigs from three pig farms and two slaughterhouses in Sichuan Province for 4 consecutive years (2018-2021), including 2 years before and 2 years after the ban on AGPs in China. The isolation rate of had a slight increase after prohibiting the addition of AGPs to the feed. Contrary to what we expected, the antibiotic susceptibility test and WGS data showed that the antibiotic resistance to gentamicin and florfenicol and the abundance of virulence genes increased significantly after the ban of AGPs. Comparison of the isolates of swine origin with isolates of human origin indicated the potential of antibiotic-resistant transmission from pigs to humans. These data suggested that phasing out AGPs may lead to increased use of therapeutic antimicrobials, promoting the prevalence and transmission of both antibiotic resistance and virulence genes.

摘要

抗生素生长促进剂(AGPs)作为饲料添加剂已在食用动物中使用超过六十年,以提高饲料效率。然而,AGPs的广泛使用导致了动物源抗生素抗性病原体的出现,对食品安全和公众健康构成了重大威胁。中国自2020年7月起禁止在动物饲料中添加AGPs。AGPs停用对食源性病原体的流行率和抗生素抗性造成的影响尚未得到阐明。在此,连续4年(2018 - 2021年)从四川省的三个养猪场和两个屠宰场的猪中分离出总共471株[具体菌株名称未给出],包括中国禁止使用AGPs之前的2年和之后的2年。禁止在饲料中添加AGPs后,[具体菌株名称未给出]的分离率略有上升。与我们预期相反,抗生素敏感性试验和全基因组测序数据表明,禁止使用AGPs后,对庆大霉素和氟苯尼考的抗生素抗性以及毒力基因的丰度显著增加。猪源分离株与人类源分离株的比较表明,抗生素抗性[具体菌株名称未给出]从猪传播给人类的可能性。这些数据表明,逐步淘汰AGPs可能导致治疗性抗菌药物使用增加,促进抗生素抗性和毒力基因的流行和传播。

https://cdn.ncbi.nlm.nih.gov/pmc/blobs/9fc6/9495300/01ace7e34d96/fmicb-13-1004725-g001.jpg

文献AI研究员

20分钟写一篇综述,助力文献阅读效率提升50倍。

立即体验

用中文搜PubMed

大模型驱动的PubMed中文搜索引擎

马上搜索

文档翻译

学术文献翻译模型,支持多种主流文档格式。

立即体验