Suppr超能文献

α-倒捻子素抑制登革病毒感染中的病毒复制,并抑制核因子 kappa B(NF-κB)介导的炎症反应。

Alpha-mangostin inhibits viral replication and suppresses nuclear factor kappa B (NF-κB)-mediated inflammation in dengue virus infection.

机构信息

Graduate Program in Bioclinical Sciences, Chulabhorn International College of Medicine, Thammasat University, Khlong Luang, Pathum Thani, Thailand.

Division of Molecular Medicine, Research Department, Faculty of Medicine Siriraj Hospital, Mahidol University, 2 Wanglang Road, Bangkoknoi, Bangkok, Thailand.

出版信息

Sci Rep. 2022 Sep 27;12(1):16088. doi: 10.1038/s41598-022-20284-7.

Abstract

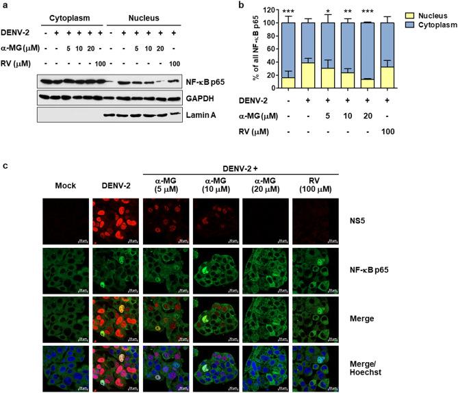
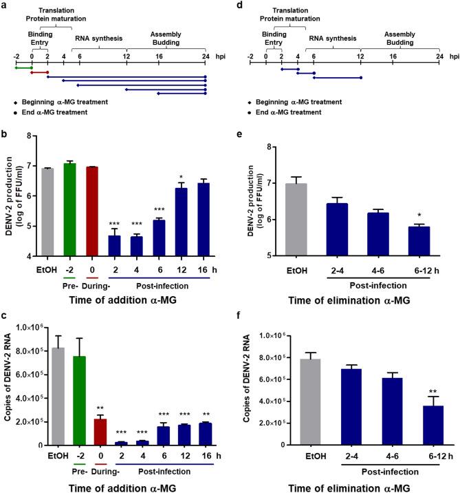
Severe dengue virus (DENV) infection results from viral replication and dysregulated host immune response, which trigger massive cytokine production/cytokine storm. The result is severe vascular leakage, hemorrhagic diathesis, and organ dysfunction. Subsequent to previously proposing that an ideal drug for treatment of DENV infection should efficiently inhibit both virus production and cytokine storm, we discovered that α-mangostin (α-MG) from the pericarp of the mangosteen fruit could inhibit both DENV infection and cytokine/chemokine production. In this study, we investigated the molecular mechanisms underlying the antiviral and anti-inflammatory effects of α-MG. Time-of-drug-addition and time-of-drug-elimination studies suggested that α-MG inhibits the replication step of the DENV life cycle. α-MG inhibited polymerization activity of RNA-dependent RNA polymerase (RdRp) with IC50 values of 16.50 μM and significantly reduced viral RNA and protein syntheses, and virion production. Antiviral and cytokine/chemokine gene expression profiles of α-MG-treated DENV-2-infected cells were investigated by polymerase chain reaction array. α-MG suppressed the expression of 37 antiviral and cytokine/chemokine genes that relate to the NF-κB signaling pathway. Immunofluorescence and immunoblot analyses revealed that α-MG inhibits NF-κB nuclear translocation in DENV-2-infected cells in association with reduced RANTES, IP-10, TNF-α, and IL-6 production. These results suggest α-MG as a potential treatment for DENV infection.

摘要

严重登革热病毒(DENV)感染是由病毒复制和失调的宿主免疫反应引起的,这会触发大量细胞因子的产生/细胞因子风暴。结果是严重的血管渗漏、出血倾向和器官功能障碍。此前我们曾提出,治疗 DENV 感染的理想药物应该能够有效地抑制病毒产生和细胞因子风暴,随后我们发现来自山竹果皮的 α-倒捻子素(α-MG)可以抑制 DENV 感染和细胞因子/趋化因子的产生。在这项研究中,我们研究了 α-MG 的抗病毒和抗炎作用的分子机制。加药时间和停药时间研究表明,α-MG 抑制 DENV 生命周期的复制步骤。α-MG 抑制 RNA 依赖性 RNA 聚合酶(RdRp)的聚合活性,IC50 值为 16.50 μM,显著降低了病毒 RNA 和蛋白质的合成以及病毒粒子的产生。通过聚合酶链反应阵列研究了 α-MG 处理的 DENV-2 感染细胞的抗病毒和细胞因子/趋化因子基因表达谱。α-MG 抑制了与 NF-κB 信号通路相关的 37 种抗病毒和细胞因子/趋化因子基因的表达。免疫荧光和免疫印迹分析表明,α-MG 抑制了 DENV-2 感染细胞中 NF-κB 的核易位,同时减少了 RANTES、IP-10、TNF-α 和 IL-6 的产生。这些结果表明 α-MG 是治疗 DENV 感染的一种潜在药物。

https://cdn.ncbi.nlm.nih.gov/pmc/blobs/3316/9515165/0e6a8c08f011/41598_2022_20284_Fig1_HTML.jpg

文献AI研究员

20分钟写一篇综述,助力文献阅读效率提升50倍。

立即体验

用中文搜PubMed

大模型驱动的PubMed中文搜索引擎

马上搜索

文档翻译

学术文献翻译模型,支持多种主流文档格式。

立即体验