Suppr超能文献

T 细胞与活化的内皮细胞相互作用为组织归巢做好准备。

T cell interaction with activated endothelial cells primes for tissue-residency.

机构信息

Center for Translational Immunology, University Medical Center Utrecht, Utrecht, Netherlands.

Pediatric Rheumatology and Immunology, Wilhelmina Children's Hospital, University Medical Center Utrecht, Utrecht, Netherlands.

出版信息

Front Immunol. 2022 Sep 12;13:827786. doi: 10.3389/fimmu.2022.827786. eCollection 2022.

Abstract

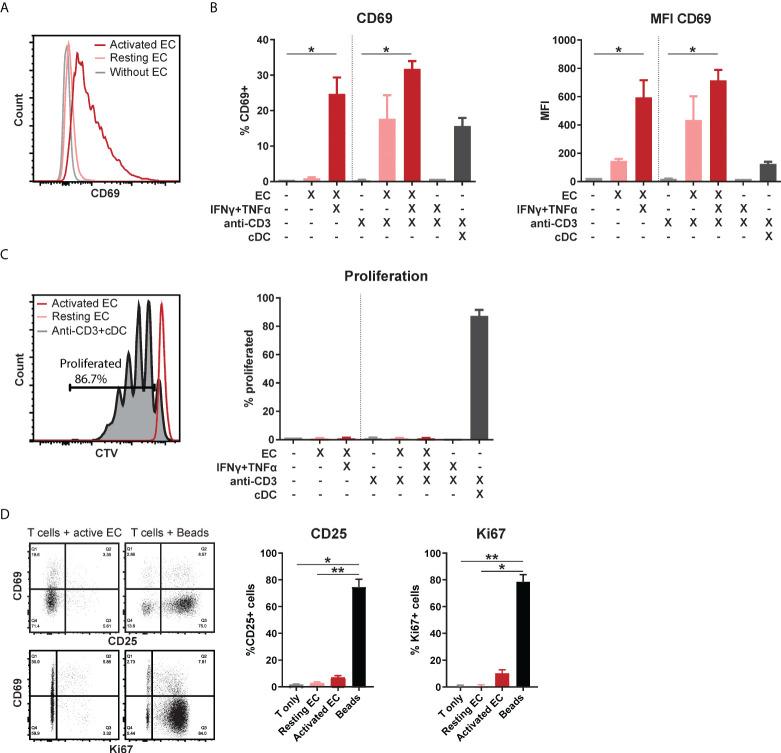
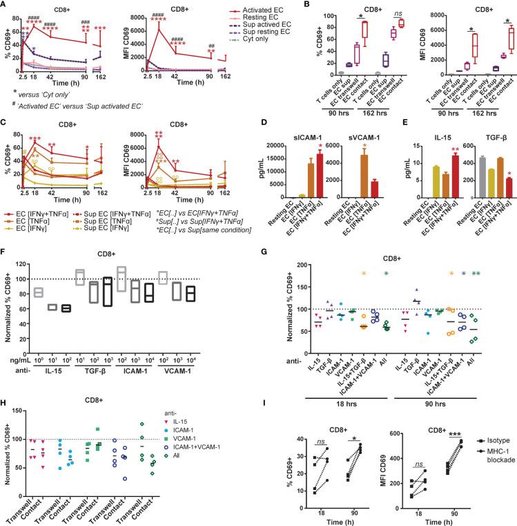
Tissue-resident memory T cells (TRM) are suspected drivers of chronic inflammation, but their induction remains unclear. Since endothelial cells (EC) are obligate interaction partners for T cells trafficking into inflamed tissues, they may play a role in TRM development. Here, we used an co-culture system of human cytokine-activated EC and FACS-sorted T cells to study the effect of EC on T(RM) cell differentiation. T cell phenotypes were assessed by flow cytometry, including proliferation measured by CellTrace Violet dilution assay. Soluble mediators were analyzed by multiplex immunoassay. Co-culture of T cells with cytokine-activated, but not resting EC induced CD69 expression without activation (CD25, Ki67) or proliferation. The dynamic of CD69 expression induced by EC was distinct from that induced by TCR triggering, with rapid induction and stable expression over 7 days. CD69 induction by activated EC was higher in memory than naive T cells, and most pronounced in CD8 effector memory T cells. Early CD69 induction was mostly mediated by IL-15, whereas later effects were also mediated by interactions with ICAM-1 and/or VCAM-1. CD69 T cells displayed a phenotype associated with tissue-residency, with increased CD49a, CD103, CXCR6, PD-1 and CD57 expression, and decreased CD62L and S1PR1. EC-induced CD69 T cells were poised for high production of pro-inflammatory cytokines and showed increased expression of T-helper 1 transcription factor T-bet. Our findings demonstrate that activated EC can induce functional specialization in T cells with sustained CD69 expression, increased cytokine response and a phenotypic profile reminiscent of TRM. Interaction with activated EC during transmigration into (inflamed) tissues thus contributes to TRM-residency priming.

摘要

组织驻留记忆 T 细胞(TRM)被怀疑是慢性炎症的驱动因素,但它们的诱导机制尚不清楚。由于内皮细胞(EC)是 T 细胞进入炎症组织的必需相互作用伙伴,因此它们可能在 TRM 发育中发挥作用。在这里,我们使用人细胞因子激活的 EC 和 FACS 分选的 T 细胞共培养系统来研究 EC 对 T(RM)细胞分化的影响。通过流式细胞术评估 T 细胞表型,包括通过 CellTrace Violet 稀释测定测量增殖。通过多重免疫测定分析可溶性介质。与细胞因子激活而非静止的 EC 共培养诱导 CD69 表达而无需激活(CD25、Ki67)或增殖。EC 诱导的 CD69 表达的动态与 TCR 触发诱导的 CD69 表达不同,具有快速诱导和 7 天以上的稳定表达。激活的 EC 诱导的 CD69 在记忆 T 细胞中高于幼稚 T 细胞,在 CD8 效应记忆 T 细胞中最为明显。早期 CD69 诱导主要由 IL-15 介导,而后期效应也由与 ICAM-1 和/或 VCAM-1 的相互作用介导。CD69 T 细胞表现出与组织驻留相关的表型,具有增加的 CD49a、CD103、CXCR6、PD-1 和 CD57 表达,以及减少的 CD62L 和 S1PR1。EC 诱导的 CD69 T 细胞具有产生促炎细胞因子的能力,并表现出 T 辅助 1 转录因子 T-bet 的表达增加。我们的研究结果表明,激活的 EC 可以诱导 T 细胞具有持续的 CD69 表达、增加的细胞因子反应和类似于 TRM 的表型特征的功能特化。在穿越(炎症)组织进入时与激活的 EC 相互作用有助于 TRM 驻留的启动。

https://cdn.ncbi.nlm.nih.gov/pmc/blobs/62da/9510578/1c63f7728bd6/fimmu-13-827786-g001.jpg

文献AI研究员

20分钟写一篇综述,助力文献阅读效率提升50倍。

立即体验

用中文搜PubMed

大模型驱动的PubMed中文搜索引擎

马上搜索

文档翻译

学术文献翻译模型,支持多种主流文档格式。

立即体验