Suppr超能文献

肝 1 型固有淋巴细胞与 NK 细胞之间的相互作用促进酒精性肝炎的发生。

Interplay Between Liver Type 1 Innate Lymphoid Cells and NK Cells Drives the Development of Alcoholic Steatohepatitis.

机构信息

School of Basic Medical Science, Anhui Medical University, Hefei, Anhui, China.

The First Affiliated Hospital, Division of Life Sciences and Medicine, University of Science and Technology of China, Hefei, Anhui, China.

出版信息

Cell Mol Gastroenterol Hepatol. 2023;15(1):261-274. doi: 10.1016/j.jcmgh.2022.09.010. Epub 2022 Sep 27.

Abstract

BACKGROUND & AIMS: Liver contains high frequency of group 1 innate lymphoid cells (ILC), which are composed of comparable number of type 1 ILC (ILC1) and natural killer (NK) cells in steady state. Little is known about whether and how the interaction between ILC1 and NK cells affects the development of alcoholic liver disease.

METHODS

A mouse model of chronic alcohol abuse plus single-binge (Gao-Binge model) was established. The levels of alanine aminotransferase/aspartate aminotransferase, hepatic lipid, and inflammatory cytokines or neutrophils were measured to evaluate the degree of liver injury, steatosis, and inflammation. Flow cytometric analysis, cell depletion, or adoptive transfer were used to interrogate the interaction between ILC1 and NK cells.

RESULTS

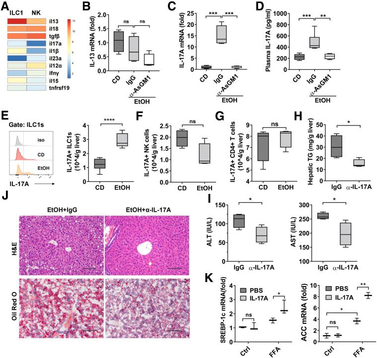
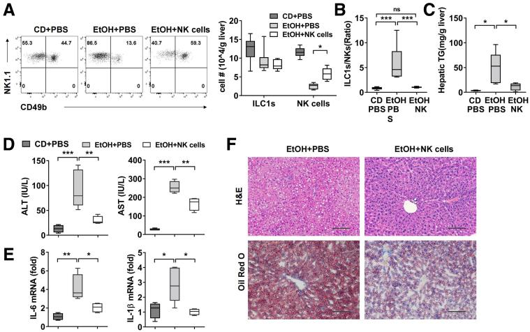
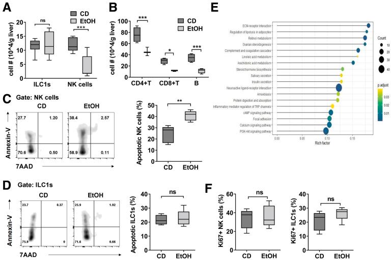
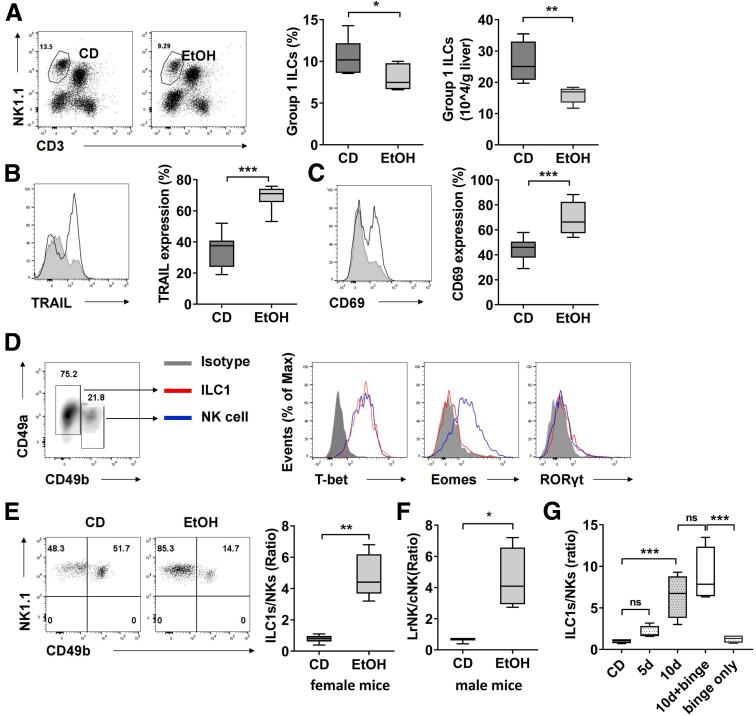
Upon chronic alcohol consumption, NK cells, but not ILC1, underwent apoptosis, resulting in ILC1 dominance among group 1 ILC. Interleukin (IL) 17A expression was up-regulated, and increased IL17A was mainly derived from liver ILC1 after chronic alcohol feeding. Either depletion of ILC1 or neutralization of IL17A could significantly attenuate liver steatosis, inflammation, and injury in alcohol-fed mice. In contrast, normalization of the ILC1/NK cells ratio through NK cells transfer or expanding NK cells had a significant hepatoprotection against alcohol-induced steatohepatitis. Furthermore, NK cell-derived interferon gamma exerted a protective function via inhibiting IL17A production by liver ILC1 during alcoholic steatohepatitis.

CONCLUSIONS

This is the first study showing that the interplay between liver ILC1 and NK cells occurs and drives the development of alcoholic steatohepatitis. Our findings support further exploration of liver ILC1 or NK cells as a therapeutic target for the treatment of alcohol-associated liver disease.

摘要

背景与目的

肝脏中富含第 1 组固有淋巴细胞(ILC),在稳态条件下,其包含数量相当的 1 型 ILC(ILC1)和自然杀伤(NK)细胞。目前尚不清楚 ILC1 和 NK 细胞之间的相互作用是否以及如何影响酒精性肝病的发展。

方法

建立慢性酒精滥用加单次 binge(Gao-Binge 模型)小鼠模型。通过测量丙氨酸氨基转移酶/天冬氨酸氨基转移酶、肝脂质和炎症细胞因子或中性粒细胞的水平,评估肝损伤、脂肪变性和炎症的程度。采用流式细胞术分析、细胞耗竭或过继转移来研究 ILC1 和 NK 细胞之间的相互作用。

结果

在慢性酒精消耗期间,NK 细胞而非 ILC1 发生凋亡,导致 ILC1 在第 1 组 ILC 中占主导地位。白细胞介素(IL)17A 的表达上调,并且在慢性酒精喂养后,增加的 IL17A 主要来自于肝脏 ILC1。ILC1 耗竭或 IL17A 中和均可显著减轻酒精喂养小鼠的肝脂肪变性、炎症和损伤。相比之下,通过 NK 细胞转移或扩增 NK 细胞使 ILC1/NK 细胞比值正常化,对酒精诱导的脂肪性肝炎具有显著的肝保护作用。此外,NK 细胞衍生的干扰素 γ 通过抑制酒精性脂肪性肝炎期间肝脏 ILC1 产生的 IL17A 发挥保护作用。

结论

这是第一项表明肝脏 ILC1 和 NK 细胞之间相互作用并驱动酒精性脂肪性肝炎发展的研究。我们的研究结果支持进一步探索肝脏 ILC1 或 NK 细胞作为治疗酒精相关肝病的治疗靶点。

https://cdn.ncbi.nlm.nih.gov/pmc/blobs/182b/9676399/b6f729810372/gr1.jpg

文献AI研究员

20分钟写一篇综述,助力文献阅读效率提升50倍。

立即体验

用中文搜PubMed

大模型驱动的PubMed中文搜索引擎

马上搜索

文档翻译

学术文献翻译模型,支持多种主流文档格式。

立即体验