Suppr超能文献

印度石榴品种‘Bhagawa’(L.)的参考质量基因组序列。

Reference quality genome sequence of Indian pomegranate cv. 'Bhagawa' ( L.).

作者信息

Roopa Sowjanya P, Shilpa Parashuram, Patil Goudappa Prakash, Babu Dhinesh Karuppannan, Sharma Jyotsana, Sangnure Vipul R, Mundewadikar Dhananjay M, Natarajan Purushothaman, Marathe Arvind Rajiv, Reddy Umesh K, Singh Vikram Nripendra

机构信息

ICAR-National Research Centre on Pomegranate (NRCP), Solapur, India.

CSIR-National Chemical Laboratory, Pune, India.

出版信息

Front Plant Sci. 2022 Sep 15;13:947164. doi: 10.3389/fpls.2022.947164. eCollection 2022.

Abstract

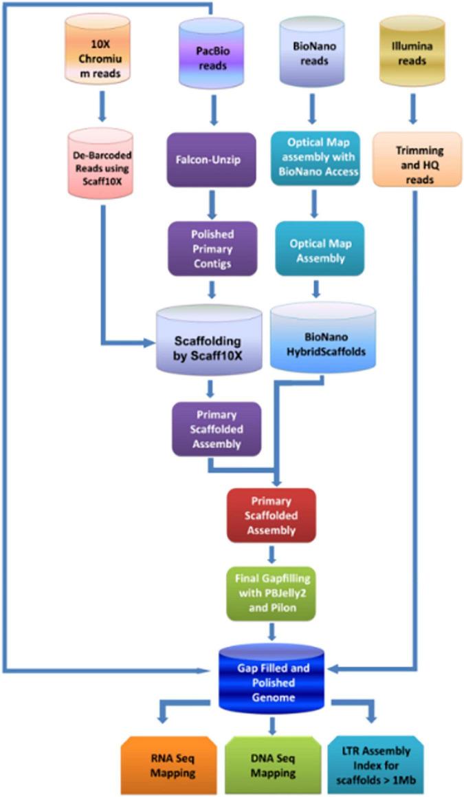
Pomegranate is an important fruit crop for ensuring livelihood and nutrition security in fragile semi-arid regions of the globe having limited irrigation resources. This is a high-value, nutritionally rich, and export-oriented agri-commodity that ensures high returns on investment to growers across the world. Although it is a valuable fruit crop, it has received only a limited genomics research outcome. To fast-track the pomegranate improvement program, whole-genome sequencing of the main Indian cultivar 'Bhagawa' was initiated by the Indian Council of Agricultural Research-National Research Center on Pomegranate (ICAR-NRCP). We have demonstrated that a combination of commercially available technologies from Illumina, PacBio, 10X Genomics, and BioNano Genomics could be used efficiently for sequencing and reference-grade assembly of the pomegranate genome. The research led to a final reference-quality genome assembly for 'Bhagawa' of 346.08 Mb in 342 scaffolds and an average N50 of 16.12 Mb and N90 of 1088.62 Kb. This assembly covered more than 98% of the estimated pomegranate genome size, 352.54 Mb. The LTR assembly index (LAI) value of 10 and 93.68% Benchmarking Universal Single-Copy Orthologs (BUSCO) completeness score over the 1,440 ortholog genes of the completed pomegranate genome indicates the quality of the assembled pomegranate genome. Furthermore, 29,435 gene models were discovered with a mean transcript length of 2,954 bp and a mean coding sequence length 1,090 bp. Four transcript data samples of pomegranate tissues were mapped over the assembled 'Bhagawa' genome up to 95% significant matches, indicating the high quality of the assembled genome. We have compared the 'Bhagawa' genome with the genomes of the pomegranate cultivars 'Dabenzi' and 'Taishanhong.' We have also performed whole-genome phylogenetic analysis using Computational Analysis of Gene Family Evolution (CAFE) and found that and pomegranate diverged 64 (60-70) million years ago. About 1,573 protein-coding resistance genes identified in the 'Bhagawa' genome were classified into 32 domains. In all, 314 copies of miRNA belonging to 26 different families were identified in the 'Bhagawa' genome. The reference-quality genome assembly of 'Bhagawa' is certainly a significant genomic resource for accelerated pomegranate improvement.

摘要

石榴是一种重要的水果作物,对于全球灌溉资源有限的脆弱半干旱地区保障生计和营养安全至关重要。这是一种高价值、营养丰富且面向出口的农产品,能为世界各地的种植者带来高投资回报。尽管它是一种有价值的水果作物,但目前其基因组学研究成果有限。为了加速石榴改良计划,印度农业研究理事会 - 国家石榴研究中心(ICAR - NRCP)启动了主要印度品种“Bhagawa”的全基因组测序。我们已经证明,Illumina、PacBio、10X Genomics和BioNano Genomics的商用技术组合可有效地用于石榴基因组的测序和参考级组装。该研究最终得到了“Bhagawa”的参考质量基因组组装,其大小为346.08 Mb,分布在342个支架上,平均N50为16.12 Mb,N90为1088.62 Kb。这个组装覆盖了估计的石榴基因组大小352.54 Mb的98%以上。组装的石榴基因组的LTR组装指数(LAI)值为10,在已完成的石榴基因组的1440个直系同源基因上的基准通用单拷贝直系同源物(BUSCO)完整性得分达到93.68%,这表明了组装的石榴基因组的质量。此外,发现了29435个基因模型,平均转录本长度为2954 bp,平均编码序列长度为1090 bp。石榴组织的四个转录本数据样本在组装的“Bhagawa”基因组上的映射匹配度高达95%,表明组装基因组的高质量。我们将“Bhagawa”基因组与石榴品种“大笨子”和“泰山红”的基因组进行了比较。我们还使用基因家族进化计算分析(CAFE)进行了全基因组系统发育分析,发现石榴在64(60 - 70)百万年前分化。在“Bhagawa”基因组中鉴定出的约1573个蛋白质编码抗性基因被分类为32个结构域。总共在“Bhagawa”基因组中鉴定出属于26个不同家族的314个miRNA拷贝。“Bhagawa”的参考质量基因组组装无疑是加速石榴改良的重要基因组资源。

https://cdn.ncbi.nlm.nih.gov/pmc/blobs/c044/9521485/e3b4263e27af/fpls-13-947164-g001.jpg

文献AI研究员

20分钟写一篇综述,助力文献阅读效率提升50倍。

立即体验

用中文搜PubMed

大模型驱动的PubMed中文搜索引擎

马上搜索

文档翻译

学术文献翻译模型,支持多种主流文档格式。

立即体验