Suppr超能文献

胶质瘤CD44表达与肿瘤微环境中的胶质动力学及患者预后的关联

Association of glioma CD44 expression with glial dynamics in the tumour microenvironment and patient prognosis.

作者信息

Du Zhanxin, Wang Yaqing, Liang Jiaqi, Gao Shaowei, Cai Xiaoying, Yu Yu, Qi Zhihui, Li Jing, Xie Yubin, Wang Zhongxing

机构信息

Department of Anesthesiology, The First Affiliated Hospital, Sun Yat-sen University, No. 58 Zhongshan 2nd Road, Guangzhou 510080, Guangdong, PR China.

School of Life Sciences, Sun Yat-sen University, No. 135 Xingangxi Road, Guangzhou 510275, PR China.

出版信息

Comput Struct Biotechnol J. 2022 Sep 9;20:5203-5217. doi: 10.1016/j.csbj.2022.09.003. eCollection 2022.

Abstract

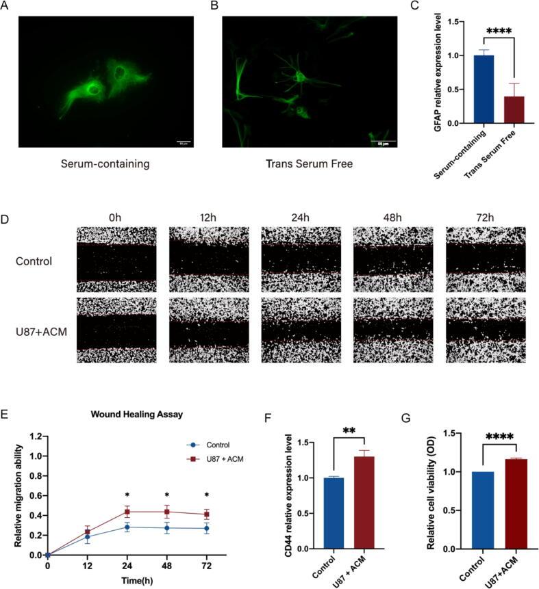
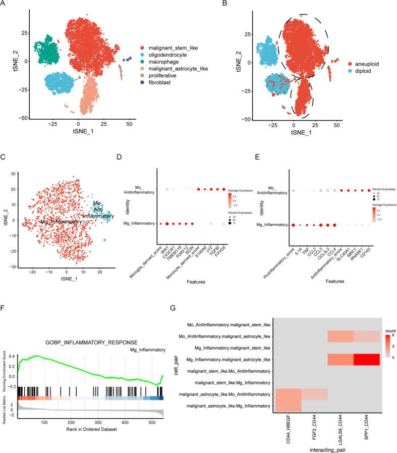
Because of the heterogeneity of lower-grade gliomas (LGGs), patients show various survival outcomes that are not reliably predicted by histological classification. The tumour microenvironment (TME) contributes to the initiation and progression of brain LGGs. Identifying potential prognostic markers based on the immune and stromal components in the TME will provide new insights into the dynamic modulation of these two components of the TME in LGGs. We applied ESTIMATE to calculate the ratio of immune and stromal components from The Cancer Genome Atlas database. After combined differential gene expression analysis, protein-protein interaction network construction and survival analysis, CD44 was screened as an independent prognostic factor and subsequently validated utilizing data from the Chinese Glioma Genome Atlas database. To decipher the association of glioma cell CD44 expression with stromal cells in the TME and tumour progression, RT-qPCR, cell viability and wound healing assays were employed to determine whether astrocytes enhance glioma cell viability and migration by upregulating CD44 expression. Surprisingly, M1 macrophages were identified as positively correlated with CD44 expression by CIBERSORT analysis. CD44 glioma cells were further suggested to interact with microglia-derived macrophages (M1 phenotype) via osteopontin signalling on the basis of single-cell sequencing data. Overall, we found that astrocytes could elevate the CD44 expression level of glioma cells, enhancing the recruitment of M1 macrophages that may promote glioma stemness via osteopontin-CD44 signalling. Thus, glioma CD44 expression might coordinate with glial activities in the TME and serve as a potential therapeutic target and prognostic marker for LGGs.

摘要

由于低级别胶质瘤(LGGs)的异质性,患者表现出不同的生存结果,而组织学分类无法可靠地预测这些结果。肿瘤微环境(TME)促进脑LGGs的发生和进展。基于TME中的免疫和基质成分识别潜在的预后标志物,将为LGGs中TME这两个成分的动态调节提供新的见解。我们应用ESTIMATE从癌症基因组图谱数据库计算免疫和基质成分的比例。经过联合差异基因表达分析、蛋白质-蛋白质相互作用网络构建和生存分析,CD44被筛选为独立的预后因素,随后利用中国胶质瘤基因组图谱数据库的数据进行了验证。为了解释胶质瘤细胞CD44表达与TME中基质细胞及肿瘤进展的关联,采用RT-qPCR、细胞活力和伤口愈合试验来确定星形胶质细胞是否通过上调CD44表达增强胶质瘤细胞的活力和迁移。令人惊讶的是,通过CIBERSORT分析发现M1巨噬细胞与CD44表达呈正相关。基于单细胞测序数据,进一步提示CD44胶质瘤细胞通过骨桥蛋白信号与小胶质细胞衍生的巨噬细胞(M1表型)相互作用。总体而言,我们发现星形胶质细胞可提高胶质瘤细胞的CD44表达水平,增强M1巨噬细胞的募集,而M1巨噬细胞可能通过骨桥蛋白-CD44信号促进胶质瘤干性。因此,胶质瘤CD44表达可能与TME中的神经胶质活动协同作用,并作为LGGs的潜在治疗靶点和预后标志物。

https://cdn.ncbi.nlm.nih.gov/pmc/blobs/c3e7/9508470/6340a015f66b/ga1.jpg

文献AI研究员

20分钟写一篇综述,助力文献阅读效率提升50倍。

立即体验

用中文搜PubMed

大模型驱动的PubMed中文搜索引擎

马上搜索

文档翻译

学术文献翻译模型,支持多种主流文档格式。

立即体验