Suppr超能文献

高分辨率 SSiNGLe-AP 方法揭示哺乳动物 DNA 中无碱基位点的复杂基因组模式。

Complex genomic patterns of abasic sites in mammalian DNA revealed by a high-resolution SSiNGLe-AP method.

机构信息

Institute of Genomics, School of Medicine, Huaqiao University, 668 Jimei Road, 361021, Xiamen, China.

出版信息

Nat Commun. 2022 Oct 5;13(1):5868. doi: 10.1038/s41467-022-33594-1.

Abstract

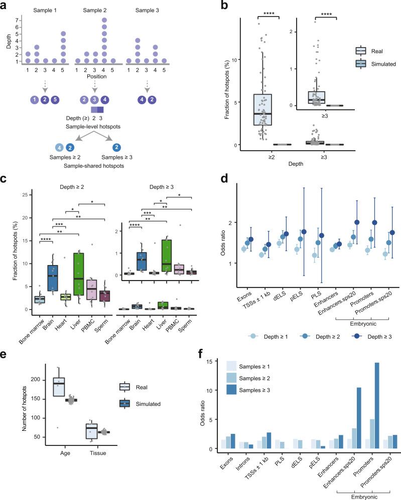
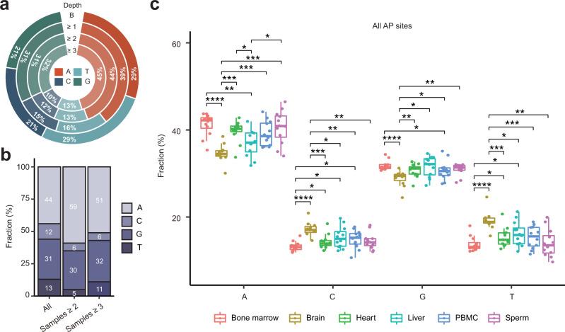
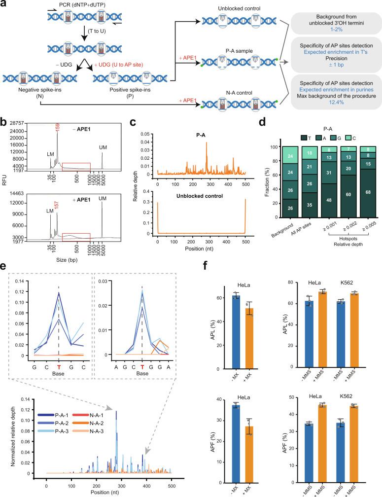
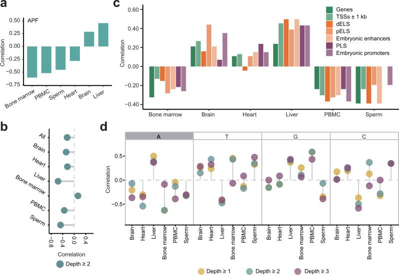
DNA damage plays a critical role in biology and diseases; however, how different types of DNA lesions affect cellular functions is far from clear mostly due to the paucity of high-resolution methods that can map their locations in complex genomes, such as those of mammals. Here, we present the development and validation of SSiNGLe-AP method, which can map a common type of DNA damage, abasic (AP) sites, in a genome-wide and high-resolution manner. We apply this method to six different tissues of mice with different ages and human cancer cell lines. We find a nonrandom distribution of AP sites in the mammalian genome that exhibits dynamic enrichment at specific genomic locations, including single-nucleotide hotspots, and is significantly influenced by gene expression, age and tissue type in particular. Overall, these results suggest that we are only starting to understand the true complexities in the genomic patterns of DNA damage.

摘要

DNA 损伤在生物学和疾病中起着关键作用;然而,由于缺乏能够在哺乳动物等复杂基因组中精确定位不同类型 DNA 损伤位置的高分辨率方法,因此,不同类型的 DNA 损伤如何影响细胞功能仍不清楚。在这里,我们介绍了 SSiNGLe-AP 方法的开发和验证,该方法可以以全基因组和高分辨率的方式绘制一种常见的 DNA 损伤,即脱碱基(AP)位点。我们将这种方法应用于不同年龄的小鼠的六种不同组织和人类癌细胞系。我们发现哺乳动物基因组中 AP 位点的分布是非随机的,在特定的基因组位置上表现出动态富集,包括单核苷酸热点,并且特别受到基因表达、年龄和组织类型的显著影响。总的来说,这些结果表明,我们才刚刚开始了解 DNA 损伤在基因组模式中的真正复杂性。

https://cdn.ncbi.nlm.nih.gov/pmc/blobs/2333/9534904/fc3f0822f1fa/41467_2022_33594_Fig1_HTML.jpg

文献AI研究员

20分钟写一篇综述,助力文献阅读效率提升50倍。

立即体验

用中文搜PubMed

大模型驱动的PubMed中文搜索引擎

马上搜索

文档翻译

学术文献翻译模型,支持多种主流文档格式。

立即体验