Suppr超能文献

髓样细胞中与阿尔茨海默病相关的转录性别差异。

Alzheimer's disease-related transcriptional sex differences in myeloid cells.

机构信息

Department of Brain Sciences, Imperial College London, London, UK.

Centre for Host Microbiome Interactions, King's College London, London, SE1 9RT, UK.

出版信息

J Neuroinflammation. 2022 Oct 5;19(1):247. doi: 10.1186/s12974-022-02604-w.

Abstract

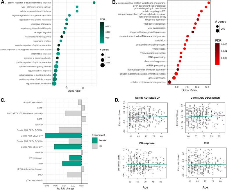
Sex differences have been identified in many diseases associated with dysregulated immune responses, including Alzheimer's disease (AD), for which approximately two-thirds of patients are women. An accumulating body of research indicates that microglia may play a causal role in the pathogenesis of this disease. We hypothesised that sex differences in the transcriptome of human myeloid cells may contribute to the sex difference observed in AD prevalence. To explore this, we assessed bulk and single-nuclear RNA sequencing data sets generated from four human derived myeloid cell populations: post-mortem microglial nuclei, peripheral monocytes, monocyte-derived macrophages (MDMs) and induced pluripotent stem cell derived microglial-like cells (MGLs). We found that expression of AD risk genes, gene signatures associated with the inflammatory response in AD, and genes related to proinflammatory immune responses were enriched in microglial nuclei isolated from aged female donors without ante-mortem neurological disease, relative to those from males. In addition, these inflammation-associated gene sets were found to be enriched in peripheral monocytes isolated from postmenopausal women and in MDMs obtained from premenopausal individuals relative to age-matched males. Expression of these gene sets did not differ in MDMs derived from women whose blood was sampled across the menstrual cycle or in MGLs cultured with 17β-oestradiol. This suggests that the observed gene set enrichments in myeloid cells from women were not being driven by acute hormonal influences. Together, these data support the hypothesis that the increased prevalence of AD in women may be partly explained by a myeloid cell phenotype biased towards expression of biological processes relevant to AD.

摘要

性别差异已在许多与免疫反应失调相关的疾病中得到确认,包括阿尔茨海默病(AD),其中约三分之二的患者为女性。越来越多的研究表明,小胶质细胞可能在这种疾病的发病机制中起因果作用。我们假设人类髓样细胞转录组中的性别差异可能导致 AD 患病率中观察到的性别差异。为了探索这一点,我们评估了来自四个人类衍生的髓样细胞群体的批量和单核 RNA 测序数据集:死后小胶质细胞核、外周单核细胞、单核细胞衍生的巨噬细胞(MDMs)和诱导多能干细胞衍生的小胶质样细胞(MGLs)。我们发现,AD 风险基因的表达、与 AD 炎症反应相关的基因特征以及与促炎免疫反应相关的基因在来自无生前神经疾病的老年女性供体的分离小胶质细胞核中富集,与男性相比。此外,这些与炎症相关的基因集在绝经后女性分离的外周单核细胞和来自绝经前个体的 MDM 中富集,与年龄匹配的男性相比。从月经周期中采样的女性的 MDM 或用 17β-雌二醇培养的 MGL 中,这些基因集的表达没有差异。这表明,女性髓样细胞中观察到的基因集富集不是由急性激素影响驱动的。这些数据共同支持了这样的假设,即女性 AD 患病率增加的部分原因可能是髓样细胞表型偏向于表达与 AD 相关的生物学过程。

https://cdn.ncbi.nlm.nih.gov/pmc/blobs/4910/9535846/832616a4e84e/12974_2022_2604_Fig1_HTML.jpg

文献AI研究员

20分钟写一篇综述,助力文献阅读效率提升50倍。

立即体验

用中文搜PubMed

大模型驱动的PubMed中文搜索引擎

马上搜索

文档翻译

学术文献翻译模型,支持多种主流文档格式。

立即体验