Suppr超能文献

有氧运动训练可改善饮食诱导的2型糖尿病小鼠的微血管功能和氧化应激参数。

Aerobic Exercise Training Improves Microvascular Function and Oxidative Stress Parameters in Diet-Induced Type 2 Diabetic Mice.

作者信息

Lino Rodrigues Karine, Vieira Dias Da Silva Vivian, Nunes Goulart da Silva Pereira Evelyn, Rangel Silvares Raquel, Peres de Araujo Beatriz, Eduardo Ilaquita Flores Edgar, Ramos Isalira Peroba, Pereira Borges Juliana, Fernandes-Santos Caroline, Daliry Anissa

机构信息

Laboratory of Cardiovascular Investigation, Oswaldo Cruz Institute, FIOCRUZ, Rio de Janeiro, RJ, Brazil.

National Center of Structural Biology and Bio-imaging, Federal University of Rio de Janeiro, Rio de Janeiro, RJ, Brazil.

出版信息

Diabetes Metab Syndr Obes. 2022 Sep 28;15:2991-3005. doi: 10.2147/DMSO.S365496. eCollection 2022.

Abstract

PURPOSE

Type 2 diabetic (T2D) patients have liver and adipose tissue microcirculation disturbances associated with metabolic dysfunction and disease progression. However, the potential role of aerobic training on hepatic and white adipose tissue (WAT) microcirculation and the underlying mechanisms have not been elucidated to date. Therefore, we investigated the role of aerobic training on liver and WAT microcirculation and AGE-RAGE modulation in T2D mice.

METHODS

The control group (CTL) was fed standard chow, and T2D was induced by feeding male C57BL/6 a high-fat, high-carbohydrate diet for 24 weeks. In the following 12 weeks, mice underwent aerobic training (CTL EX and T2D EX groups), or were kept sedentary (CTL and T2D groups). We assessed metabolic parameters, biochemical markers, oxidative damage, the AGE-RAGE axis, hepatic steatosis, hepatic stellate cells activation (HSC) and liver and WAT microcirculation.

RESULTS

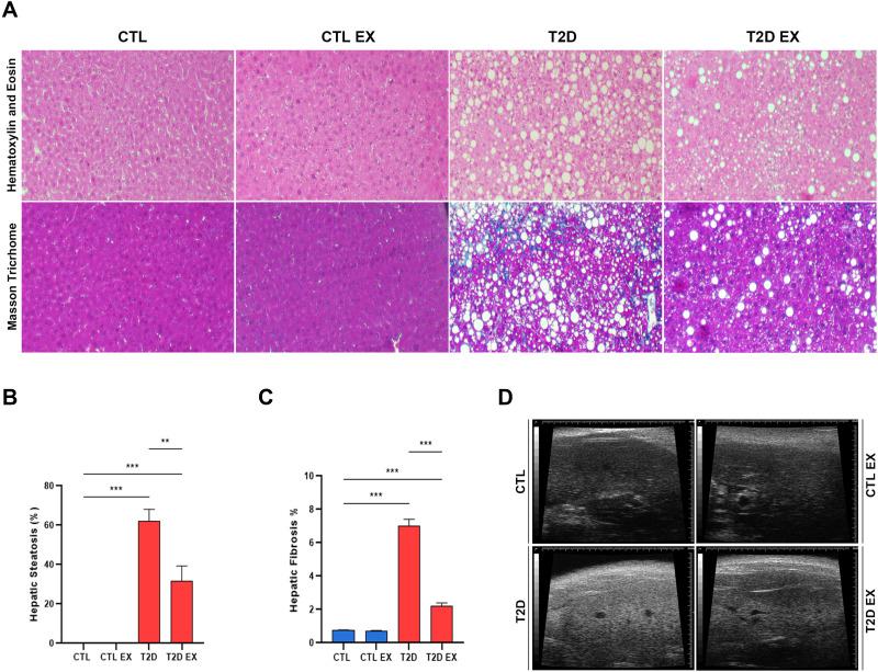
Hepatic microcirculation was improved in T2D EX mice which were associated with improvements in body, liver and fat mass, blood pressure, hepatic steatosis and fibrosis, and decreased HSC and AGE-RAGE activation. In contrast, improvement in WAT microcirculation, that is, decreased leukocyte recruitment and increased perfusion, was associated with increased catalase antioxidant activity.

CONCLUSION

Physical training improves hepatic and adipose tissue microcirculatory dysfunction associated with T2D, likely due to downregulation of AGE-RAGE axis, decreased HSC activation and increased antioxidant activity.

摘要

目的

2型糖尿病(T2D)患者存在肝脏和脂肪组织微循环障碍,这与代谢功能障碍和疾病进展相关。然而,有氧运动训练对肝脏和白色脂肪组织(WAT)微循环的潜在作用及其潜在机制迄今尚未阐明。因此,我们研究了有氧运动训练对T2D小鼠肝脏和WAT微循环以及晚期糖基化终产物受体(AGE-RAGE)调节的作用。

方法

对照组(CTL)给予标准饲料,通过给雄性C57BL/6小鼠喂食高脂肪、高碳水化合物饮食24周诱导T2D。在接下来的12周里,小鼠进行有氧运动训练(CTL EX组和T2D EX组),或保持久坐不动(CTL组和T2D组)。我们评估了代谢参数、生化标志物、氧化损伤、AGE-RAGE轴、肝脂肪变性、肝星状细胞激活(HSC)以及肝脏和WAT微循环。

结果

T2D EX组小鼠的肝脏微循环得到改善,这与体重、肝脏和脂肪量、血压、肝脂肪变性和纤维化的改善以及HSC和AGE-RAGE激活的降低有关。相比之下,WAT微循环的改善,即白细胞募集减少和灌注增加,与过氧化氢酶抗氧化活性增加有关。

结论

体育锻炼改善了与T2D相关的肝脏和脂肪组织微循环功能障碍,这可能是由于AGE-RAGE轴的下调、HSC激活的降低和抗氧化活性的增加。

https://cdn.ncbi.nlm.nih.gov/pmc/blobs/770b/9527816/9f6bfc3461b7/DMSO-15-2991-g0001.jpg

文献AI研究员

20分钟写一篇综述,助力文献阅读效率提升50倍。

立即体验

用中文搜PubMed

大模型驱动的PubMed中文搜索引擎

马上搜索

文档翻译

学术文献翻译模型,支持多种主流文档格式。

立即体验