Suppr超能文献

姜黄素对小儿难治性癫痫的影响

Effect of Curcumin on Pediatric Intractable Epilepsy.

作者信息

Erfani Mina, Ashrafzadeh Farah, Rahimi Hamid Reza, Ebrahimi Seyed Ali, Kalali Keivan, Beiraghi Toosi Mehran, Faraji Rad Elnaz

机构信息

Pediatric Neurology Department, Mashhad University of Medical Sciences, Mashhad, Iran.

Department of Medical Genetics and Molecular Medicine, Mashhad University of Medical Sciences, Mashhad, Iran.

出版信息

Iran J Child Neurol. 2022 Summer;16(3):35-45. doi: 10.22037/ijcn.v15i4.28648. Epub 2022 Jul 16.

Abstract

OBJECTIVES

Epilepsy is the most prevalent chronic neurologic disorder in children. One-third of patients with epilepsy do not respond to antiepileptic drugs. This condition is known as intractable epilepsy. Previous studies have shown the beneficial effects of curcumin in the treatment of epilepsy. There are no randomized controlled clinical trials assessing the use of curcumin in epilepsy. This study aimed to evaluate the effects of on intractable pediatric epilepsy.

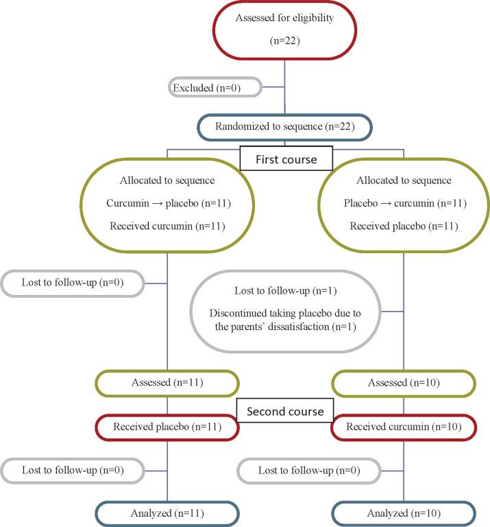
MATERIALS & METHODS: This double-blinded randomized crossover clinical trial was performed by a consecutive sampling to select 22 patients with intractable epilepsy divided into two groups. Patients received a daily dose of 4 mg/kg of curcumin or placebo as add-on therapy for 4 weeks. After a 2-week washout period, the treatment was replaced, and the new treatment was given for another 4 weeks. The SPSS software version 16 was used for statistical analysis. The study was approved by the Ethics Committee of Mashhad University of Medical Sciences, Iran.

RESULTS

A total of 22 children were enrolled in this study, 11 of which were boys. The mean age of the patients was 4.28±5 years. A female patient taking a placebo was excluded in the first week of the trial due to parental dissatisfaction. The most common type of seizure among our patients was a generalized myoclonic seizure (42.9%). The mean number of seizure attacks among the subjects was 68.76±69.26 pre-intervention and 39.85±39.41at the end of the intervention, which represents a statistically significant difference (P0.01).

CONCLUSION

Nanomicelle curcumin reduced the number of seizures significantly. Our results imply that curcumin treatment can help treat patients with intractable pediatric epilepsy.

摘要

目的

癫痫是儿童中最常见的慢性神经系统疾病。三分之一的癫痫患者对抗癫痫药物无反应。这种情况被称为难治性癫痫。先前的研究表明姜黄素在癫痫治疗中具有有益作用。目前尚无评估姜黄素在癫痫中应用的随机对照临床试验。本研究旨在评估[具体内容缺失,原文此处不完整]对儿童难治性癫痫的影响。

材料与方法

本双盲随机交叉临床试验通过连续抽样选取22例难治性癫痫患者,分为两组。患者接受每日4mg/kg的姜黄素或安慰剂作为附加治疗,为期4周。经过2周的洗脱期后,更换治疗方案,新的治疗再持续4周。使用SPSS 16版软件进行统计分析。该研究经伊朗马什哈德医科大学伦理委员会批准。

结果

本研究共纳入22名儿童,其中11名是男孩。患者的平均年龄为4.28±5岁。一名服用安慰剂的女性患者在试验第一周因家长不满而被排除。我们的患者中最常见的癫痫发作类型是全身性肌阵挛发作(42.9%)。干预前受试者癫痫发作的平均次数为68.76±69.26次,干预结束时为39.85±39.41次,差异具有统计学意义(P0.01)。

结论

纳米胶束姜黄素显著减少了癫痫发作次数。我们的结果表明姜黄素治疗有助于治疗儿童难治性癫痫患者。

https://cdn.ncbi.nlm.nih.gov/pmc/blobs/5f56/9531193/793927eb8dcc/ijcn-16-35-g001.jpg

文献AI研究员

20分钟写一篇综述,助力文献阅读效率提升50倍。

立即体验

用中文搜PubMed

大模型驱动的PubMed中文搜索引擎

马上搜索

文档翻译

学术文献翻译模型,支持多种主流文档格式。

立即体验