Suppr超能文献

CDK4/6 引发 Rb 失活,而 CDK2 的活性则协调细胞周期的启动和 G1/S 期的转化。

CDK4/6 initiates Rb inactivation and CDK2 activity coordinates cell-cycle commitment and G1/S transition.

机构信息

Department of Pathology and Cell Biology, Columbia University, New York, NY, 10032, USA.

Herbert Irving Comprehensive Cancer Center, Columbia University, New York, NY, 10032, USA.

出版信息

Sci Rep. 2022 Oct 7;12(1):16810. doi: 10.1038/s41598-022-20769-5.

Abstract

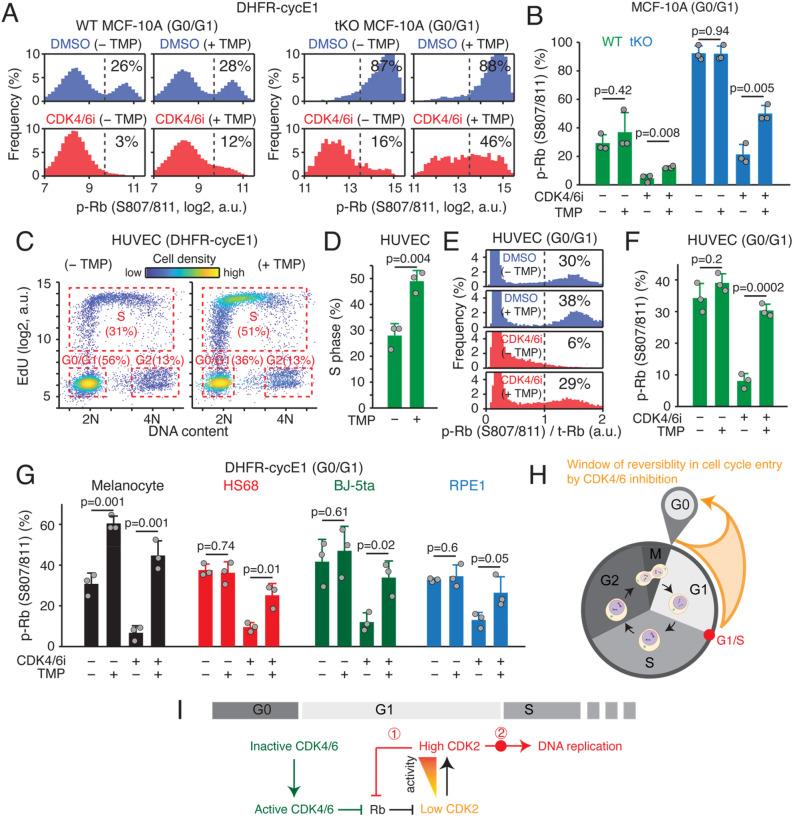
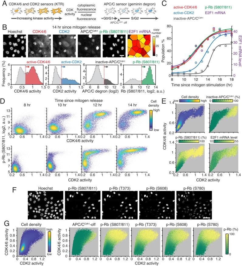
External signaling controls cell-cycle entry until cells irreversibly commit to the cell cycle to ensure faithful DNA replication. This process is tightly regulated by cyclin-dependent kinases (CDKs) and the retinoblastoma protein (Rb). Here, using live-cell sensors for CDK4/6 and CDK2 activities, we propose that CDK4/6 initiates Rb inactivation and CDK2 activation, which coordinates the timing of cell-cycle commitment and sequential G1/S transition. Our data show that CDK4/6 activation induces Rb inactivation and thereby E2F activation, driving a gradual increase in CDK2 activity. We found that rapid CDK4/6 inhibition can reverse cell-cycle entry until CDK2 activity reaches to high levels. This suggests that high CDK2 activity is required to initiate CDK2-Rb positive feedback and CDK4/6-indpendent cell-cycle progression. Since CDK2 activation also facilitates initiation of DNA replication, the timing of CDK2-Rb positive feedback is coupled with the G1/S transition. Our experiments, which acutely increased CDK2 activity by cyclin E1 overexpression, indicate that cells commit to the cell cycle before triggering DNA replication. Together, our data suggest that CDK4/6 inactivates Rb to begin E2F and CDK2 activation, and high CDK2 activity is necessary and sufficient to generate a bistable switch for Rb phosphorylation before DNA replication. These findings highlight how cells initiate the cell cycle and subsequently commit to the cell cycle before the G1/S transition.

摘要

外部信号控制细胞周期进入,直到细胞不可逆地进入细胞周期,以确保忠实的 DNA 复制。这个过程受到细胞周期蛋白依赖性激酶 (CDKs) 和视网膜母细胞瘤蛋白 (Rb) 的严格调控。在这里,我们使用 CDK4/6 和 CDK2 活性的活细胞传感器,提出 CDK4/6 启动 Rb 失活和 CDK2 激活,协调细胞周期启动和连续 G1/S 转变的时间。我们的数据表明,CDK4/6 的激活诱导 Rb 失活,从而激活 E2F,促使 CDK2 活性逐渐增加。我们发现,快速抑制 CDK4/6 可以逆转细胞周期进入,直到 CDK2 活性达到高水平。这表明高 CDK2 活性是启动 CDK2-Rb 正反馈和 CDK4/6 独立细胞周期进展所必需的。由于 CDK2 激活也有助于 DNA 复制的起始,因此 CDK2-Rb 正反馈的时间与 G1/S 转变相关联。我们的实验通过过表达 cyclin E1 急性增加 CDK2 活性,表明细胞在触发 DNA 复制之前就已经进入细胞周期。总之,我们的数据表明,CDK4/6 使 Rb 失活,启动 E2F 和 CDK2 激活,并且高 CDK2 活性是在 DNA 复制之前产生 Rb 磷酸化双稳态开关所必需且充分的。这些发现强调了细胞如何在 G1/S 转变之前启动细胞周期,随后进入细胞周期。

https://cdn.ncbi.nlm.nih.gov/pmc/blobs/8fb2/9546874/c2d0ac9587db/41598_2022_20769_Fig1_HTML.jpg

文献AI研究员

20分钟写一篇综述,助力文献阅读效率提升50倍。

立即体验

用中文搜PubMed

大模型驱动的PubMed中文搜索引擎

马上搜索

文档翻译

学术文献翻译模型,支持多种主流文档格式。

立即体验