Suppr超能文献

多功能纳米雪花用于 T1-T2 双对比增强 MRI 和 PAI 引导的氧自补充有效抗肿瘤治疗。

Multifunctional Nanosnowflakes for T1-T2 Double-Contrast Enhanced MRI and PAI Guided Oxygen Self-Supplementing Effective Anti-Tumor Therapy.

机构信息

School of Medical Imaging, Binzhou Medical University, Yantai, Shandong, 264003, People's Republic of China.

Department of Radiology, Sichuan Provincial People's Hospital, Chengdu, Sichuan, 610072, People's Republic of China.

出版信息

Int J Nanomedicine. 2022 Sep 29;17:4619-4638. doi: 10.2147/IJN.S379526. eCollection 2022.

Abstract

INTRODUCTION

Accurate tumor diagnosis is essential to achieve the ideal therapeutic effect. However, it is difficult to accurately diagnose cancer using a single imaging method because of the technical limitations. Multimodal imaging plays an increasingly important role in tumor treatment. Photodynamic therapy (PDT) has received widespread attention in tumor treatment due to its high specificity and controllable photocytotoxicity. Nevertheless, PDT is susceptible to tumor microenvironment (TME) hypoxia, which greatly reduces the therapeutic effect of tumor treatment.

METHODS

In this study, a novel multifunctional nano-snowflake probe (USPIO@MnO@Ce6, UMC) for oxygen-enhanced photodynamic therapy was developed. We have fabricated the honeycomb-like MnO to co-load chlorin e6 (Ce6, a photosensitizer) and ultrasmall superparamagnetic iron oxide (USPIO, T1-T2 double contrast agent). Under the high HO level of tumor cells, UMC efficiently degraded and triggered the exposure of photosensitizers to the generated oxygen, accelerating the production of reactive oxygen species (ROS) during PDT. Moreover, the resulting USPIO and Mn allow for MR T1-T2 imaging and transformable PAI for multimodal imaging-guided tumor therapy.

RESULTS

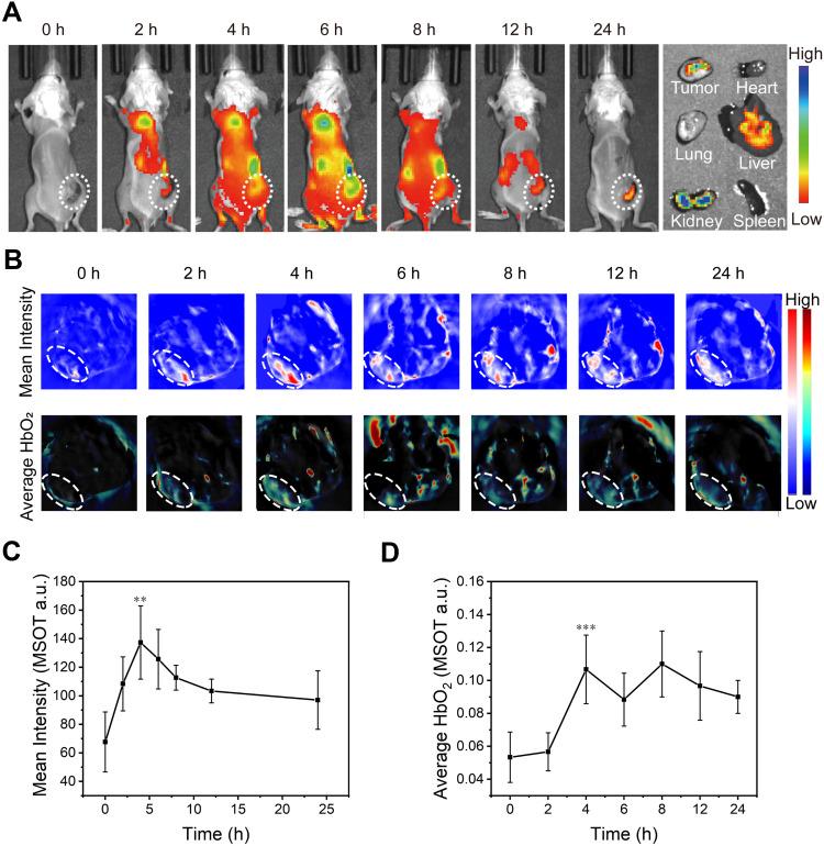
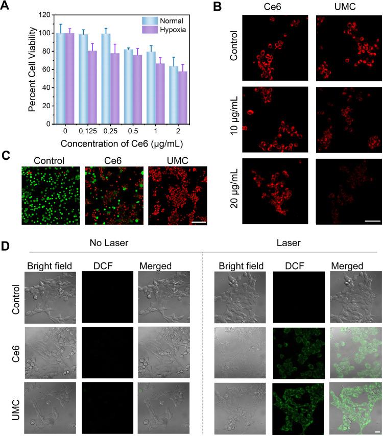
TEM and UV-vis spectroscopy results showed that nano-snowflake probe (UMC) was successfully synthesized, and the degradation of UMC was due to the pH/ HO responsive properties. In vitro results indicated good uptake of UMC in 4T-1 cells, with maximal accumulation at 4 h. In vitro and in vivo experimental results showed their imaging capability for both T1-T2 MR and PA imaging, providing the potential for multimodal imaging-guided tumor therapy. Compared to the free Ce6, UMC exhibited enhanced treatment efficiency due to the production of O with the assistance of 660 nm laser irradiation. In vivo experiments confirmed that UMC achieved oxygenated PDT under MR/PA imaging guidance in tumor-bearing mice and significantly inhibited tumor growth in tumor-bearing mice, exhibiting good biocompatibility and minimal side effects.

CONCLUSION

The multimodal imaging contrast agent (UMC) not only can be used for MR and PA imaging but also has oxygen-enhanced PDT capabilities. These results suggest that UMC may have a good potential for further clinical application in the future.

摘要

简介

准确的肿瘤诊断对于实现理想的治疗效果至关重要。然而,由于技术限制,单一的成像方法很难准确诊断癌症。多模态成像在肿瘤治疗中发挥着越来越重要的作用。光动力疗法(PDT)由于其高特异性和可控的光细胞毒性,在肿瘤治疗中受到广泛关注。然而,PDT 容易受到肿瘤微环境(TME)缺氧的影响,这极大地降低了肿瘤治疗的疗效。

方法

在本研究中,开发了一种用于增强氧的光动力治疗的新型多功能纳米雪花探针(USPIO@MnO@Ce6,UMC)。我们制备了类蜂窝状的 MnO 以共负载氯乙(Ce6,一种光敏剂)和超小超顺磁性氧化铁(USPIO,T1-T2 双对比剂)。在肿瘤细胞高 HO 水平下,UMC 高效降解并触发光敏剂暴露于生成的氧中,加速 PDT 过程中活性氧物质(ROS)的产生。此外,生成的 USPIO 和 Mn 允许 MR T1-T2 成像和可转换的 PAI 用于多模态成像引导的肿瘤治疗。

结果

TEM 和 UV-vis 光谱结果表明,纳米雪花探针(UMC)成功合成,并且 UMC 的降解是由于 pH/HO 响应特性。体外结果表明,UMC 在 4T-1 细胞中具有良好的摄取能力,在 4 h 时达到最大积累。体外和体内实验结果表明,它们具有 T1-T2 MR 和 PA 成像的成像能力,为多模态成像引导的肿瘤治疗提供了潜力。与游离 Ce6 相比,由于在 660nm 激光照射下协助产生 O,UMC 表现出增强的治疗效率。体内实验证实,UMC 在 MR/PA 成像引导下在荷瘤小鼠中实现了氧合 PDT,并显著抑制了荷瘤小鼠的肿瘤生长,表现出良好的生物相容性和最小的副作用。

结论

多模态成像造影剂(UMC)不仅可用于 MR 和 PA 成像,还具有增强氧的 PDT 能力。这些结果表明,UMC 在未来的临床应用中可能具有良好的应用潜力。

https://cdn.ncbi.nlm.nih.gov/pmc/blobs/324c/9533148/acab7bc1ba9a/IJN-17-4619-g0001.jpg

文献AI研究员

20分钟写一篇综述,助力文献阅读效率提升50倍。

立即体验

用中文搜PubMed

大模型驱动的PubMed中文搜索引擎

马上搜索

文档翻译

学术文献翻译模型,支持多种主流文档格式。

立即体验