Suppr超能文献

NIPK是一种与转录因子NF-Y的C亚基相互作用的蛋白质假激酶,参与根瘤菌感染和根瘤器官发生。

NIPK, a protein pseudokinase that interacts with the C subunit of the transcription factor NF-Y, is involved in rhizobial infection and nodule organogenesis.

作者信息

Clúa Joaquín, Rípodas Carolina, Roda Carla, Battaglia Marina E, Zanetti María Eugenia, Blanco Flavio Antonio

机构信息

Instituto de Biotecnología y Biología Molecular, Facultad de Ciencias Exactas, Universidad Nacional de La Plata, CCT-La Plata, CONICET, La Plata, Argentina.

出版信息

Front Plant Sci. 2022 Sep 21;13:992543. doi: 10.3389/fpls.2022.992543. eCollection 2022.

Abstract

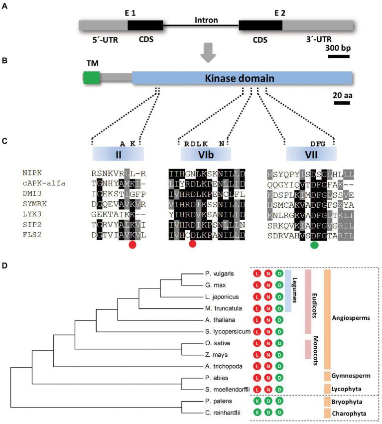
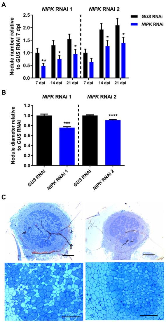
Heterotrimeric Nuclear Factor Y (NF-Y) transcription factors are key regulators of the symbiotic program that controls rhizobial infection and nodule organogenesis. Using a yeast two-hybrid screening, we identified a putative protein kinase of that interacts with the C subunit of the NF-Y complex. Physical interaction between NF-YC1 Interacting Protein Kinase (NIPK) and NF-YC1 occurs in the cytoplasm and the plasma membrane. Only one of the three canonical amino acids predicted to be required for catalytic activity is conserved in NIPK and its putative homologs from lycophytes to angiosperms, indicating that NIPK is an evolutionary conserved pseudokinase. Post-transcriptional silencing on affected infection and nodule organogenesis, suggesting NIPK is a positive regulator of the NF-Y transcriptional complex. In addition, is required for activation of cell cycle genes and early symbiotic genes in response to rhizobia, including and . However, strain preference in co-inoculation experiments was not affected by silencing, suggesting that some functions of the NF-Y complex are independent of NIPK. Our work adds a new component associated with the NF-Y transcriptional regulators in the context of nitrogen-fixing symbiosis.

摘要

异源三聚体核因子Y(NF-Y)转录因子是控制根瘤菌感染和根瘤器官发生的共生程序的关键调节因子。通过酵母双杂交筛选,我们鉴定出一种假定的蛋白激酶,它与NF-Y复合物的C亚基相互作用。NF-YC相互作用蛋白激酶(NIPK)与NF-YC1之间的物理相互作用发生在细胞质和质膜中。在NIPK及其从石松类植物到被子植物的假定同源物中,预测催化活性所需的三个典型氨基酸中只有一个是保守的,这表明NIPK是一种进化保守的假激酶。对NIPK的转录后沉默影响了感染和根瘤器官发生,表明NIPK是NF-Y转录复合物的正调节因子。此外,NIPK是响应根瘤菌激活细胞周期基因和早期共生基因所必需的,包括CYCD3;1和IPD3。然而,共接种实验中的菌株偏好不受NIPK沉默的影响,这表明NF-Y复合物的某些功能独立于NIPK。我们的工作在固氮共生的背景下增加了一个与NF-Y转录调节因子相关的新成分。

https://cdn.ncbi.nlm.nih.gov/pmc/blobs/9593/9532615/282a54f7665b/fpls-13-992543-g001.jpg

文献AI研究员

20分钟写一篇综述,助力文献阅读效率提升50倍。

立即体验

用中文搜PubMed

大模型驱动的PubMed中文搜索引擎

马上搜索

文档翻译

学术文献翻译模型,支持多种主流文档格式。

立即体验