Suppr超能文献

用于研究结直肠癌患者来源异种移植瘤联合和单药免疫治疗的自体人源化小鼠模型。

Autologous humanized mouse models to study combination and single-agent immunotherapy for colorectal cancer patient-derived xenografts.

作者信息

Kanikarla Marie Preeti, Sorokin Alexey V, Bitner Lea A, Aden Rebecca, Lam Michael, Manyam Ganiraju, Woods Melanie N, Anderson Amanda, Capasso Anna, Fowlkes Natalie, Overman Michael J, Menter David G, Kopetz Scott

机构信息

Department of Gastrointestinal Medical Oncology, The University of Texas MD Anderson Cancer Center, Houston, TX, United States.

Department of Bioinformatics & Computational Biology, The University of Texas MD Anderson Cancer Center, Houston, TX, United States.

出版信息

Front Oncol. 2022 Sep 21;12:994333. doi: 10.3389/fonc.2022.994333. eCollection 2022.

Abstract

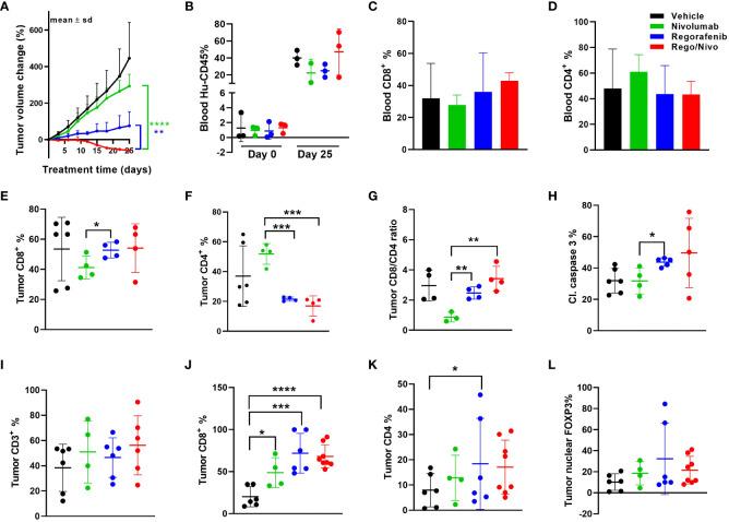
Designing studies of immunotherapy is limited due to a lack of pre-clinical models that reliably predict effective immunotherapy responses. To address this gap, we developed humanized mouse models of colorectal cancer (CRC) incorporating patient-derived xenografts (PDX) with human peripheral blood mononuclear cells (PBMC). Humanized mice with CRC PDXs were generated engraftment of autologous (isolated from the same patients as the PDXs) or allogeneic (isolated from healthy donors) PBMCs. Human T cells were detected in mouse blood, tissues, and infiltrated the implanted PDXs. The inclusion of anti-PD-1 therapy revealed that tumor responses in autologous but not allogeneic models were more comparable to that of patients. An overall non-specific graft-vs-tumor effect occurred in allogeneic models and negatively correlated with that seen in patients. In contrast, autologous humanized mice more accurately correlated with treatment outcomes by engaging pre-existing tumor specific T-cell populations. As autologous T cells appear to be the major drivers of tumor response thus, autologous humanized mice may serve as models at predicting treatment outcomes in pre-clinical settings for therapies reliant on pre-existing tumor specific T-cell populations.

摘要

由于缺乏能够可靠预测有效免疫治疗反应的临床前模型,免疫治疗研究的设计受到限制。为了填补这一空白,我们开发了结直肠癌(CRC)人源化小鼠模型,将患者来源的异种移植(PDX)与人类外周血单核细胞(PBMC)相结合。通过植入自体(从与PDX相同的患者中分离)或异体(从健康供体中分离)PBMC,生成了带有CRC PDX的人源化小鼠。在小鼠血液、组织中检测到人类T细胞,并且这些T细胞浸润到植入的PDX中。加入抗PD-1治疗后发现,自体模型而非异体模型中的肿瘤反应与患者的肿瘤反应更具可比性。在异体模型中出现了总体非特异性移植物抗肿瘤效应,且与患者中观察到的效应呈负相关。相比之下,自体人源化小鼠通过激活预先存在的肿瘤特异性T细胞群体,更准确地与治疗结果相关联。由于自体T细胞似乎是肿瘤反应的主要驱动因素,因此,自体人源化小鼠可作为一种模型,用于在临床前环境中预测依赖预先存在的肿瘤特异性T细胞群体的疗法的治疗结果。

https://cdn.ncbi.nlm.nih.gov/pmc/blobs/eabc/9532947/4c3ddd7d0b2b/fonc-12-994333-g001.jpg

文献AI研究员

20分钟写一篇综述,助力文献阅读效率提升50倍。

立即体验

用中文搜PubMed

大模型驱动的PubMed中文搜索引擎

马上搜索

文档翻译

学术文献翻译模型,支持多种主流文档格式。

立即体验