Suppr超能文献

核内层膜蛋白 NEMP1 支持核膜开口和红细胞去核。

The inner nuclear membrane protein NEMP1 supports nuclear envelope openings and enucleation of erythroblasts.

机构信息

Department of Developmental Biology, Washington University School of Medicine, St Louis, Missouri, United States of America.

Department of Pathology and Immunology, Washington University School of Medicine, St Louis, Missouri, United States of America.

出版信息

PLoS Biol. 2022 Oct 10;20(10):e3001811. doi: 10.1371/journal.pbio.3001811. eCollection 2022 Oct.

Abstract

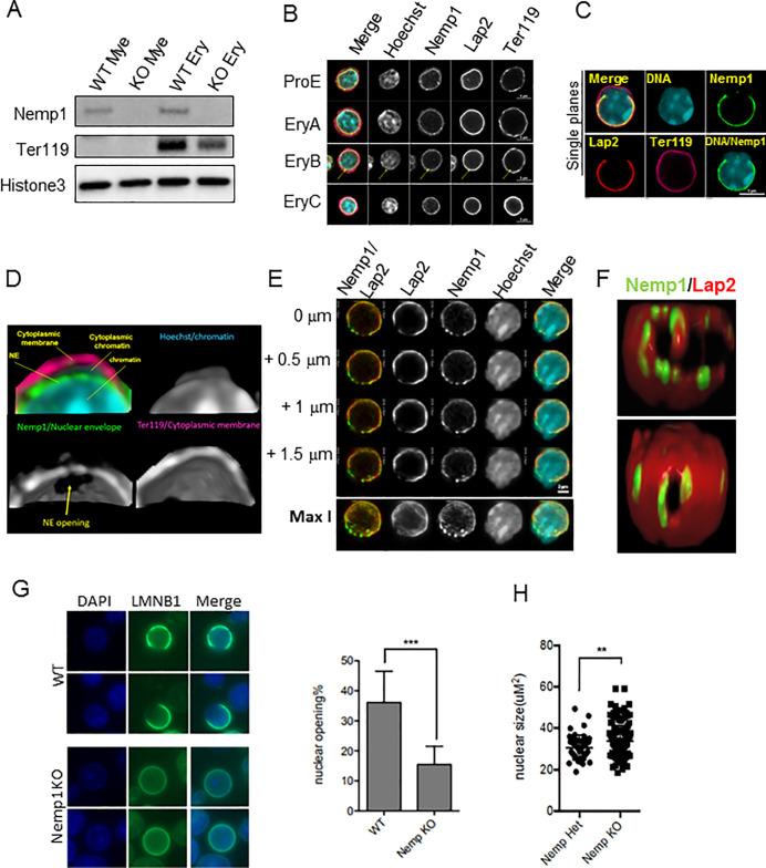
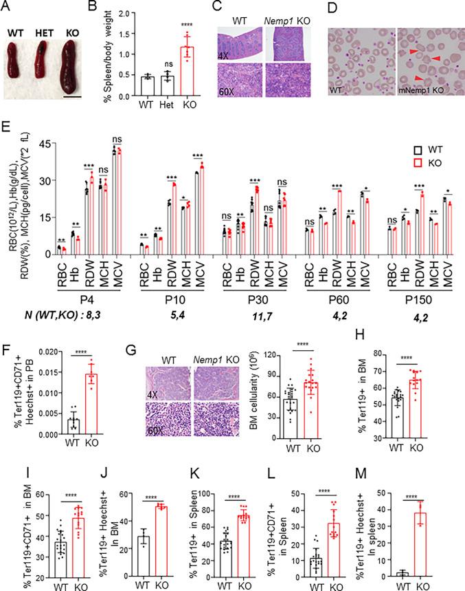
Nuclear envelope membrane proteins (NEMPs) are a conserved family of nuclear envelope (NE) proteins that reside within the inner nuclear membrane (INM). Even though Nemp1 knockout (KO) mice are overtly normal, they display a pronounced splenomegaly. This phenotype and recent reports describing a requirement for NE openings during erythroblasts terminal maturation led us to examine a potential role for Nemp1 in erythropoiesis. Here, we report that Nemp1 KO mice show peripheral blood defects, anemia in neonates, ineffective erythropoiesis, splenomegaly, and stress erythropoiesis. The erythroid lineage of Nemp1 KO mice is overrepresented until the pronounced apoptosis of polychromatophilic erythroblasts. We show that NEMP1 localizes to the NE of erythroblasts and their progenitors. Mechanistically, we discovered that NEMP1 accumulates into aggregates that localize near or at the edge of NE openings and Nemp1 deficiency leads to a marked decrease of both NE openings and ensuing enucleation. Together, our results for the first time demonstrate that NEMP1 is essential for NE openings and erythropoietic maturation in vivo and provide the first mouse model of defective erythropoiesis directly linked to the loss of an INM protein.

摘要

核包膜膜蛋白(NEMPs)是一类保守的核包膜(NE)蛋白家族,位于核内膜(INM)内。尽管 Nemp1 敲除(KO)小鼠明显正常,但它们表现出明显的脾肿大。这种表型和最近的报道描述了在红细胞终末成熟过程中需要 NE 开口,这促使我们研究 Nemp1 在红细胞生成中的潜在作用。在这里,我们报告 Nemp1 KO 小鼠表现出外周血缺陷、新生儿贫血、无效红细胞生成、脾肿大和应激性红细胞生成。Nemp1 KO 小鼠的红系谱系在多色性成红细胞明显凋亡之前过度表达。我们表明 NEMP1 定位于红细胞及其前体细胞的 NE。在机制上,我们发现 NEMP1 聚集在 NE 开口附近或边缘的聚集物中,Nemp1 缺乏导致 NE 开口和随后的去核明显减少。总之,我们的结果首次表明,NEMP1 是体内 NE 开口和红细胞生成成熟所必需的,并且提供了第一个与 INM 蛋白缺失直接相关的红细胞生成缺陷的小鼠模型。

https://cdn.ncbi.nlm.nih.gov/pmc/blobs/c213/9595564/9963d6e6bb4e/pbio.3001811.g001.jpg

文献AI研究员

20分钟写一篇综述,助力文献阅读效率提升50倍。

立即体验

用中文搜PubMed

大模型驱动的PubMed中文搜索引擎

马上搜索

文档翻译

学术文献翻译模型,支持多种主流文档格式。

立即体验