Suppr超能文献

饥饿诱导的发育停滞期间的替代性体和种系基因调控策略。

Alternative somatic and germline gene-regulatory strategies during starvation-induced developmental arrest.

机构信息

Department of Biology, Duke University, Durham, NC 27708, USA.

Department of Biology, Duke University, Durham, NC 27708, USA; Center for Genomic and Computational Biology, Duke University, Durham, NC 27708, USA.

出版信息

Cell Rep. 2022 Oct 11;41(2):111473. doi: 10.1016/j.celrep.2022.111473.

Abstract

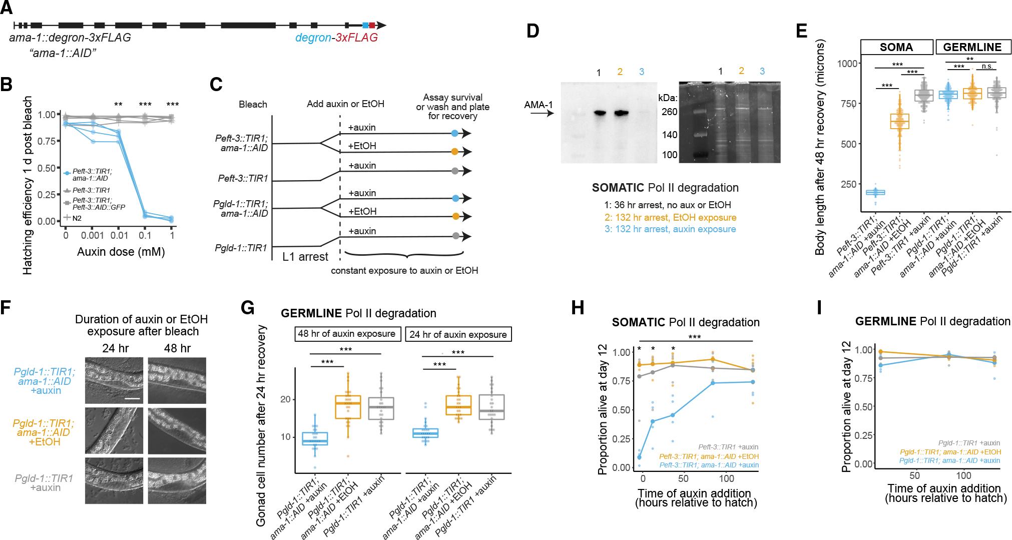
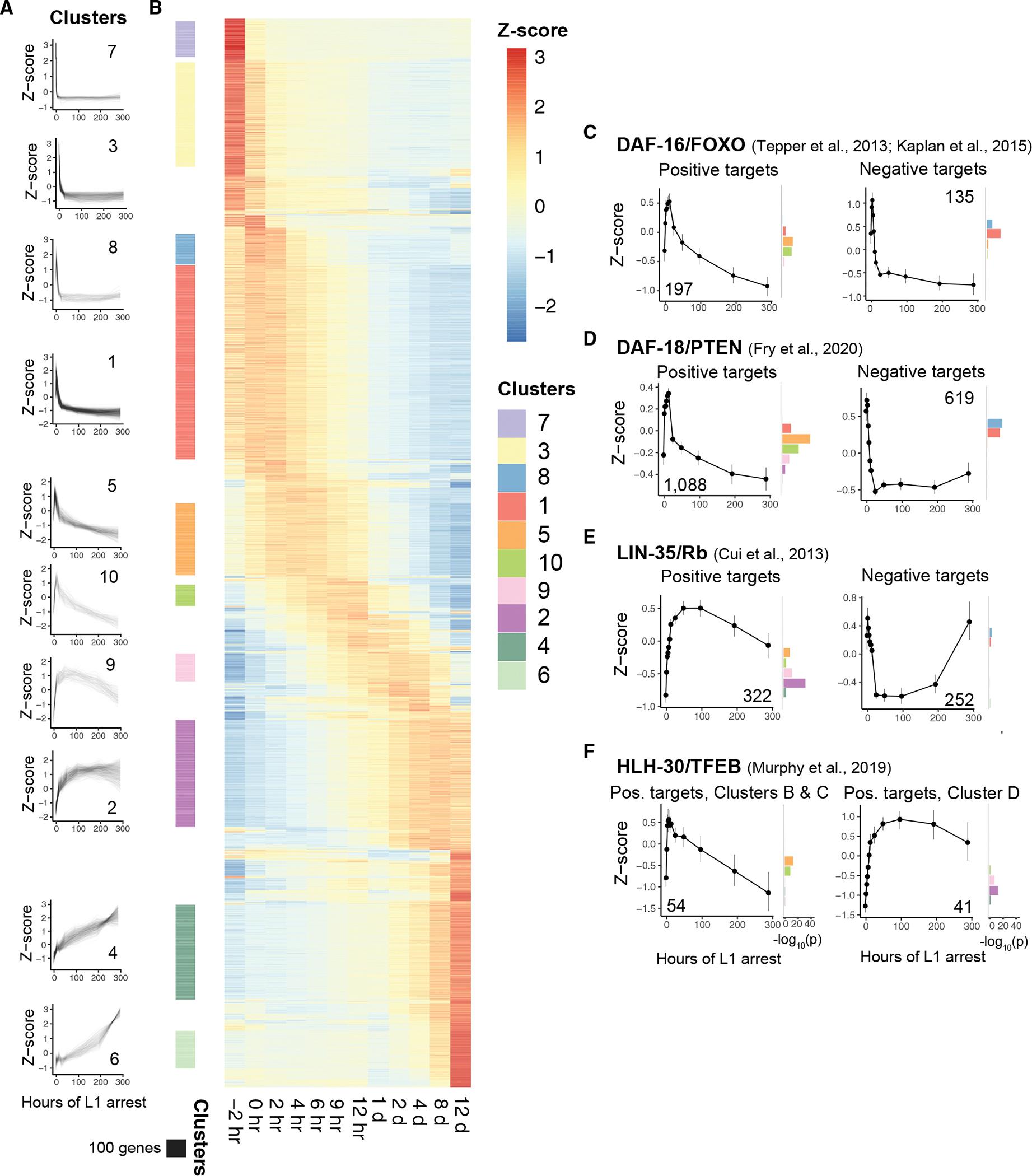
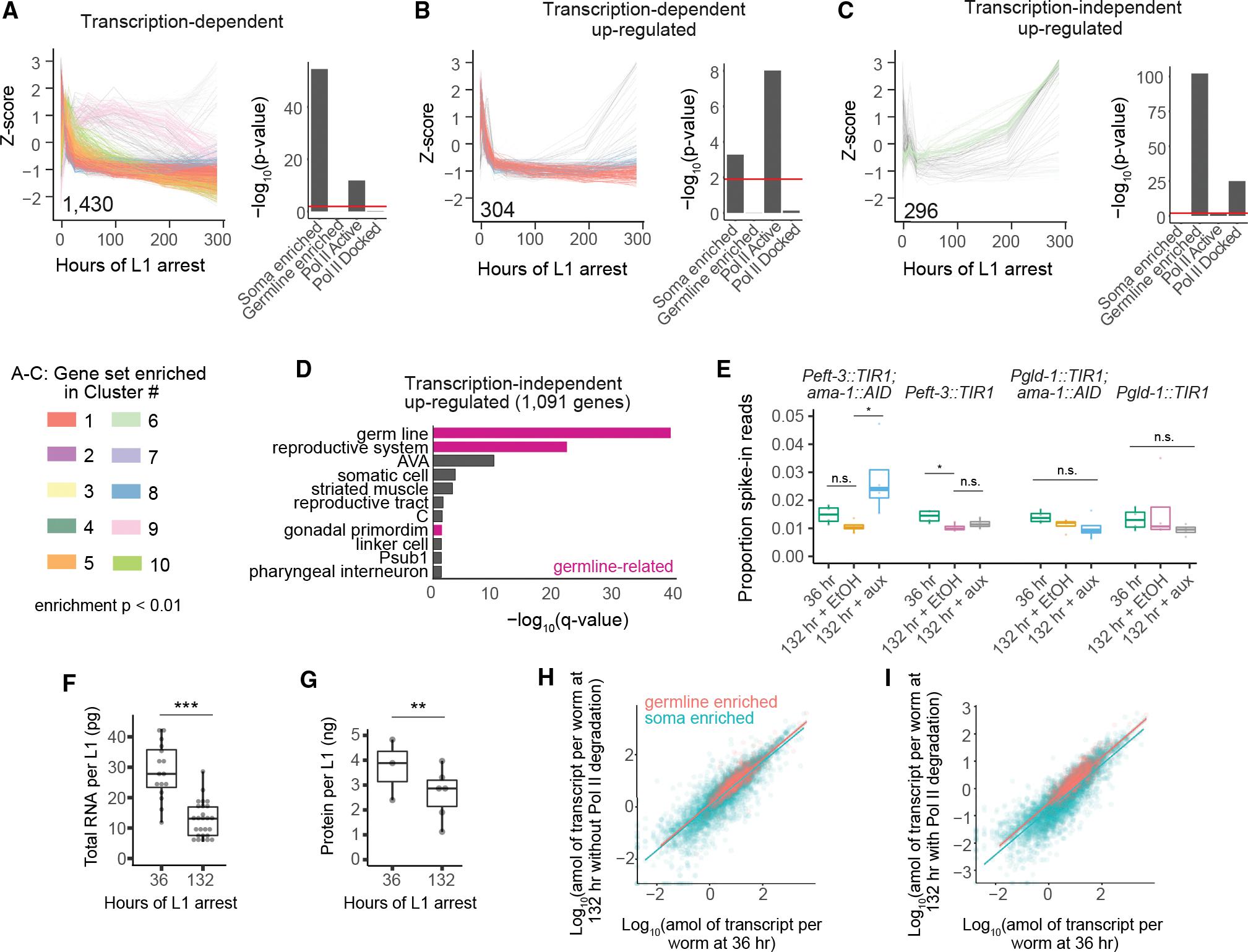
Nutrient availability governs growth and quiescence, and many animals arrest development when starved. Using C. elegans L1 arrest as a model, we show that gene expression changes deep into starvation. Surprisingly, relative expression of germline-enriched genes increases for days. We conditionally degrade the large subunit of RNA polymerase II using the auxin-inducible degron system and analyze absolute expression levels. We find that somatic transcription is required for survival, but the germline maintains transcriptional quiescence. Thousands of genes are continuously transcribed in the soma, though their absolute abundance declines, such that relative expression of germline transcripts increases given extreme transcript stability. Aberrantly activating transcription in starved germ cells compromises reproduction, demonstrating important physiological function of transcriptional quiescence. This work reveals alternative somatic and germline gene-regulatory strategies during starvation, with the soma maintaining a robust transcriptional response to support survival and the germline maintaining transcriptional quiescence to support future reproductive success.

摘要

营养物质的可获得性决定了生长和静止状态,许多动物在饥饿时会停止发育。我们使用 C. elegans L1 阻滞作为模型,表明基因表达在饥饿时会发生深刻的变化。令人惊讶的是,生殖细胞富集基因的相对表达水平会持续增加数天。我们使用生长素诱导的降解系统条件性地降解 RNA 聚合酶 II 的大亚基,并分析绝对表达水平。我们发现体转录对于生存是必需的,但生殖细胞保持转录静止。数千个基因在体中连续转录,尽管它们的绝对丰度下降,但由于生殖细胞转录本的极端稳定性,其相对表达水平增加。在饥饿的生殖细胞中异常激活转录会损害繁殖能力,这表明转录静止具有重要的生理功能。这项工作揭示了饥饿期间体和生殖系中替代的基因调控策略,体通过维持强大的转录反应来支持生存,生殖系通过维持转录静止来支持未来的生殖成功。

https://cdn.ncbi.nlm.nih.gov/pmc/blobs/422c/9608353/99db595229eb/nihms-1842083-f0002.jpg

文献AI研究员

20分钟写一篇综述,助力文献阅读效率提升50倍。

立即体验

用中文搜PubMed

大模型驱动的PubMed中文搜索引擎

马上搜索

文档翻译

学术文献翻译模型,支持多种主流文档格式。

立即体验