Suppr超能文献

NT157 通过靶向肺癌细胞中的 JNK 和 AXL 信号发挥抗肿瘤活性。

NT157 exerts antineoplastic activity by targeting JNK and AXL signaling in lung cancer cells.

机构信息

Department of Pharmacology, Institute of Biomedical Sciences, University of São Paulo, Av. Prof. Lineu Prestes, 1524, São Paulo, SP, 05508-900, Brazil.

Laboratory of Medical Investigation in Pathogenesis and Targeted Therapy in Onco-Immuno-Hematology (LIM-31), Department of Hematology, Hospital das Clínicas HCFMUSP, Faculdade de Medicina, University of São Paulo, São Paulo, Brazil.

出版信息

Sci Rep. 2022 Oct 12;12(1):17092. doi: 10.1038/s41598-022-21419-6.

Abstract

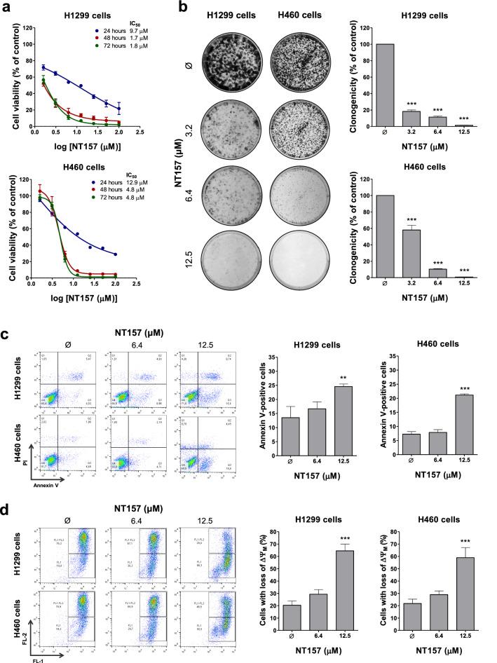
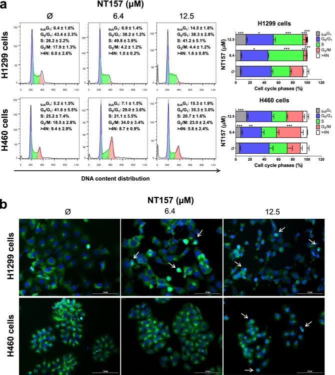
Combination therapies or multi-targeted drugs have been pointed out as an option to prevent the emergence of resistant clones, which could make long-term treatment more effective and translate into better clinical outcomes for cancer patients. The NT157 compound is a synthetic tyrphostin that leads to long-term inhibition of IGF1R/IRS1-2-, STAT3- and AXL-mediated signaling pathways. Given the importance of these signaling pathways for the development and progression of lung cancer, this disease becomes an interesting model for generating preclinical evidence on the cellular and molecular mechanisms underlying the antineoplastic activity of NT157. In lung cancer cells, exposure to NT157 decreased, in a dose-dependent manner, cell viability, clonogenicity, cell cycle progression and migration, and induced apoptosis (p < 0.05). In the molecular scenario, NT157 reduced expression of IRS1 and AXL and phosphorylation of p38 MAPK, AKT, and 4EBP1. Besides, NT157 decreased expression of oncogenes BCL2, CCND1, MYB, and MYC and increased genes related to cellular stress and apoptosis, JUN, BBC3, CDKN1A, CDKN1B, FOS, and EGR1 (p < 0.05), favoring a tumor-suppressive cell signaling network in the context of lung cancer. Of note, JNK was identified as a key kinase for NT157-induced IRS1 and IRS2 phosphorylation, revealing a novel axis involved in the mechanism of action of the drug. NT157 also presented potentiating effects on EGFR inhibitors in lung cancer cells. In conclusion, our preclinical findings highlight NT157 as a putative prototype of a multitarget drug that may contribute to the antineoplastic arsenal against lung cancer.

摘要

联合治疗或多靶点药物已被指出是预防耐药克隆出现的一种选择,这可能使长期治疗更有效,并为癌症患者带来更好的临床结果。NT157 化合物是一种合成的 tyrphostin,可导致 IGF1R/IRS1-2-、STAT3-和 AXL 介导的信号通路长期抑制。鉴于这些信号通路对肺癌的发展和进展至关重要,因此该疾病成为生成关于 NT157 抗肿瘤活性的细胞和分子机制的临床前证据的有趣模型。在肺癌细胞中,NT157 以剂量依赖性方式降低细胞活力、集落形成能力、细胞周期进程和迁移,并诱导细胞凋亡(p<0.05)。在分子水平上,NT157 降低了 IRS1 和 AXL 的表达以及 p38 MAPK、AKT 和 4EBP1 的磷酸化。此外,NT157 降低了癌基因 BCL2、CCND1、MYB 和 MYC 的表达,并增加了与细胞应激和细胞凋亡相关的基因,如 JUN、BBC3、CDKN1A、CDKN1B、FOS 和 EGR1(p<0.05),有利于在肺癌背景下形成肿瘤抑制性细胞信号网络。值得注意的是,JNK 被鉴定为 NT157 诱导 IRS1 和 IRS2 磷酸化的关键激酶,揭示了药物作用机制中涉及的新轴。NT157 还对肺癌细胞中的 EGFR 抑制剂具有增效作用。总之,我们的临床前发现强调了 NT157 作为一种多靶点药物的原型,可能有助于对抗肺癌的抗肿瘤武器库。

https://cdn.ncbi.nlm.nih.gov/pmc/blobs/b84b/9556623/23ad77dcf986/41598_2022_21419_Fig1_HTML.jpg

文献AI研究员

20分钟写一篇综述,助力文献阅读效率提升50倍。

立即体验

用中文搜PubMed

大模型驱动的PubMed中文搜索引擎

马上搜索

文档翻译

学术文献翻译模型,支持多种主流文档格式。

立即体验