Suppr超能文献

脑室内注射 P2X7 特异性纳米体阻断 P2X7 可减少中风损伤。

Blocking P2X7 by intracerebroventricular injection of P2X7-specific nanobodies reduces stroke lesions.

机构信息

Department of Neurology, University Medical Center Hamburg-Eppendorf, Martinistraße 52, 20246, Hamburg, Germany.

Institute of Immunology, University Medical Center Hamburg-Eppendorf, Martinistraße 52, 20246, Hamburg, Germany.

出版信息

J Neuroinflammation. 2022 Oct 12;19(1):256. doi: 10.1186/s12974-022-02601-z.

Abstract

BACKGROUND

Previous studies have demonstrated that purinergic receptors could be therapeutic targets to modulate the inflammatory response in multiple models of brain diseases. However, tools for the selective and efficient targeting of these receptors are lacking. The development of new P2X7-specific nanobodies (nbs) has enabled us to effectively block the P2X7 channel.

METHODS

Temporary middle cerebral artery occlusion (tMCAO) in wild-type (wt) and P2X7 transgenic (tg) mice was used to model ischemic stroke. Adenosine triphosphate (ATP) release was assessed in transgenic ATP sensor mice. Stroke size was measured after P2X7-specific nbs were injected intravenously (iv) and intracerebroventricularly (icv) directly before tMCAO surgery. In vitro cultured microglia were used to investigate calcium influx, pore formation via 4,6-diamidino-2-phenylindole (DAPI) uptake, caspase 1 activation and interleukin (IL)-1β release after incubation with the P2X7-specific nbs.

RESULTS

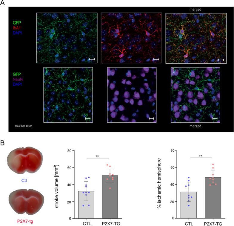
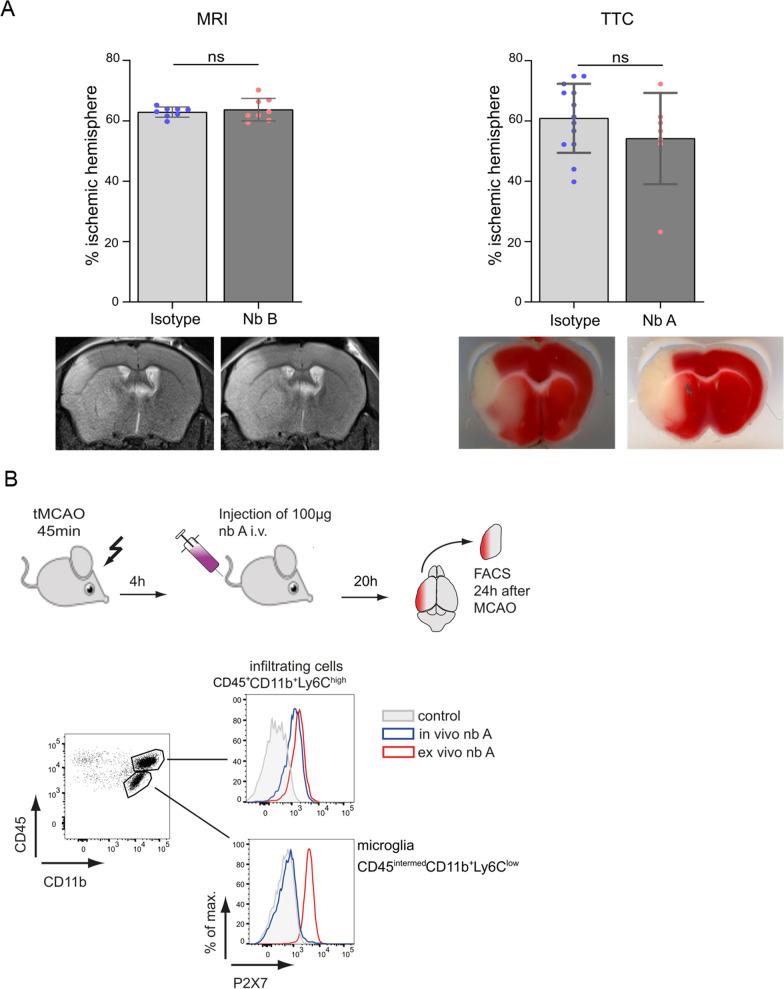
Transgenic ATP sensor mice showed an increase in ATP release in the ischemic hemisphere compared to the contralateral hemisphere or the sham-treated mice up to 24 h after stroke. P2X7-overexpressing mice had a significantly greater stroke size 24 h after tMCAO surgery. In vitro experiments with primary microglial cells demonstrated that P2X7-specific nbs could inhibit ATP-triggered calcium influx and the formation of membrane pores, as measured by Fluo4 fluorescence or DAPI uptake. In microglia, we found lower caspase 1 activity and subsequently lower IL-1β release after P2X7-specific nb treatment. The intravenous injection of P2X7-specific nbs compared to isotype controls before tMCAO surgery did not result in a smaller stroke size. As demonstrated by fluorescence-activated cell sorting (FACS), after stroke, iv injected nbs bound to brain-infiltrated macrophages but not to brain resident microglia, indicating insufficient crossing of the blood-brain barrier of the nbs. Therefore, we directly icv injected the P2X7-specific nbs or the isotype nbs. After icv injection of 30 µg of P2X7 specific nbs, P2X7 specific nbs bound sufficiently to microglia and reduced stroke size.

CONCLUSION

Mechanistically, we can show that there is a substantial increase of ATP locally after stroke and that blockage of the ATP receptor P2X7 by icv injected P2X7-specific nbs can reduce ischemic tissue damage.

摘要

背景

先前的研究表明,嘌呤能受体可能是调节多种脑疾病炎症反应的治疗靶点。然而,缺乏用于这些受体的选择性和高效靶向的工具。新的 P2X7 特异性纳米抗体 (nbs) 的开发使我们能够有效地阻断 P2X7 通道。

方法

在野生型 (wt) 和 P2X7 转基因 (tg) 小鼠中使用短暂性大脑中动脉闭塞 (tMCAO) 来模拟缺血性中风。在转基因 ATP 传感器小鼠中评估三磷酸腺苷 (ATP) 的释放。在 tMCAO 手术前静脉内 (iv) 和脑室内 (icv) 注射 P2X7 特异性 nbs 后测量中风大小。在体外培养的小胶质细胞中,用 P2X7 特异性 nbs 孵育后,通过 4,6-二脒基-2-苯基吲哚 (DAPI) 摄取检测钙内流、孔形成、半胱天冬酶 1 激活和白细胞介素 (IL)-1β 释放。

结果

与对侧半球或假手术处理的小鼠相比,转基因 ATP 传感器小鼠在中风后 24 小时内缺血半球的 ATP 释放增加。P2X7 过表达小鼠在 tMCAO 手术后 24 小时的中风面积明显更大。用原代小胶质细胞进行的体外实验表明,P2X7 特异性 nbs 可抑制 ATP 触发的钙内流和膜孔形成,如 Fluo4 荧光或 DAPI 摄取所示。在小胶质细胞中,我们发现 P2X7 特异性 nb 处理后 caspase 1 活性降低,随后 IL-1β 释放降低。与 tMCAO 手术前的同种型对照相比,静脉注射 P2X7 特异性 nbs 不会导致中风面积减小。如荧光激活细胞分选 (FACS) 所示,在中风后,iv 注射的 nbs 与脑浸润的巨噬细胞结合,但不与脑驻留的小胶质细胞结合,表明 nbs 不能充分穿过血脑屏障。因此,我们直接 icv 注射 P2X7 特异性 nbs 或同种型 nbs。在 icv 注射 30µg P2X7 特异性 nbs 后,P2X7 特异性 nbs 与小胶质细胞充分结合并减少中风面积。

结论

从机制上讲,我们可以证明中风后局部 ATP 大量增加,并且 icv 注射的 P2X7 特异性 nbs 阻断 ATP 受体 P2X7 可减少缺血性组织损伤。

https://cdn.ncbi.nlm.nih.gov/pmc/blobs/5f75/9559872/4065918c318c/12974_2022_2601_Fig1_HTML.jpg

文献AI研究员

20分钟写一篇综述,助力文献阅读效率提升50倍。

立即体验

用中文搜PubMed

大模型驱动的PubMed中文搜索引擎

马上搜索

文档翻译

学术文献翻译模型,支持多种主流文档格式。

立即体验