Suppr超能文献

芹黄素通过恢复线粒体功能诱导高血压大鼠内皮依赖性血管舒张。

Restoration of Mitochondrial Function Is Essential in the Endothelium-Dependent Vasodilation Induced by Acacetin in Hypertensive Rats.

机构信息

Key Laboratory of Medical Electrophysiology of Ministry of Education, Medical Electrophysiological Key Laboratory of Sichuan Province, Collaborative Innovation Center for Prevention and Treatment of Cardiovascular Disease, Institute of Cardiovascular Research, Southwest Medical University, Luzhou 646000, China.

出版信息

Int J Mol Sci. 2022 Sep 26;23(19):11350. doi: 10.3390/ijms231911350.

Abstract

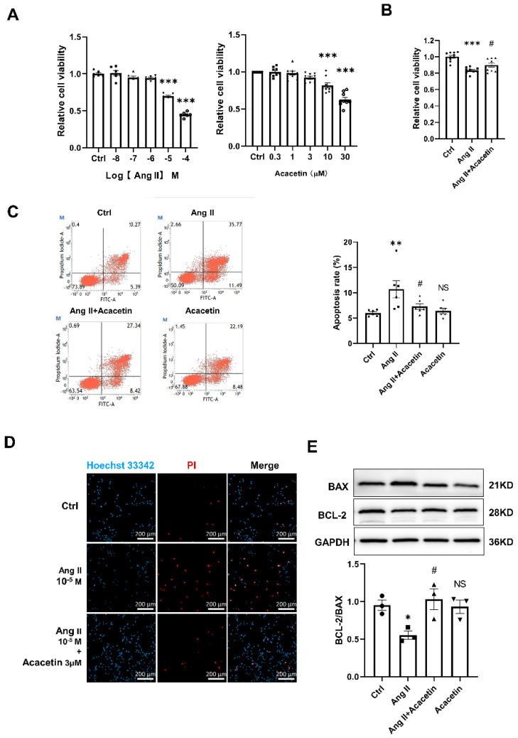
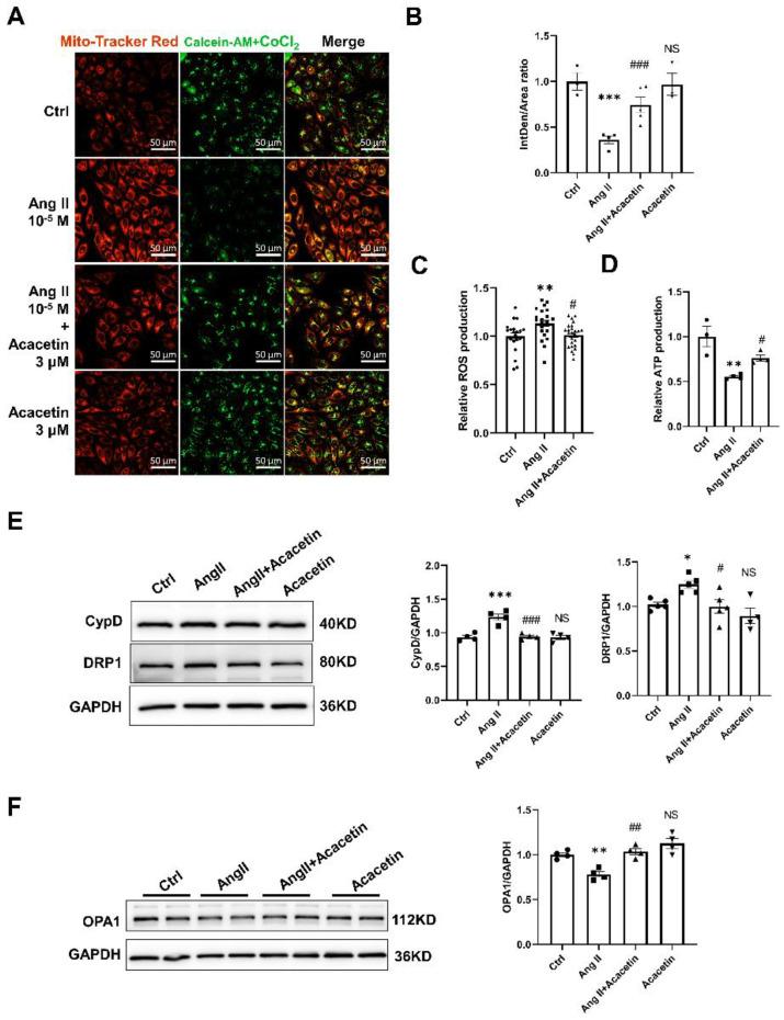
Mitochondrial dysfunction in the endothelium contributes to the progression of hypertension and plays an obligatory role in modulating vascular tone. Acacetin is a natural flavonoid compound that has been shown to possess multiple beneficial effects, including vasodilatation. However, whether acacetin could improve endothelial function in hypertension by protecting against mitochondria-dependent apoptosis remains to be determined. The mean arterial pressure (MAP) in Wistar Kyoto (WKY) rats, spontaneously hypertensive rats (SHR) administered with acacetin intraperitoneally for 2 h or intragastrically for six weeks were examined. The endothelial injury was evaluated by immunofluorescent staining and a transmission electron microscope (TEM). Vascular tension measurement was performed to assess the protective effect of acacetin on mesenteric arteries. Endothelial injury in the pathogenesis of SHR was modeled in HUVECs treated with Angiotensin II (Ang II). Mitochondria-dependent apoptosis, the opening of Mitochondrial Permeability Transition Pore (mPTP) and mitochondrial dynamics proteins were determined by fluorescence activated cell sorting (FACS), immunofluorescence staining and western blot. Acacetin administered intraperitoneally greatly reduced MAP in SHR by mediating a more pronounced endothelium-dependent dilatation in mesenteric arteries, and the vascular dilatation was reduced remarkably by NG-nitro-L-arginine methyl ester (L-NAME), an inhibitor of NO synthesis. While acacetin administered intragastrically for six weeks had no apparent effect on MAP, it improved the endothelium-dependent dilatation in SHR by activating the AKT/eNOS pathway and protecting against the abnormalities of endothelium and mitochondria. Furthermore, acacetin remarkably inhibited Ang II induced apoptosis by inhibiting the increased expression of Cyclophilin D (CypD), promoted the opening of mPTP, ROS generation, ATP loss and disturbance of dynamin-related protein 1 (DRP1)/optic atrophy1 (OPA1) dynamics in HUVECs. This study suggests that acacetin protected against endothelial dysfunction in hypertension by activating the AKT/eNOS pathway and modulating mitochondrial function by targeting mPTP and DRP1/OPA1-dependent dynamics.

摘要

线粒体功能障碍在血管内皮细胞中促进高血压的进展,并在调节血管张力方面发挥着必要的作用。阿克替宁是一种天然类黄酮化合物,已被证明具有多种有益作用,包括血管舒张。然而,阿克替宁是否可以通过防止线粒体依赖性细胞凋亡来改善高血压中的内皮功能仍有待确定。通过腹腔内注射或六周灌胃给予阿克替宁,检测 Wistar Kyoto (WKY) 大鼠、自发性高血压大鼠 (SHR) 的平均动脉压 (MAP)。通过免疫荧光染色和透射电子显微镜 (TEM) 评估内皮损伤。通过血管张力测量评估阿克替宁对肠系膜动脉的保护作用。用血管紧张素 II (Ang II) 处理人脐静脉内皮细胞 (HUVEC) 模拟 SHR 发病机制中的内皮损伤。通过荧光激活细胞分选 (FACS)、免疫荧光染色和 Western blot 测定线粒体依赖性细胞凋亡、线粒体通透性转换孔 (mPTP) 开放和线粒体动力学蛋白。腹腔内注射阿克替宁可通过介导肠系膜动脉中更明显的内皮依赖性舒张来显著降低 SHR 的 MAP,而一氧化氮合酶 (NO) 合成抑制剂 NG-硝基-L-精氨酸甲酯 (L-NAME) 可显著降低血管舒张。虽然灌胃给予阿克替宁六周对 MAP 没有明显影响,但它通过激活 AKT/eNOS 通路改善 SHR 中的内皮依赖性舒张,并防止内皮和线粒体的异常。此外,阿克替宁通过抑制环孢素 D (CypD) 的表达增加,促进 mPTP 的开放、ROS 的产生、ATP 的损失以及动力相关蛋白 1 (DRP1)/视神经萎缩 1 (OPA1) 动力学的紊乱,显著抑制 Ang II 诱导的凋亡在 HUVECs 中。这项研究表明,阿克替宁通过激活 AKT/eNOS 通路和调节线粒体功能来保护高血压中的内皮功能障碍,其作用靶点是 mPTP 和 DRP1/OPA1 依赖性动力学。

https://cdn.ncbi.nlm.nih.gov/pmc/blobs/fb03/9569784/13f7a0179b80/ijms-23-11350-g001.jpg

文献AI研究员

20分钟写一篇综述,助力文献阅读效率提升50倍。

立即体验

用中文搜PubMed

大模型驱动的PubMed中文搜索引擎

马上搜索

文档翻译

学术文献翻译模型,支持多种主流文档格式。

立即体验