Suppr超能文献

Mayer-Rokitansky-Küster-Hauser综合征不一致双胞胎的基因组测序和转录组分析

Genome Sequencing and Transcriptome Profiling in Twins Discordant for Mayer-Rokitansky-Küster-Hauser Syndrome.

作者信息

Buchert Rebecca, Schenk Elisabeth, Hentrich Thomas, Weber Nico, Rall Katharina, Sturm Marc, Kohlbacher Oliver, Koch André, Riess Olaf, Brucker Sara Y, Schulze-Hentrich Julia M

机构信息

Institute of Medical Genetics and Applied Genomics, University of Tübingen, 72076 Tübingen, Germany.

Applied Bioinformatics, Department of Computer Science, University of Tübingen, 72076 Tübingen, Germany.

出版信息

J Clin Med. 2022 Sep 23;11(19):5598. doi: 10.3390/jcm11195598.

Abstract

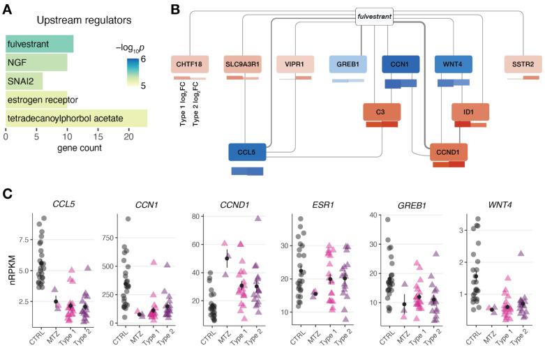
To identify potential genetic causes for Mayer-Rokitansky-Küster-Hauser syndrome (MRKH), we analyzed blood and rudimentary uterine tissue of 5 MRKH discordant monozygotic twin pairs. Assuming that a variant solely identified in the affected twin or affected tissue could cause the phenotype, we identified a mosaic variant in with high allele frequency in the affected tissue, low allele frequency in the blood of the affected twin, and almost absent in blood of the unaffected twin. Focusing on MRKH candidate genes, we detected a pathogenic variant in in one twin pair and their unaffected mother showing a reduced phenotypic penetrance. Furthermore, two variants of unknown clinical significance in and were identified. In addition, we conducted transcriptome analysis of affected tissue and observed perturbations largely similar to those in sporadic cases. These shared transcriptional changes were enriched for terms associated with estrogen and its receptors pointing at a role of estrogen in MRKH pathology. Our genome sequencing approach of blood and uterine tissue of discordant twins is the most extensive study performed on twins discordant for MRKH so far. As no clear pathogenic differences were detected, research to evaluate other regulatory layers are required to better understand the complex etiology of MRKH.

摘要

为了确定迈耶-罗基坦斯基-库斯特-豪泽综合征(MRKH)的潜在遗传原因,我们分析了5对患MRKH的单卵双胞胎及其未患病的双胞胎的血液和残留子宫组织。假设仅在患病双胞胎或患病组织中发现的变异可能导致该表型,我们在患病组织中发现了一个嵌合变异,其等位基因频率高,在患病双胞胎的血液中等位基因频率低,而在未患病双胞胎的血液中几乎不存在。聚焦于MRKH候选基因,我们在一对双胞胎及其未患病的母亲中检测到一个致病变异,其表型外显率降低。此外,还在[具体基因1]和[具体基因2]中鉴定出两个临床意义不明的变异。此外,我们对患病组织进行了转录组分析,观察到的扰动与散发病例中的扰动基本相似。这些共同的转录变化在与雌激素及其受体相关的术语中富集,表明雌激素在MRKH病理中起作用。我们对患MRKH的双胞胎及其未患病的双胞胎的血液和子宫组织进行的基因组测序方法是迄今为止对患MRKH的双胞胎进行的最广泛的研究。由于未检测到明确的致病差异,需要开展研究以评估其他调控层面,以便更好地理解MRKH的复杂病因。

https://cdn.ncbi.nlm.nih.gov/pmc/blobs/a5cd/9573672/7a214ed82f9d/jcm-11-05598-g001.jpg

文献AI研究员

20分钟写一篇综述,助力文献阅读效率提升50倍。

立即体验

用中文搜PubMed

大模型驱动的PubMed中文搜索引擎

马上搜索

文档翻译

学术文献翻译模型,支持多种主流文档格式。

立即体验