Suppr超能文献

药物毒性评估:细胞增殖与细胞死亡

Drug toxicity assessment: cell proliferation versus cell death.

作者信息

Sazonova Elena V, Chesnokov Mikhail S, Zhivotovsky Boris, Kopeina Gelina S

机构信息

Faculty of Medicine, MV Lomonosov Moscow State University, Moscow, Russia.

Division of Toxicology, Institute of Environmental Medicine, Karolinska Institute, Stockholm, Sweden.

出版信息

Cell Death Discov. 2022 Oct 14;8(1):417. doi: 10.1038/s41420-022-01207-x.

Abstract

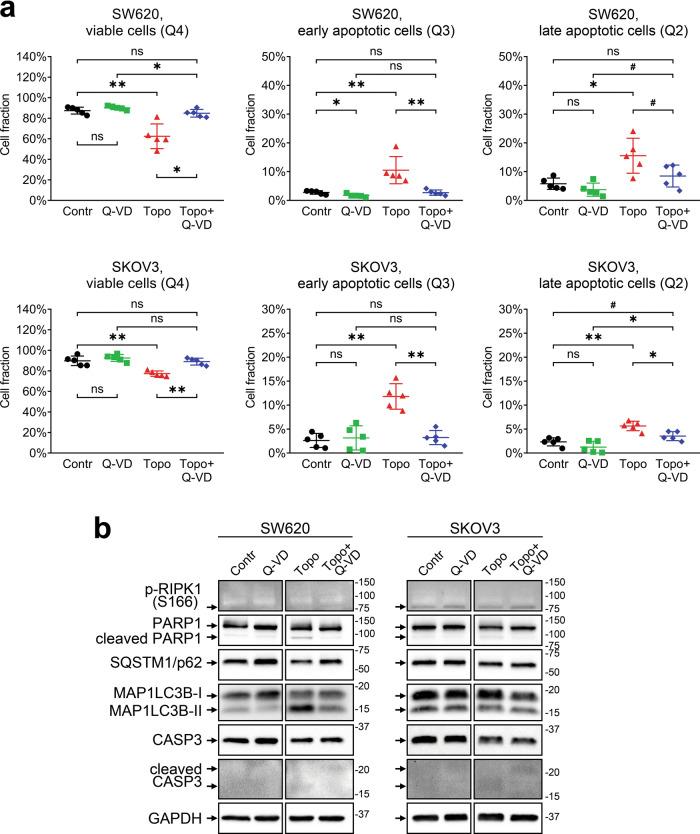
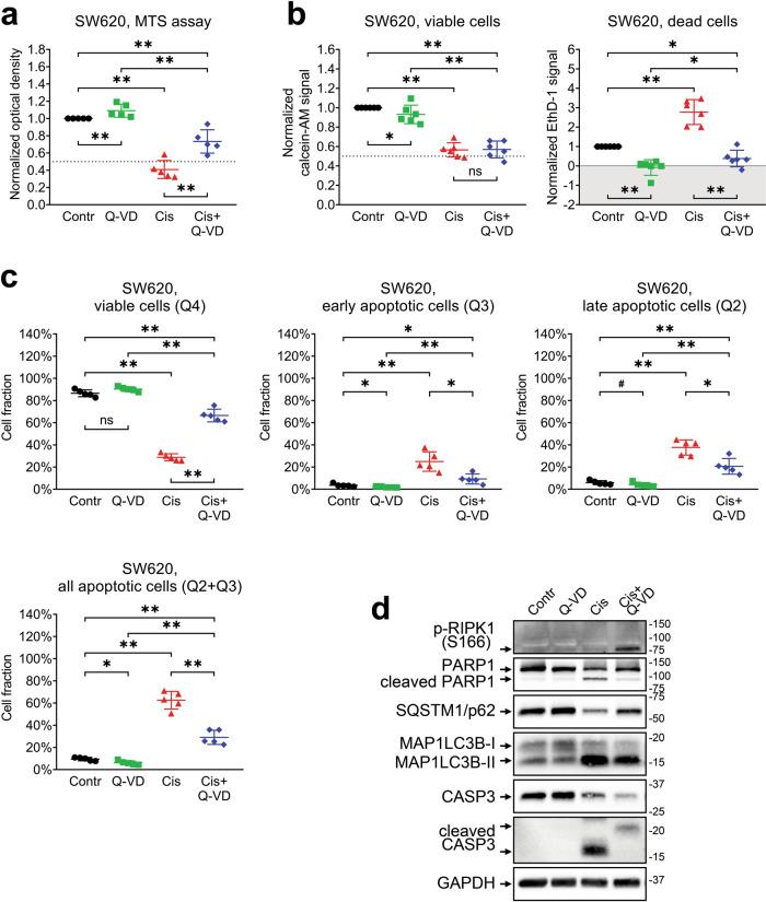
Analysis of the toxicity of chemotherapeutic drugs is one of the main tasks of clinical pharmacology. Decreased viability of tumor cells may reflect two important physiological processes, namely the arrest of proliferation associated with disturbances in cellular metabolism or actual cell death. Elucidation of the exact processes mediating a reduction in the number of cells is fundamentally important to establish the mechanisms of drug action. Only the use of a combination of cell biological and biochemical approaches makes it possible to understand these mechanisms. Here, using various lines of tumor cells and a set of methodological approaches, we carried out a detailed comparative analysis and demonstrated the possible ways to overcome the uncertainties in establishing the mechanisms of cell response to the action of chemotherapeutic drugs and their toxicity.

摘要

化疗药物毒性分析是临床药理学的主要任务之一。肿瘤细胞活力下降可能反映两个重要的生理过程,即与细胞代谢紊乱相关的增殖停滞或实际细胞死亡。阐明介导细胞数量减少的确切过程对于确立药物作用机制至关重要。只有结合使用细胞生物学和生化方法才能理解这些机制。在此,我们使用多种肿瘤细胞系和一系列方法进行了详细的比较分析,并展示了克服在确定细胞对化疗药物作用及其毒性反应机制时所存在的不确定性的可能方法。

https://cdn.ncbi.nlm.nih.gov/pmc/blobs/befb/9568594/08c88ce2622c/41420_2022_1207_Fig1_HTML.jpg

文献AI研究员

20分钟写一篇综述,助力文献阅读效率提升50倍。

立即体验

用中文搜PubMed

大模型驱动的PubMed中文搜索引擎

马上搜索

文档翻译

学术文献翻译模型,支持多种主流文档格式。

立即体验