Suppr超能文献

疟原虫利用两种必需的质膜融合蛋白进行配子受精。

Malaria parasites utilize two essential plasma membrane fusogens for gamete fertilization.

机构信息

Center for Global Infectious Disease Research, Seattle Children's Research Institute, Seattle, WA, USA.

The Technion-Israel Institute of Technology, Haifa, Israel.

出版信息

Cell Mol Life Sci. 2022 Oct 14;79(11):549. doi: 10.1007/s00018-022-04583-w.

Abstract

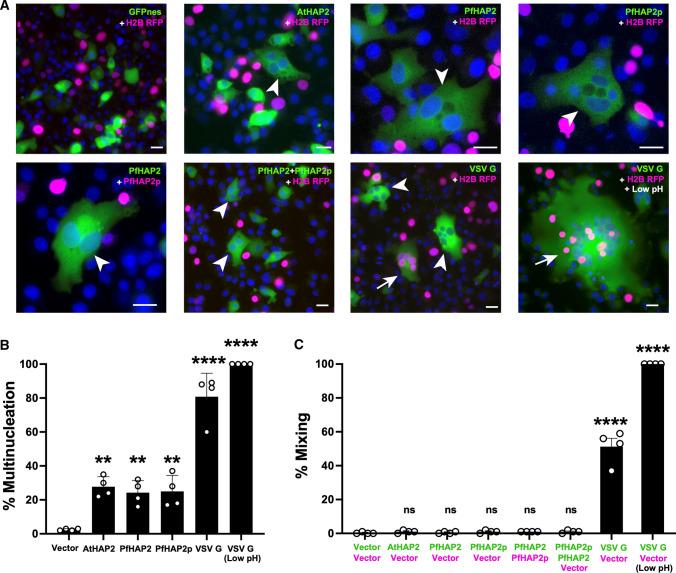
Cell fusion of female and male gametes is the climax of sexual reproduction. In many organisms, the Hapless 2 (HAP2) family of proteins play a critical role in gamete fusion. We find that Plasmodium falciparum, the causative agent of human malaria, expresses two HAP2 proteins: PfHAP2 and PfHAP2p. These proteins are present in stage V gametocytes and localize throughout the flagellum of male gametes. Gene deletion analysis and genetic crosses show that PfHAP2 and PfHAP2p individually are essential for male fertility and thereby, parasite transmission to the mosquito. Using a cell fusion assay, we demonstrate that PfHAP2 and PfHAP2p are both authentic plasma membrane fusogens. Our results establish nonredundant essential roles for PfHAP2 and PfHAP2p in mediating gamete fusion in Plasmodium and suggest avenues in the design of novel strategies to prevent malaria parasite transmission from humans to mosquitoes.

摘要

雌雄配子的融合是有性生殖的高潮。在许多生物体中,Hapless 2(HAP2)蛋白家族在配子融合中起着关键作用。我们发现,引起人类疟疾的疟原虫表达两种 HAP2 蛋白:PfHAP2 和 PfHAP2p。这些蛋白质存在于第五阶段的配子体中,并定位于雄性配子的整个鞭毛中。基因缺失分析和遗传杂交表明,PfHAP2 和 PfHAP2p 各自对雄性育性和寄生虫向蚊子的传播都是必不可少的。使用细胞融合测定法,我们证明 PfHAP2 和 PfHAP2p 都是真正的质膜融合蛋白。我们的研究结果确立了 PfHAP2 和 PfHAP2p 在介导疟原虫配子融合中的非冗余必需作用,并为设计预防疟疾寄生虫从人类传播到蚊子的新策略提供了途径。

https://cdn.ncbi.nlm.nih.gov/pmc/blobs/2e22/9568910/3c1f2644261d/18_2022_4583_Fig1_HTML.jpg

文献AI研究员

20分钟写一篇综述,助力文献阅读效率提升50倍。

立即体验

用中文搜PubMed

大模型驱动的PubMed中文搜索引擎

马上搜索

文档翻译

学术文献翻译模型,支持多种主流文档格式。

立即体验