Suppr超能文献

SAP 缺乏可能通过 C5a-C5aR 信号转导介导的破骨细胞对牙龈卟啉单胞菌吞噬作用缺陷加重牙周炎。

SAP deficiency aggravates periodontitis possibly via C5a-C5aR signaling-mediated defective macrophage phagocytosis of Porphyromonas gingivalis.

机构信息

Affiliated Stomatology Hospital of Guangzhou Medical University, Guangdong Engineering Research Center of Oral Restoration and Reconstruction, Guangzhou Key Laboratory of Basic and Applied Research of Oral Regenerative Medicine, Guangzhou, Guangdong 510182, China.

Affiliated Stomatology Hospital of Guangzhou Medical University, Guangdong Engineering Research Center of Oral Restoration and Reconstruction, Guangzhou Key Laboratory of Basic and Applied Research of Oral Regenerative Medicine, Guangzhou, Guangdong 510182, China; Vascular Biology Research Institute, School of Life Sciences and Biopharmaceutics, Guangdong Pharmaceutical University, Guangzhou, China.

出版信息

J Adv Res. 2023 Aug;50:55-68. doi: 10.1016/j.jare.2022.10.003. Epub 2022 Oct 12.

Abstract

INTRODUCTION

Serum amyloid P component (SAP) regulates the innate immune system and microbial diseases. Periodontitis is an inflammatory oral disease developed by the host immune system's interaction with the dysbiotic oral microbiome, thereby SAP could play a role in periodontitis pathogenicity.

OBJECTIVES

To investigate the role of SAP in oral microbiome modulation and peridontitis pathogenicity.

METHODS

In this study, wildtype and SAP-knockout (KO) mice were used. Ligature-based periodontitis was developed in mice. Oral microbiome diversity was analyzed by 16 s rRNA sequencing. Macrophages and Porphyromonas gingivalis (P. gingivalis) co-culture system analyzed the effect of SAP in macrophage phagocytosis of P. gingivalis.

RESULTS

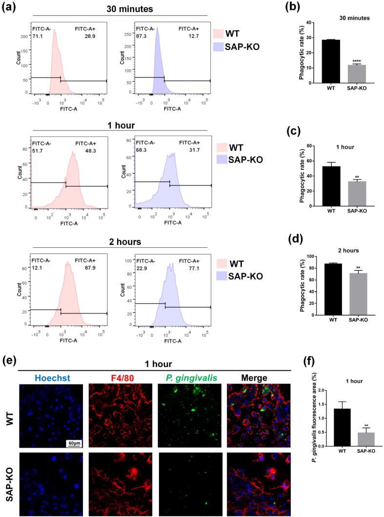
The level of SAP was upregulated in the periodontitis-affected periodontium of humans and mice but not in the liver and blood circulation. Periodontal macrophages were the key source of upregulated SAP in periodontitis. SAP-KO aggravated periodontal inflammation, periodontitis, and a higher number of M1-type inflammatory macrophage infiltration in the periodontium. The oral microbiome of SAP-KO periodontitis mice was altered with a higher abundance of Porphyromonas at the genus level. SAP-KO macrophages showed compromised phagocytosis of P. gingivalis in the co-culture system. Co-culture of SAP-KO macrophages and P. gingivalis induced the C5a expression and exogenous SAP treatment nullified this effect. Exogenous recombinant SAP treatment did not affect P. gingivalis growth and opsonization. PMX205, an antagonist of C5a, treatment robustly enhanced P. gingivalis phagocytosis by SAP-KO macrophages, indicating the involvement of the C5a-C5aR signaling in the compromised P. gingivalis phagocytosis by SAP-KO macrophages.

CONCLUSION

SAP deficiency aggravates periodontitis possibly via C5a-C5aR signaling-mediated defective macrophage phagocytosis of P. gingivalis. A higher abundance of P. gingivalis during SAP deficiency could promote M1 macrophage polarization and periodontitis. This finding suggests the possible protecting role of elevated levels of periodontal SAP against periodontitis progression.

摘要

简介

血清淀粉样蛋白 P 成分 (SAP) 调节先天免疫系统和微生物疾病。牙周炎是一种由宿主免疫系统与失调的口腔微生物组相互作用引发的炎症性口腔疾病,因此 SAP 可能在牙周炎发病机制中发挥作用。

目的

研究 SAP 在口腔微生物组调节和牙周炎发病机制中的作用。

方法

本研究使用了野生型和 SAP 敲除 (KO) 小鼠。通过结扎建立牙周炎模型。通过 16s rRNA 测序分析口腔微生物组多样性。巨噬细胞和牙龈卟啉单胞菌 (P. gingivalis) 共培养系统分析 SAP 对巨噬细胞吞噬 P. gingivalis 的影响。

结果

SAP 在人类和小鼠牙周炎受累牙周组织中的水平上调,但在肝脏和血液循环中没有上调。牙周巨噬细胞是牙周炎中 SAP 上调的关键来源。SAP-KO 加重了牙周炎炎症、牙周炎和牙周组织中 M1 型炎症性巨噬细胞浸润的增加。SAP-KO 牙周炎小鼠的口腔微生物组发生改变,属水平上普氏菌的丰度增加。SAP-KO 巨噬细胞在共培养系统中对 P. gingivalis 的吞噬作用受损。SAP-KO 巨噬细胞与 P. gingivalis 的共培养诱导了 C5a 的表达,而外源性 SAP 处理消除了这种效应。外源性重组 SAP 处理不影响 P. gingivalis 的生长和调理作用。C5a 拮抗剂 PMX205 治疗显著增强了 SAP-KO 巨噬细胞对 P. gingivalis 的吞噬作用,表明 C5a-C5aR 信号参与了 SAP-KO 巨噬细胞对 P. gingivalis 的吞噬作用受损。

结论

SAP 缺乏可能通过 C5a-C5aR 信号介导的巨噬细胞吞噬 P. gingivalis 缺陷加重牙周炎。SAP 缺乏时普氏菌丰度增加可能促进 M1 巨噬细胞极化和牙周炎。这一发现表明,牙周组织中 SAP 水平升高可能对牙周炎的进展起到保护作用。

https://cdn.ncbi.nlm.nih.gov/pmc/blobs/6bea/10403661/92652226eded/ga1.jpg

文献AI研究员

20分钟写一篇综述,助力文献阅读效率提升50倍。

立即体验

用中文搜PubMed

大模型驱动的PubMed中文搜索引擎

马上搜索

文档翻译

学术文献翻译模型,支持多种主流文档格式。

立即体验