Suppr超能文献

FN041通过重塑回肠微生物群并在垂直传播后调节派尔集合淋巴结中的基因表达来预防幼鼠的特应性皮炎。

FN041 prevents atopic dermatitis in pup mice by remodeling the ileal microbiota and regulating gene expression in Peyer's patches after vertical transmission.

作者信息

Zhou Jingbo, Xu Gaoshun, Li Xinyue, Tu Huayu, Li Haoyu, Chang Hong, Chen Jie, Yu Renqiang, Qi Ce, Sun Jin

机构信息

Institute of Nutrition and Health, Qingdao University, Qingdao, China.

Department of Pediatric Cardiology Nephrology and Rheumatism, The Affiliated Hospital of Qingdao University Medical College, Qingdao, China.

出版信息

Front Nutr. 2022 Sep 28;9:987400. doi: 10.3389/fnut.2022.987400. eCollection 2022.

Abstract

OBJECTIVES

FN041 is a potential probiotic bacterium isolated from breast milk in traditional farming and pastoral areas of China. The purpose of this study was to investigate the optimal intervention mode and potential mechanism of FN041 to prevent atopic dermatitis (AD) in mice.

METHODS

In intervention mode I, FN041 was supplemented to dams during the late trimester and lactation and pups after weaning; in intervention mode II, FN041 was supplemented after pups were weaned. AD was induced in pups with MC903 plus ovalbumin on the ear after weaning.

RESULTS

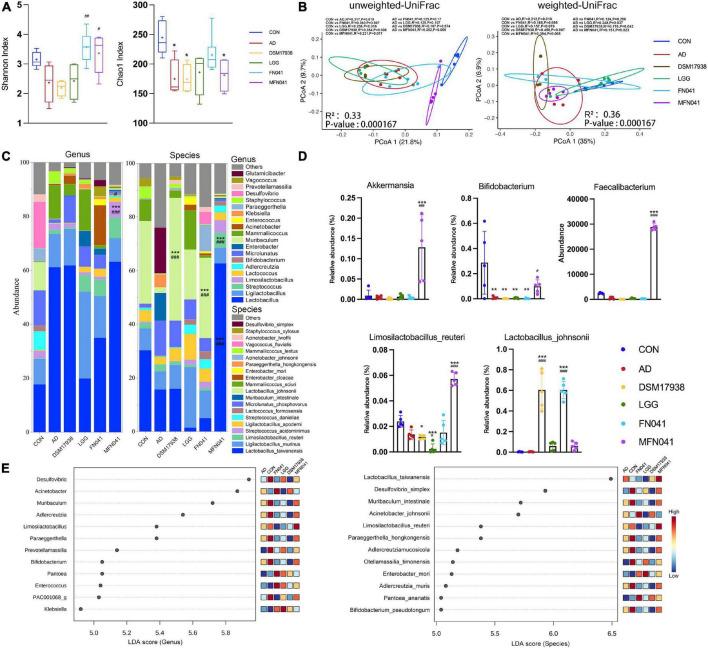
The effect of intervention mode I in preventing AD was significantly better than that of intervention mode II. Compared with the model group, the inflammatory response of the pup's ears, the proportion of spleen regulatory T cells and the plasma IgE were significantly decreased in mice in intervention mode I. Furthermore, the intestinal mucosal barrier was enhanced, and the Shannon index of the ileal microbiota was significantly increased. The microbiota structure deviated from the AD controls and shifted toward the healthy controls according to the PCoA of unweighted UniFrac. The relative abundances of , , , and in the ileum were significantly increased compared to the AD group. Based on RNA-seq analysis of pups' Peyer's patches (PPs), FN041 inhibits autoimmune pathways such as asthma and systemic lupus erythematosus and activates retinol metabolism and PPAR signaling pathways to reduce inflammatory responses. Intervention mode II also significantly reduced AD severity score, but the reduction was approximately 67% of that of intervention mode I. This may be related to its ineffective remodeling of the ileal microbiota.

CONCLUSION

Prenatal and postnatal administration of FN041 is an effective way to prevent AD in offspring, and its mechanism is related to remodeling of ileal microbiota and PPs immune response.

摘要

目的

FN041是从中国传统农牧区母乳中分离出的一种潜在益生菌。本研究旨在探讨FN041预防小鼠特应性皮炎(AD)的最佳干预模式及潜在机制。

方法

在干预模式I中,在妊娠晚期和哺乳期给母鼠补充FN041,并在断奶后给幼鼠补充;在干预模式II中,在幼鼠断奶后补充FN041。断奶后用MC903加卵清蛋白诱导幼鼠耳部发生AD。

结果

干预模式I预防AD的效果明显优于干预模式II。与模型组相比,干预模式I的小鼠幼崽耳部炎症反应、脾脏调节性T细胞比例和血浆IgE显著降低。此外,肠道黏膜屏障增强,回肠微生物群的香农指数显著增加。根据未加权UniFrac的主坐标分析(PCoA),微生物群结构偏离AD对照组并向健康对照组转变。与AD组相比,回肠中 、 、 和 的相对丰度显著增加。基于幼鼠派尔集合淋巴结(PPs)的RNA测序分析,FN041抑制哮喘和系统性红斑狼疮等自身免疫途径,并激活视黄醇代谢和PPAR信号通路以减轻炎症反应。干预模式II也显著降低了AD严重程度评分,但降低幅度约为干预模式I的67%。这可能与其对回肠微生物群的重塑无效有关。

结论

产前和产后给予FN041是预防子代AD的有效方法,其机制与回肠微生物群重塑和PPs免疫反应有关。

https://cdn.ncbi.nlm.nih.gov/pmc/blobs/7144/9554658/e0b9c300835f/fnut-09-987400-g001.jpg

文献AI研究员

20分钟写一篇综述,助力文献阅读效率提升50倍。

立即体验

用中文搜PubMed

大模型驱动的PubMed中文搜索引擎

马上搜索

文档翻译

学术文献翻译模型,支持多种主流文档格式。

立即体验