Suppr超能文献

高温诱导早期猪胚胎发育过程中 ATF7 依赖性表观遗传变化。

ATF7-dependent epigenetic changes induced by high temperature during early porcine embryonic development.

机构信息

Department of Animal Science, Chungbuk National University, Cheongju, South Korea.

College of Animal Science and Technology, Jilin Agricultural University, Changchun, China.

出版信息

Cell Prolif. 2023 Feb;56(2):e13352. doi: 10.1111/cpr.13352. Epub 2022 Oct 18.

Abstract

BACKGROUND

Activating transcription factor 7 (ATF7) is a member of the ATF/cAMP response element (CRE) B superfamily. ATF2, ATF7, and CRE-BPa are present in vertebrates. Drosophila and fission yeast have only one homologue: dATF2 and Atf1, respectively. Under normal conditions, ATF7 promotes heterochromatin formation by recruiting histone H3K9 di- and tri-methyltransferases. Once the situation changes, all members are phosphorylated by the stress-activated kinase P38 in response to various stressors. However, the role of ATF7 in early porcine embryonic development remains unclear.

RESULTS

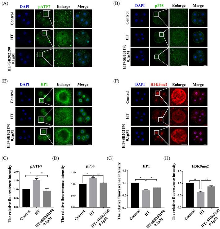
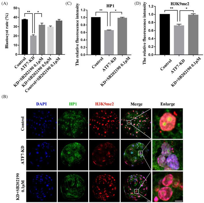
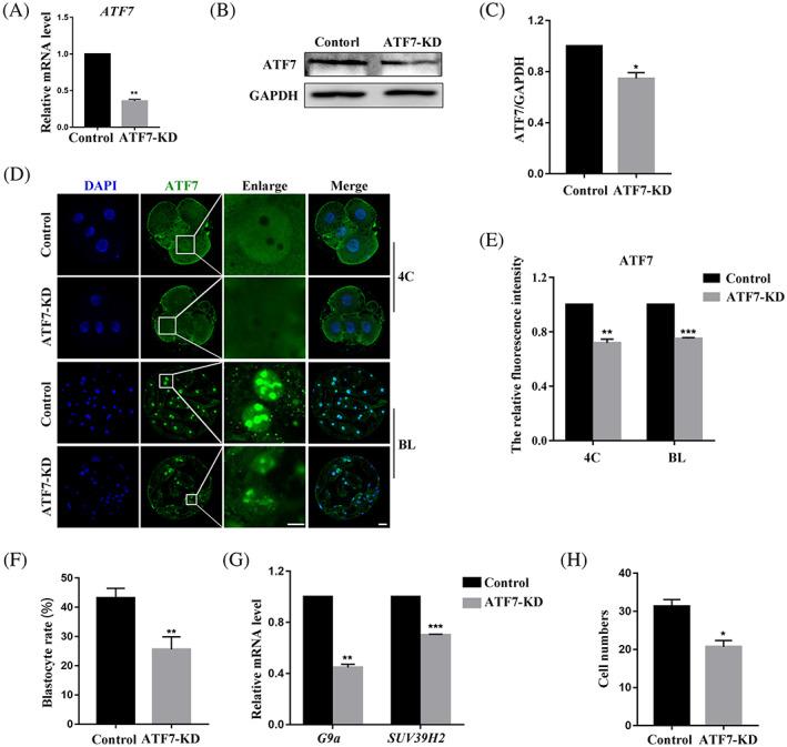
In this study, we found that ATF7 gradually accumulated in the nucleus and then localized on the pericentric heterochromatin after the late 4-cell stage, while being co-localized with heterochromatin protein 1 (HP1). Knockdown of ATF7 resulted in decreases in the blastocyst rate and blastocyst cell number. ATF7 depletion resulted in downregulation of HP1 and histone 3 lysine 9 dimethylation (H3K9me2) expression. These effects were alleviated when P38 activity was inhibited. High temperatures increased the expression level of pP38, while reducing the quality of porcine embryos, and led to ATF7 phosphorylation. The expression level of H3K9me2 and HP1 was decreased and regulated by P38 activity.

CONCLUSION

Stress-induced ATF7-dependent epigenetic changes play important roles in early porcine embryonic development.

摘要

背景

激活转录因子 7(ATF7)是 ATF/cAMP 反应元件(CRE)B 超家族的成员。ATF2、ATF7 和 CRE-BPa 存在于脊椎动物中。果蝇和裂殖酵母只有一个同源物:dATF2 和 Atf1。在正常情况下,ATF7 通过招募组蛋白 H3K9 二甲基转移酶和三甲基转移酶促进异染色质形成。一旦情况发生变化,所有成员都会被应激激活激酶 P38 磷酸化,以响应各种应激源。然而,ATF7 在早期猪胚胎发育中的作用尚不清楚。

结果

在这项研究中,我们发现 ATF7 在晚期 4 细胞期后逐渐积累到核内,然后定位于着丝粒异染色质上,同时与异染色质蛋白 1(HP1)共定位。ATF7 敲低导致囊胚率和囊胚细胞数减少。ATF7 耗竭导致 HP1 和组蛋白 3 赖氨酸 9 二甲基化(H3K9me2)表达下调。当抑制 P38 活性时,这些影响得到缓解。高温增加了 pP38 的表达水平,同时降低了猪胚胎的质量,并导致 ATF7 磷酸化。H3K9me2 和 HP1 的表达水平降低,并受 P38 活性调节。

结论

应激诱导的 ATF7 依赖性表观遗传变化在早期猪胚胎发育中发挥重要作用。

https://cdn.ncbi.nlm.nih.gov/pmc/blobs/07ca/9890523/7c322141bdc5/CPR-56-e13352-g004.jpg

文献AI研究员

20分钟写一篇综述,助力文献阅读效率提升50倍。

立即体验

用中文搜PubMed

大模型驱动的PubMed中文搜索引擎

马上搜索

文档翻译

学术文献翻译模型,支持多种主流文档格式。

立即体验