Suppr超能文献

TMEM184B 促进下咽鳞癌细胞的增殖、迁移和侵袭,并抑制其凋亡。

TMEM184B promotes proliferation, migration and invasion, and inhibits apoptosis in hypopharyngeal squamous cell carcinoma.

机构信息

Department of Otolaryngology, Qilu Hospital of Shandong University, Qingdao, China.

NHC Key Laboratory of Otorhinolaryngology (Shandong University), Jinan, China.

出版信息

J Cell Mol Med. 2022 Nov;26(21):5551-5561. doi: 10.1111/jcmm.17572. Epub 2022 Oct 18.

Abstract

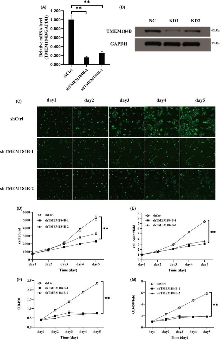
Several members of the transmembrane protein family are associated with the biological processes of human malignancies; however, the expression pattern and biological function of one family member, TMEM184B, in hypopharyngeal squamous cell carcinoma (HPSCC) are not fully understood. The expression between HPSCC tumours and adjacent normal tissues was determined by the Immunohistochemistry (IHC). A bioinformatics analysis was performed to verify the expression pattern of TMEM184B in The Cancer Genome Atlas (TCGA) and Gene Expression Omnibus (GEO) databases. Furthermore, in vitro assays on cell proliferation, invasion, migration and in vivo experiments on tumour growth and apoptosis of TMEM184B in HPSCC were performed. We found that the HPSCC tissues had a significantly higher expression of TMEM184B than the adjacent normal tissues. Bioinformatics analysis confirmed the different expression of TMEM184B expression in HPSCC. Furthermore, in vitro and in vivo experiments demonstrated that TMEM184B promotes HPSCC cell growth, cell invasion and migration in FaDu cells, whereas flow cytometry assay showed that TMEM184B inhibited cell apoptosis. Our study revealed for the first time that TMEM184B might serve an oncogenic function in HPSCC and could be a potential diagnostic biomarker and therapeutic target for HPSCC.

摘要

跨膜蛋白家族的几个成员与人类恶性肿瘤的生物学过程有关;然而,跨膜蛋白 184B(TMEM184B)在下咽鳞状细胞癌(HPSCC)中的表达模式和生物学功能尚未完全阐明。通过免疫组织化学(IHC)确定 HPSCC 肿瘤与相邻正常组织之间的表达。进行了生物信息学分析,以验证 TMEM184B 在癌症基因组图谱(TCGA)和基因表达综合数据库(GEO)中的表达模式。此外,还进行了 TMEM184B 在 HPSCC 中对细胞增殖、侵袭、迁移的体外检测以及对肿瘤生长和凋亡的体内实验。我们发现 HPSCC 组织中 TMEM184B 的表达明显高于相邻正常组织。生物信息学分析证实了 TMEM184B 在 HPSCC 中的表达差异。此外,体外和体内实验表明,TMEM184B 促进 FaDu 细胞中的 HPSCC 细胞生长、细胞侵袭和迁移,而流式细胞术检测表明 TMEM184B 抑制细胞凋亡。我们的研究首次揭示了 TMEM184B 在下咽鳞状细胞癌中可能发挥致癌作用,并且可能是 HPSCC 的潜在诊断生物标志物和治疗靶点。

https://cdn.ncbi.nlm.nih.gov/pmc/blobs/7796/9639041/6cdc1c3f12cd/JCMM-26-5551-g005.jpg

文献AI研究员

20分钟写一篇综述,助力文献阅读效率提升50倍。

立即体验

用中文搜PubMed

大模型驱动的PubMed中文搜索引擎

马上搜索

文档翻译

学术文献翻译模型,支持多种主流文档格式。

立即体验