Suppr超能文献

谷氨酰胺合成酶通过维持氮平衡和抑制 mTORC1 来限制β-链脲佐菌素诱导的肝癌生长。

Glutamine synthetase limits β-catenin-mutated liver cancer growth by maintaining nitrogen homeostasis and suppressing mTORC1.

机构信息

Department of Cellular and Genetic Medicine, School of Basic Medical Sciences, Fudan University, Shanghai, China.

Department of Chemical Biology, Ernest Mario School of Pharmacy, Rutgers-The State University of New Jersey, Piscataway, New Jersey, USA.

出版信息

J Clin Invest. 2022 Dec 15;132(24):e161408. doi: 10.1172/JCI161408.

Abstract

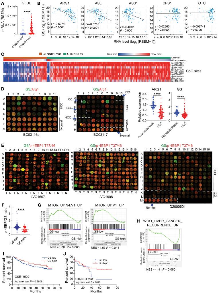
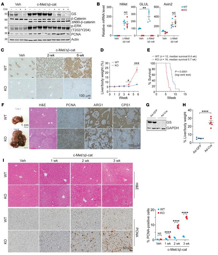
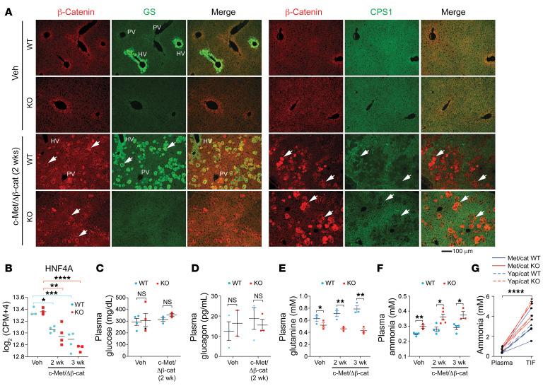
Glutamine synthetase (GS) catalyzes de novo synthesis of glutamine that facilitates cancer cell growth. In the liver, GS functions next to the urea cycle to remove ammonia waste. As a dysregulated urea cycle is implicated in cancer development, the impact of GS's ammonia clearance function has not been explored in cancer. Here, we show that oncogenic activation of β-catenin (encoded by CTNNB1) led to a decreased urea cycle and elevated ammonia waste burden. While β-catenin induced the expression of GS, which is thought to be cancer promoting, surprisingly, genetic ablation of hepatic GS accelerated the onset of liver tumors in several mouse models that involved β-catenin activation. Mechanistically, GS ablation exacerbated hyperammonemia and facilitated the production of glutamate-derived nonessential amino acids, which subsequently stimulated mechanistic target of rapamycin complex 1 (mTORC1). Pharmacological and genetic inhibition of mTORC1 and glutamic transaminases suppressed tumorigenesis facilitated by GS ablation. While patients with hepatocellular carcinoma, especially those with CTNNB1 mutations, have an overall defective urea cycle and increased expression of GS, there exists a subset of patients with low GS expression that is associated with mTORC1 hyperactivation. Therefore, GS-mediated ammonia clearance serves as a tumor-suppressing mechanism in livers that harbor β-catenin activation mutations and a compromised urea cycle.

摘要

谷氨酰胺合成酶(GS)催化谷氨酰胺的从头合成,有助于癌细胞生长。在肝脏中,GS 与尿素循环一起发挥作用,以清除氨废物。由于失调的尿素循环与癌症的发展有关,因此 GS 的氨清除功能在癌症中的影响尚未得到探索。在这里,我们表明,β-连环蛋白(由 CTNNB1 编码)的致癌激活导致尿素循环减少和氨废物负担增加。虽然 β-连环蛋白诱导 GS 的表达,GS 被认为是促进癌症的,但令人惊讶的是,肝 GS 的遗传缺失加速了几种涉及 β-连环蛋白激活的小鼠模型中的肝肿瘤的发生。从机制上讲,GS 缺失加剧了高氨血症,并促进了谷氨酸衍生的非必需氨基酸的产生,随后刺激了雷帕霉素复合物 1(mTORC1)的机械靶标。mTORC1 和谷氨酰胺转氨酶的药理学和遗传学抑制抑制了由 GS 缺失促进的肿瘤发生。虽然肝细胞癌患者,特别是那些具有 CTNNB1 突变的患者,整体上存在尿素循环缺陷和 GS 表达增加,但存在一部分 GS 表达较低的患者,与 mTORC1 过度激活有关。因此,GS 介导的氨清除在携带 β-连环蛋白激活突变和尿素循环受损的肝脏中是一种肿瘤抑制机制。

https://cdn.ncbi.nlm.nih.gov/pmc/blobs/46ff/9754002/00503bfbe732/jci-132-161408-g198.jpg

文献AI研究员

20分钟写一篇综述,助力文献阅读效率提升50倍。

立即体验

用中文搜PubMed

大模型驱动的PubMed中文搜索引擎

马上搜索

文档翻译

学术文献翻译模型,支持多种主流文档格式。

立即体验