Suppr超能文献

凋亡基因的选择性剪接促进了人类 T 细胞的存活。

Alternative splicing of apoptosis genes promotes human T cell survival.

机构信息

Immunology Graduate Group, University of Pennsylvania, Philadelphia, United States.

Department of Biochemistry and Biophysics, University of Pennsylvania, Philadelphia, United States.

出版信息

Elife. 2022 Oct 20;11:e80953. doi: 10.7554/eLife.80953.

Abstract

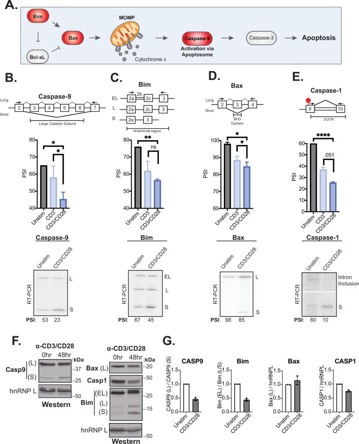
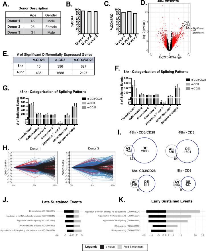
Alternative splicing occurs in the vast majority of human genes, giving rise to distinct mRNA and protein isoforms. We, and others, have previously identified hundreds of genes that change their isoform expression upon T cell activation via alternative splicing; however, how these changes link activation input with functional output remains largely unknown. Here, we investigate how costimulation of T cells through the CD28 receptor impacts alternative splicing in T cells activated through the T cell receptor (TCR, CD3) and find that while CD28 signaling alone has minimal impact on splicing, it enhances the extent of change for up to 20% of TCR-induced alternative splicing events. Interestingly, a set of CD28-enhanced splicing events occur within genes encoding key components of the apoptotic signaling pathway; namely caspase-9, Bax, and Bim. Using both CRISPR-edited cells and antisense oligos to force expression of specific isoforms, we show for all three of these genes that the isoform induced by CD3/CD28 costimulation promotes resistance to apoptosis, and that changes in all three genes together function combinatorially to further promote cell viability. Finally, we show that the JNK signaling pathway, induced downstream of CD3/CD28 costimulation, is required for each of these splicing events, further highlighting their co-regulation. Together, these findings demonstrate that alternative splicing is a key mechanism by which costimulation of CD28 promotes viability of activated T cells.

摘要

可变剪接发生在绝大多数人类基因中,产生不同的 mRNA 和蛋白质同工型。我们和其他人之前已经鉴定了数百个基因,这些基因通过可变剪接在 T 细胞激活时改变其同工型表达;然而,这些变化如何将激活输入与功能输出联系起来在很大程度上仍然未知。在这里,我们研究了通过 CD28 受体对 T 细胞进行共刺激如何影响通过 T 细胞受体 (TCR,CD3) 激活的 T 细胞中的可变剪接,发现虽然 CD28 信号本身对剪接的影响很小,但它增强了 TCR 诱导的可变剪接事件中多达 20%的变化程度。有趣的是,一组 CD28 增强的剪接事件发生在编码凋亡信号通路关键组件的基因内;即 caspase-9、Bax 和 Bim。我们使用 CRISPR 编辑细胞和反义寡核苷酸来强制表达特定的同工型,对于这三个基因,我们都表明 CD3/CD28 共刺激诱导的同工型促进了对凋亡的抵抗,并且这三个基因的变化共同组合起来进一步促进了细胞活力。最后,我们表明 CD3/CD28 共刺激下游诱导的 JNK 信号通路是这些剪接事件所必需的,进一步强调了它们的共同调节。总之,这些发现表明,可变剪接是 CD28 共刺激促进激活的 T 细胞存活的关键机制。

https://cdn.ncbi.nlm.nih.gov/pmc/blobs/c6a5/9625086/df0ce6aee6e3/elife-80953-fig1.jpg

文献AI研究员

20分钟写一篇综述,助力文献阅读效率提升50倍。

立即体验

用中文搜PubMed

大模型驱动的PubMed中文搜索引擎

马上搜索

文档翻译

学术文献翻译模型,支持多种主流文档格式。

立即体验