Suppr超能文献

小鼠单侧视神经挤压后对侧投射中的轴突过度兴奋性

Axon hyperexcitability in the contralateral projection following unilateral optic nerve crush in mice.

作者信息

McGrady Nolan R, Holden Joseph M, Ribeiro Marcio, Boal Andrew M, Risner Michael L, Calkins David J

机构信息

Department of Ophthalmology and Visual Sciences, Vanderbilt Eye Institute, Vanderbilt University Medical Center, AA7103 MCN/VUIIS, 1161 21st Ave. S., Nashville, TN 37232, USA.

出版信息

Brain Commun. 2022 Oct 3;4(5):fcac251. doi: 10.1093/braincomms/fcac251. eCollection 2022.

Abstract

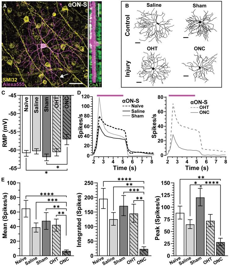
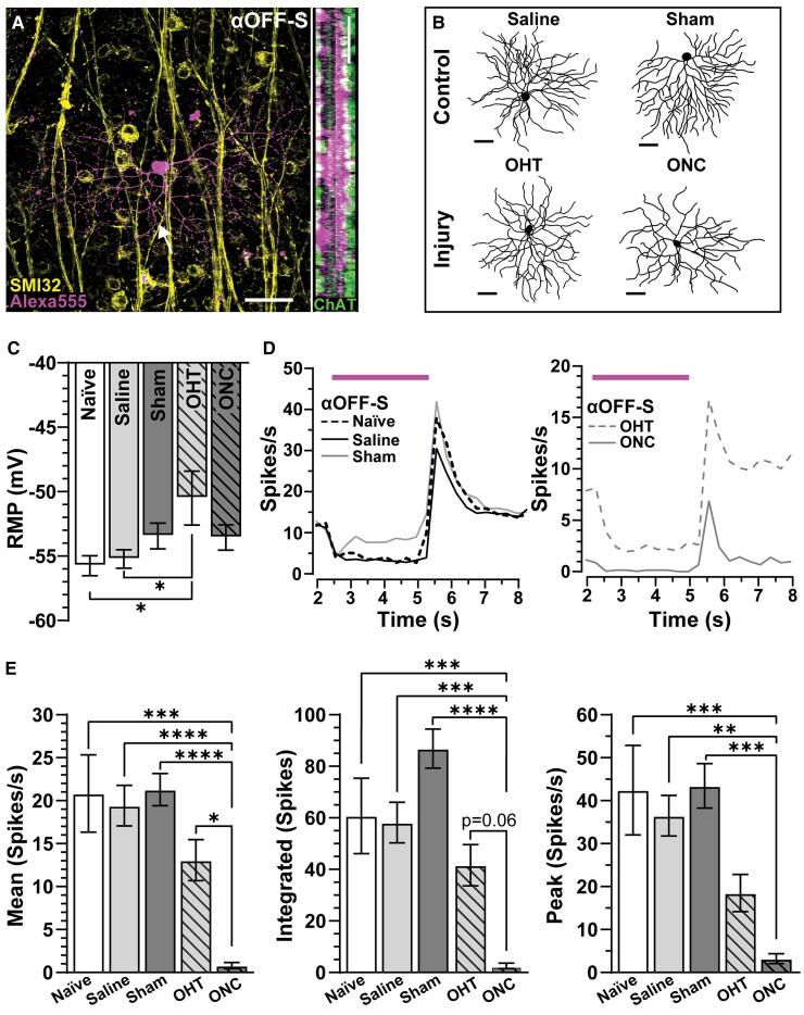
Optic neuropathies are characterized by degeneration of retinal ganglion cell axonal projections to the brain, including acute conditions like optic nerve trauma and progressive conditions such as glaucoma. Despite different aetiologies, retinal ganglion cell axon degeneration in traumatic optic neuropathy and glaucoma share common pathological signatures. We compared how early pathogenesis of optic nerve trauma and glaucoma influence axon function in the mouse optic projection. We assessed pathology by measuring anterograde axonal transport from retina to superior colliculus, current-evoked optic nerve compound action potential and retinal ganglion cell density 1 week following unilateral optic nerve crush or intraocular pressure elevation. Nerve crush reduced axon transport, compound axon potential and retinal ganglion cell density, which were unaffected by intraocular pressure elevation. Surprisingly, optic nerves contralateral to crush demonstrated 5-fold enhanced excitability in compound action potential compared with naïve nerves. Enhanced excitability in contralateral sham nerves is not due to increased accumulation of voltage-gated sodium channel 1.6, or ectopic voltage-gated sodium channel 1.2 expression within nodes of Ranvier. Our results indicate hyperexcitability is driven by intrinsic responses of αON-sustained retinal ganglion cells. We found αON-sustained retinal ganglion cells in contralateral, sham and eyes demonstrated increased responses to depolarizing currents compared with those from naïve eyes, while light-driven responses remained intact. Dendritic arbours of αON-sustained retinal ganglion cells of the sham eye were like naïve, but soma area and non-phosphorylated neurofilament H increased. Current- and light-evoked responses of sham αOFF-sustained retinal ganglion cells remained stable along with somato-dendritic morphologies. In retinas directly affected by crush, light responses of αON- and αOFF-sustained retinal ganglion cells diminished compared with naïve cells along with decreased dendritic field area or branch points. Like light responses, αOFF-sustained retinal ganglion cell current-evoked responses diminished, but surprisingly, αON-sustained retinal ganglion cell responses were similar to those from naïve retinas. Optic nerve crush reduced dendritic length and area in αON-sustained retinal ganglion cells in eyes ipsilateral to injury, while crush significantly reduced dendritic branching in αOFF-sustained retinal ganglion cells. Interestingly, 1 week of intraocular pressure elevation only affected αOFF-sustained retinal ganglion cell physiology, depolarizing resting membrane potential in cells of affected eyes and blunting current-evoked responses in cells of saline-injected eyes. Collectively, our results suggest that neither saline nor sham surgery provide a true control, chronic versus acute optic neuropathies differentially affect retinal ganglion cells composing the ON and OFF pathways, and acute stress can have near-term effects on the contralateral projection.

摘要

视神经病变的特征是视网膜神经节细胞向大脑的轴突投射发生退化,包括视神经创伤等急性病症以及青光眼等进行性病症。尽管病因不同,但创伤性视神经病变和青光眼中视网膜神经节细胞轴突退化具有共同的病理特征。我们比较了视神经创伤和青光眼的早期发病机制如何影响小鼠视神经投射中的轴突功能。我们通过测量单侧视神经挤压或眼压升高1周后从视网膜到上丘的顺行轴突运输、电流诱发的视神经复合动作电位和视网膜神经节细胞密度来评估病理情况。神经挤压降低了轴突运输、复合轴突电位和视网膜神经节细胞密度,而眼压升高对此没有影响。令人惊讶的是,与未处理的神经相比,挤压对侧的视神经在复合动作电位中表现出5倍的兴奋性增强。对侧假手术神经的兴奋性增强并非由于电压门控钠通道1.6的积累增加,也不是由于郎飞结内异位电压门控钠通道1.2的表达增加。我们的结果表明,这种过度兴奋性是由αON持续型视网膜神经节细胞的内在反应驱动的。我们发现,与未处理的眼睛相比,对侧、假手术和正常眼睛中的αON持续型视网膜神经节细胞对去极化电流的反应增强,而光驱动反应保持完整。假手术眼的αON持续型视网膜神经节细胞的树突分支与未处理的相似,但胞体面积和非磷酸化神经丝H增加。假手术αOFF持续型视网膜神经节细胞的电流和光诱发反应以及体树突形态保持稳定。在直接受挤压影响的视网膜中,与未处理的细胞相比,αON和αOFF持续型视网膜神经节细胞的光反应减弱,同时树突野面积或分支点减少。与光反应一样,αOFF持续型视网膜神经节细胞的电流诱发反应减弱,但令人惊讶的是,αON持续型视网膜神经节细胞的反应与未处理的视网膜相似。视神经挤压减少了损伤同侧眼睛中αON持续型视网膜神经节细胞的树突长度和面积,而挤压显著减少了αOFF持续型视网膜神经节细胞的树突分支。有趣的是,1周的眼压升高仅影响αOFF持续型视网膜神经节细胞的生理功能,使受影响眼睛的细胞静息膜电位去极化,并使注射生理盐水眼睛的细胞电流诱发反应减弱。总的来说,我们的结果表明,生理盐水注射和假手术都不能提供真正的对照,慢性与急性视神经病变对视神经通路和离视神经通路的视网膜神经节细胞有不同影响,并且急性应激可对侧支投射产生近期影响。

https://cdn.ncbi.nlm.nih.gov/pmc/blobs/981e/9576152/569eb5a2a569/fcac251ga1.jpg

文献AI研究员

20分钟写一篇综述,助力文献阅读效率提升50倍。

立即体验

用中文搜PubMed

大模型驱动的PubMed中文搜索引擎

马上搜索

文档翻译

学术文献翻译模型,支持多种主流文档格式。

立即体验