Suppr超能文献

其通过吸附……来调节……表达,从而促进胃癌细胞的增殖、迁移和侵袭。 (你提供的原文有缺失信息,我根据常见语境补充了部分表述以使句子完整,你可根据实际情况修改完善。)

The promotes gastric cancer cell proliferation, migration, and invasion by sponging to regulate expression.

作者信息

Wang Jianhua, Wu Min, Chang Le, Jin Zhankui, Yang Xiaoli, Li Dongliang, Wang Jiaojiao, Qu Jie, Hou Qiang, Huang Xiaoyan, Xu Cuixiang

机构信息

Second Department of General Surgery, Shaanxi Provincial People's Hospital, Xi'an, China.

Department of Research, Shaanxi Provincial People's Hospital, Xi'an, China.

出版信息

Ann Transl Med. 2022 Sep;10(18):963. doi: 10.21037/atm-22-3545.

Abstract

BACKGROUND

Long non-coding RNAs (lncRNAs) play critical roles in gastric cancer (GC) initiation progression. However, the biological function of the telomerase RNA component () remains unknown in human GC. The present study sought to determine the biological function and underlying molecular mechanism of the in GC progression.

METHODS

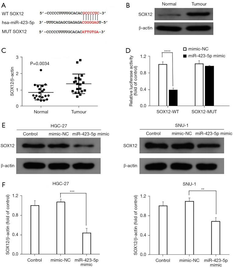
The expression levels of the in GC tissues and cell lines were analyzed using reverse transcription-quantitative polymerase chain reaction (RT-qPCR). The effects of the on the proliferation, migration, and invasion of GC cells were determined using Cell Counting Kit-8 (CCK-8) and Transwell assays. Dual luciferase reporter and argonaute 2 (AGO2)-RNA immunoprecipitation (RIP) assays were used to detect the binding between the and microRNA-423-5p (). Western blotting was performed to measure the expression levels of sex determining region Y-box 12 (), , , matrix metallopeptidase 9 (), and proliferating cell nuclear antigen ().

RESULTS

The results demonstrated that the expression levels were upregulated in GC cells and tissues, while expression levels were downregulated. The upregulation of the was associated with a shorter overall survival in patients with GC. The knockdown of the significantly reduced the proliferation, migration, and invasion of human GC cell lines HGC-27 and SNU-1 cells. Further, the knockdown in the HGC-27 and SNU-1 cells significantly downregulated the expression levels of , , , and , and upregulated the expression levels of and . was also identified as a target of the and was found to directly bind to the . Additionally, was found to directly target to inhibit the proliferation, migration, and invasion of the HGC-27 and SNU-1 cells.

CONCLUSIONS

In conclusion, the findings of this study suggested that the may regulate the / signaling axis by directly sponging and inhibiting expression, thereby leading to the progression of GC. These findings may reveal novel targets for future GC therapy.

摘要

背景

长链非编码RNA(lncRNAs)在胃癌(GC)的起始和进展中发挥关键作用。然而,端粒酶RNA组分()在人类GC中的生物学功能仍不清楚。本研究旨在确定在GC进展中的生物学功能及潜在分子机制。

方法

采用逆转录-定量聚合酶链反应(RT-qPCR)分析在GC组织和细胞系中的表达水平。使用细胞计数试剂盒-8(CCK-8)和Transwell实验确定对GC细胞增殖、迁移和侵袭的影响。采用双荧光素酶报告基因和AGO2-RNA免疫沉淀(RIP)实验检测与微小RNA-423-5p()之间的结合。进行蛋白质免疫印迹法检测性别决定区Y框蛋白12()、、、基质金属蛋白酶9()和增殖细胞核抗原()的表达水平。

结果

结果表明,在GC细胞和组织中的表达水平上调,而的表达水平下调。的上调与GC患者较短的总生存期相关。敲低显著降低了人GC细胞系HGC-27和SNU-1细胞的增殖、迁移和侵袭。此外,HGC-27和SNU-1细胞中的敲低显著下调了、、和的表达水平,并上调了和的表达水平。还被鉴定为的一个靶标,并发现其直接与结合。此外,发现直接靶向以抑制HGC-27和SNU-1细胞的增殖迁移和侵袭。

结论

总之,本研究结果表明,可能通过直接吸附并抑制的表达来调节/信号轴,从而导致GC进展。这些发现可能为未来的GC治疗揭示新的靶点。

https://cdn.ncbi.nlm.nih.gov/pmc/blobs/8fa9/9577797/9d3cf303100a/atm-10-18-963-f1.jpg

文献AI研究员

20分钟写一篇综述,助力文献阅读效率提升50倍。

立即体验

用中文搜PubMed

大模型驱动的PubMed中文搜索引擎

马上搜索

文档翻译

学术文献翻译模型,支持多种主流文档格式。

立即体验