Suppr超能文献

不同烧伤时间重度烧伤患者皮肤与血液白细胞的分子失衡机制

Molecular imbalance mechanism of skin and blood leucocytes in severe burn patients at different burn times.

作者信息

Liang Anru, Qiu Fukui, Wu Fangxiao, Ruan Jiang, Zhu Lijuan, Rong Yongxian, Li Junjun

机构信息

Department of Burns and Plastic Surgery, the Third Affiliated Hospital of Guangxi Medical University and the Second Nanning People's Hospital, Nanning, China.

Department of Plastic and Aesthetic Surgery, the Hezhou People's Hospital, Hezhou, China.

出版信息

Ann Transl Med. 2022 Sep;10(18):1011. doi: 10.21037/atm-22-3918.

Abstract

BACKGROUND

Severe burns are a leading cause of injuries worldwide and are usually accompanied by considerable morbidity and mortality. The purpose of this study was to investigate the changes of gene expression in blood and skin at different times after severe burn.

METHODS

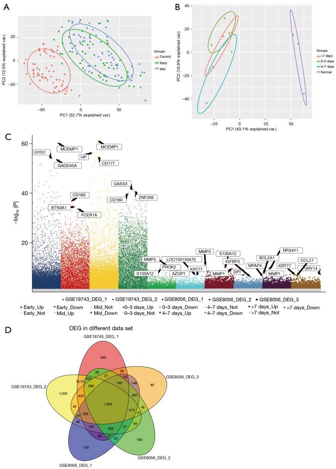
Firstly, the gene expression profiles of different burn time samples in GSE19743 and GSE8056 were analyzed. Secondly, the maladjusted gene network was identified by protein-protein interaction (PPI) network, and the genes in the network were enriched and analyzed. In addition, the key dysfunctional genes were identified by betweenness algorithm, and evaluated by survival analysis, Cox analysis, receiver operating characteristic (ROC) analysis. Finally, crosstalk analysis and enrichment analysis were carried out between the blood- and skin-specific differentially expressed genes (DEGs) at different burn times.

RESULTS

The results showed that there were common DEGs in the blood and skin at different burn times. Importantly, we screened out the key dysfunctional genes , , , , and , which were related to the course of burns. Enrichment analysis showed that these maladjusted genes were mainly involved in the immune inflammation-related signal pathway. Additionally, significant crosstalk was identified between blood- and skin-specific genes at different burn times, especially in the blood. The signal pathways involved in specific genes represent their own pathological characteristics.

CONCLUSIONS

Both blood and skin tissues express common pathological changes and unique molecular mechanisms at different times after burn injury. The results of this study provide guidance for clinical personalized treatment.

摘要

背景

严重烧伤是全球伤害的主要原因之一,通常伴随着相当高的发病率和死亡率。本研究的目的是调查严重烧伤后不同时间血液和皮肤中基因表达的变化。

方法

首先,分析GSE19743和GSE8056中不同烧伤时间样本的基因表达谱。其次,通过蛋白质-蛋白质相互作用(PPI)网络识别失调的基因网络,并对网络中的基因进行富集和分析。此外,通过介数算法识别关键功能失调基因,并通过生存分析、Cox分析、受试者工作特征(ROC)分析进行评估。最后,对不同烧伤时间血液和皮肤特异性差异表达基因(DEG)之间进行串扰分析和富集分析。

结果

结果表明,在不同烧伤时间血液和皮肤中存在共同的DEG。重要的是,我们筛选出了关键功能失调基因 、 、 、 和 ,它们与烧伤病程相关。富集分析表明,这些失调基因主要参与免疫炎症相关信号通路。此外,在不同烧伤时间血液和皮肤特异性基因之间发现了显著的串扰,尤其是在血液中。特异性基因涉及的信号通路代表了它们自身的病理特征。

结论

烧伤损伤后不同时间,血液和皮肤组织均表现出共同的病理变化和独特的分子机制。本研究结果为临床个性化治疗提供了指导。

https://cdn.ncbi.nlm.nih.gov/pmc/blobs/9ea1/9577754/83fdd525d9ea/atm-10-18-1011-f1.jpg

文献AI研究员

20分钟写一篇综述,助力文献阅读效率提升50倍。

立即体验

用中文搜PubMed

大模型驱动的PubMed中文搜索引擎

马上搜索

文档翻译

学术文献翻译模型,支持多种主流文档格式。

立即体验