Suppr超能文献

靶向髓系来源抑制细胞耗竭增强 PD-L1 阻断在胃癌和结肠癌中的疗效。

Targeting depletion of myeloid-derived suppressor cells potentiates PD-L1 blockade efficacy in gastric and colon cancers.

机构信息

State Key Laboratory of Oncogenesis and Related Genes, Department of Oncology, Renji Hospital, Shanghai Jiao Tong University, School of Medicine, Shanghai, China.

出版信息

Oncoimmunology. 2022 Oct 13;11(1):2131084. doi: 10.1080/2162402X.2022.2131084. eCollection 2022.

Abstract

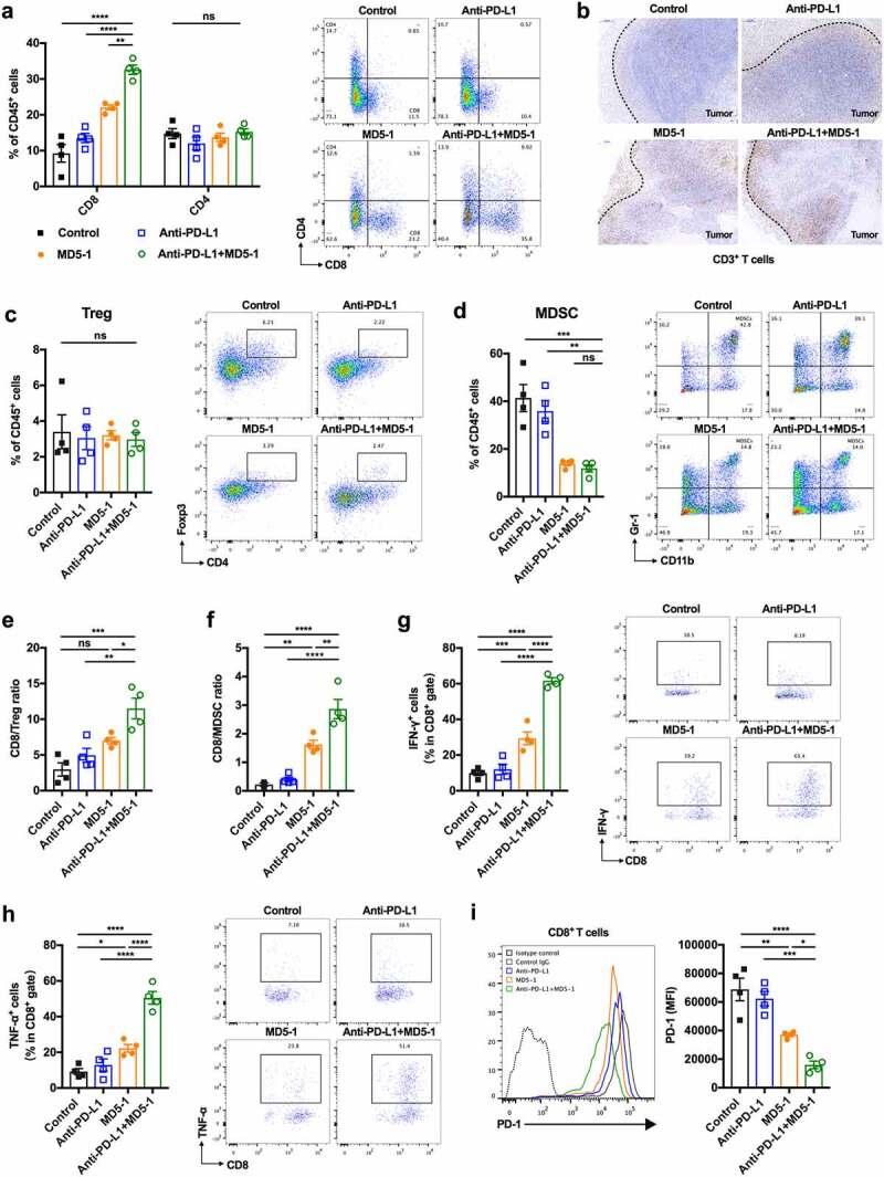
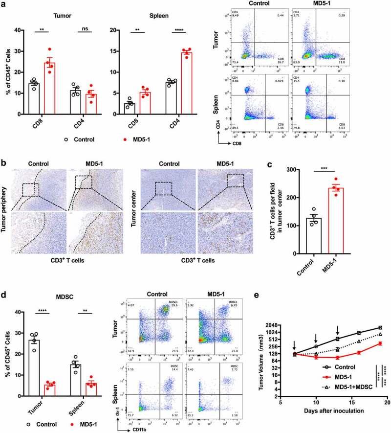
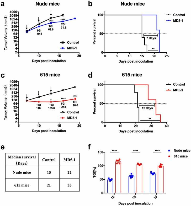
Myeloid-derived suppressor cells (MDSCs) have been demonstrated to and induce resistance to PD-1/PD-L1 blockade immunotherapy in gastric and colon cancer patients. Herein, we found that MDSCs accumulate in mice bearing syngeneic gastric cancer and colon cancer. Death receptor 5 (DR5), a receptor of TNF-related apoptosis-inducing ligand (TRAIL), was highly expressed on MDSCs and cancer cells; targeting DR5 using agonistic anti-DR5 antibody (MD5-1) specifically depleted MDSCs and induced enrichment of CD8 T lymphocytes in tumors and exhibited stronger tumor inhibition efficacy in immune-competent mice than in T-cell-deficient nude mice. Importantly, the combination of MD5-1 and anti-PD-L1 antibody showed synergistic antitumor effects in gastric and colon tumor-bearing mice, resulting in significantly suppressed tumor growth and extended mice survival, whereas single-agent treatment had limited effect. Moreover, the combination therapy induced sustained memory immunity in mice that exhibited complete tumor regression. The enhanced antitumor effect was associated with increased intratumoral CD8 T-cell infiltration and activation, and a more vigorous tumor-inhibiting microenvironment. In summary, our findings highlight the therapeutic potential of combining PD-L1 blockade therapy with agonistic anti-DR5 antibody that targets MDSCs in gastric and colon cancers.

摘要

髓源抑制细胞(MDSCs)已被证实能够导致并诱导胃癌和结直肠癌患者对 PD-1/PD-L1 阻断免疫治疗产生耐药性。在此,我们发现 MDSCs 在患有同源胃癌和结肠癌的小鼠中积聚。肿瘤坏死因子相关凋亡诱导配体(TRAIL)的受体死亡受体 5(DR5)在 MDSCs 和癌细胞上高度表达;使用激动型抗 DR5 抗体(MD5-1)靶向 DR5 特异性耗尽 MDSCs 并诱导肿瘤中 CD8 T 淋巴细胞富集,并在免疫功能正常的小鼠中表现出比 T 细胞缺陷裸鼠更强的肿瘤抑制功效。重要的是,MD5-1 和抗 PD-L1 抗体的联合治疗在胃癌和结直肠荷瘤小鼠中表现出协同的抗肿瘤作用,导致肿瘤生长明显受到抑制,小鼠存活时间延长,而单一药物治疗效果有限。此外,联合治疗在小鼠中诱导了持续的记忆免疫,表现为完全肿瘤消退。增强的抗肿瘤作用与肿瘤内 CD8 T 细胞浸润和激活增加以及更强的肿瘤抑制微环境有关。总之,我们的研究结果强调了在胃癌和结直肠癌中联合 PD-L1 阻断治疗与靶向 MDSCs 的激动型抗 DR5 抗体治疗的治疗潜力。

https://cdn.ncbi.nlm.nih.gov/pmc/blobs/5bbf/9578486/25b4bc3ca40d/KONI_A_2131084_F0001_OC.jpg

文献AI研究员

20分钟写一篇综述,助力文献阅读效率提升50倍。

立即体验

用中文搜PubMed

大模型驱动的PubMed中文搜索引擎

马上搜索

文档翻译

学术文献翻译模型,支持多种主流文档格式。

立即体验