Suppr超能文献

中脑杏仁核到未定带的抑制性回路驱动小鼠的疼痛相关行为。

An inhibitory circuit from central amygdala to zona incerta drives pain-related behaviors in mice.

机构信息

National Center for Complementary and Integrative Health, Bethesda, United States.

National Institute of Mental Health, Bethesda, United States.

出版信息

Elife. 2022 Oct 21;11:e68760. doi: 10.7554/eLife.68760.

Abstract

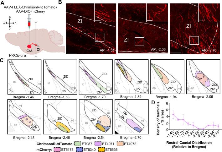
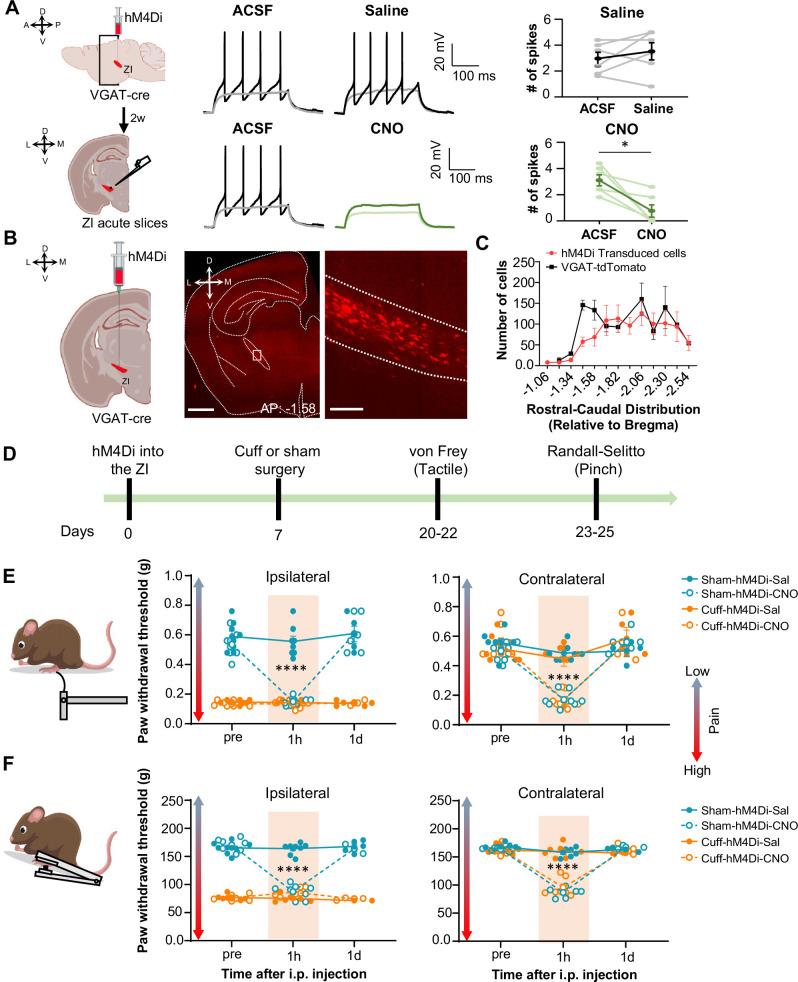
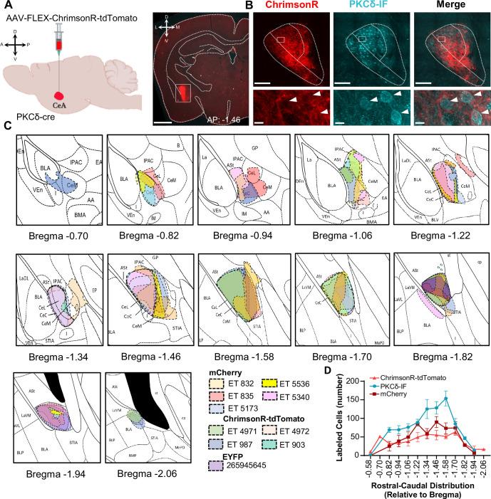
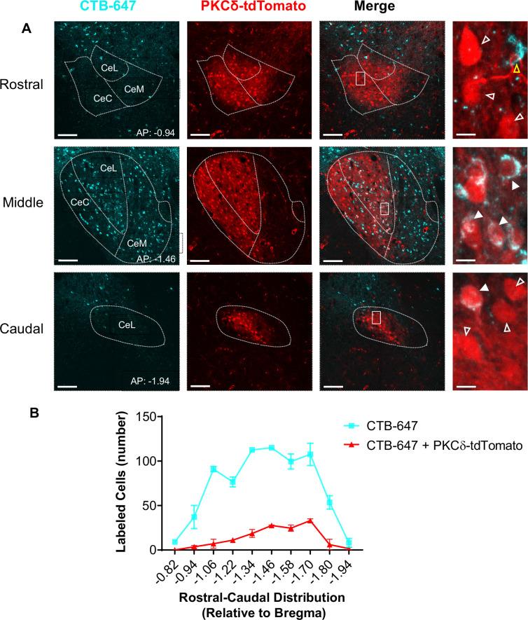
Central amygdala neurons expressing protein kinase C-delta (CeA-PKCδ) are sensitized following nerve injury and promote pain-related responses in mice. The neural circuits underlying modulation of pain-related behaviors by CeA-PKCδ neurons, however, remain unknown. In this study, we identified a neural circuit that originates in CeA-PKCδ neurons and terminates in the ventral region of the zona incerta (ZI), a subthalamic structure previously linked to pain processing. Behavioral experiments show that chemogenetic inhibition of GABAergic ZI neurons induced bilateral hypersensitivity in uninjured mice and contralateral hypersensitivity after nerve injury. In contrast, chemogenetic activation of GABAergic ZI neurons reversed nerve injury-induced hypersensitivity. Optogenetic manipulations of CeA-PKCδ axonal terminals in the ZI further showed that inhibition of this pathway reduces nerve injury-induced hypersensitivity whereas activation of the pathway produces hypersensitivity in the uninjured paws. Altogether, our results identify a novel nociceptive inhibitory efferent pathway from CeA-PKCδ neurons to the ZI that bidirectionally modulates pain-related behaviors in mice.

摘要

表达蛋白激酶 C-δ(CeA-PKCδ)的中杏仁核神经元在神经损伤后会变得敏感,并促进小鼠的疼痛相关反应。然而,CeA-PKCδ 神经元调节疼痛相关行为的神经回路仍然未知。在这项研究中,我们鉴定了一个起源于 CeA-PKCδ 神经元并终止于间脑下区(ZI)腹侧区域的神经回路,ZI 是一个与疼痛处理相关的亚丘脑结构。行为实验表明,化学遗传抑制 GABA 能 ZI 神经元会在未受伤的小鼠中诱导双侧过敏,而在神经损伤后会诱导对侧过敏。相比之下,化学遗传激活 GABA 能 ZI 神经元会逆转神经损伤引起的过敏。ZI 中 CeA-PKCδ 轴突末梢的光遗传操作进一步表明,抑制该通路会减少神经损伤引起的过敏,而激活该通路会导致未受伤的爪子产生过敏。总之,我们的研究结果确定了一种从 CeA-PKCδ 神经元到 ZI 的新型伤害性抑制传出通路,该通路可双向调节小鼠的疼痛相关行为。

https://cdn.ncbi.nlm.nih.gov/pmc/blobs/a128/9635874/913b66b6aa98/elife-68760-fig1.jpg

文献AI研究员

20分钟写一篇综述,助力文献阅读效率提升50倍。

立即体验

用中文搜PubMed

大模型驱动的PubMed中文搜索引擎

马上搜索

文档翻译

学术文献翻译模型,支持多种主流文档格式。

立即体验