Suppr超能文献

线粒体应激诱导的 GFRAL 信号控制昼夜摄食和焦虑样行为。

Mitochondrial stress-induced GFRAL signaling controls diurnal food intake and anxiety-like behavior.

机构信息

Department of Physiology of Energy Metabolism, German Institute of Human Nutrition Potsdam-Rehbruecke (DIfE), Nuthetal, Germany.

Institute of Nutritional Science, University of Potsdam, Potsdam, Germany.

出版信息

Life Sci Alliance. 2022 Sep 6;5(11). doi: 10.26508/lsa.202201495. Print 2022 Nov.

Abstract

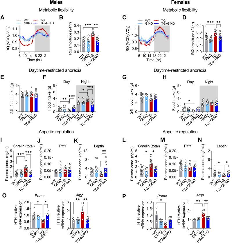
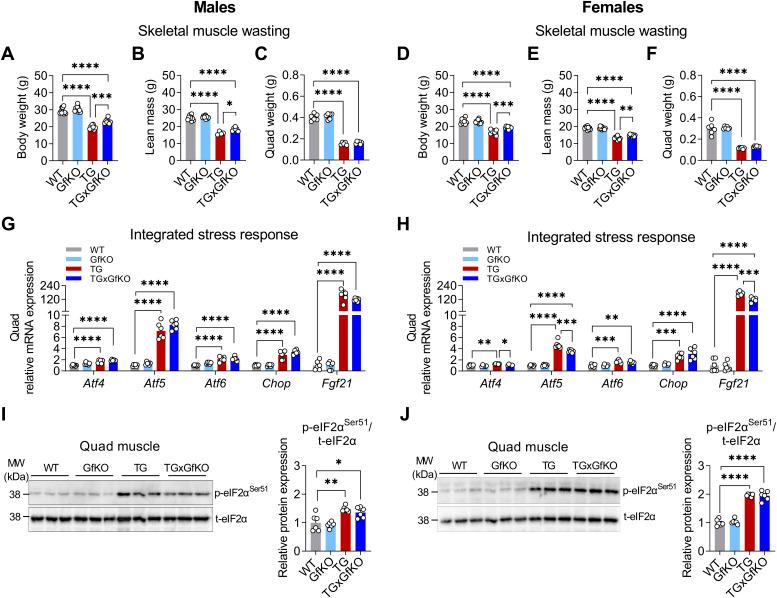
Growth differentiation factor 15 (GDF15) is a mitochondrial stress-induced cytokine that modulates energy balance in an endocrine manner. However, the importance of its brainstem-restricted receptor GDNF family receptor alpha-like (GFRAL) to mediate endocrine GDF15 signaling to the brain upon mitochondrial dysfunction is still unknown. Using a mouse model with muscle-specific mitochondrial dysfunction, we here show that GFRAL is required for activation of systemic energy metabolism via daytime-restricted anorexia but not responsible for muscle wasting. We further find that muscle mitochondrial stress response involves a GFRAL-dependent induction of hypothalamic corticotropin-releasing hormone, without elevated corticosterone levels. Finally, we identify that GFRAL signaling governs an anxiety-like behavior in male mice with muscle mitochondrial dysfunction, with females showing a less robust GFRAL-dependent anxiety-like phenotype. Together, we here provide novel evidence of a mitochondrial stress-induced muscle-brain crosstalk via the GDF15-GFRAL axis to modulate food intake and anxiogenic behavior.

摘要

生长分化因子 15(GDF15)是一种线粒体应激诱导的细胞因子,以内分泌方式调节能量平衡。然而,其脑干部位受限的受体 GDNF 家族受体α样(GFRAL)对于介导线粒体功能障碍时内分泌 GDF15 信号传递到大脑的重要性仍不清楚。使用肌肉特异性线粒体功能障碍的小鼠模型,我们在此表明 GFRAL 通过白天限制摄食来激活全身能量代谢是必需的,但不能导致肌肉减少。我们进一步发现,肌肉线粒体应激反应涉及 GFRAL 依赖性诱导下丘脑促肾上腺皮质激素释放激素,而皮质酮水平没有升高。最后,我们确定 GFRAL 信号通过肌肉线粒体功能障碍的雄性小鼠的焦虑样行为,而雌性小鼠表现出较弱的 GFRAL 依赖性焦虑样表型。总之,我们在此提供了新的证据,表明通过 GDF15-GFRAL 轴诱导的线粒体应激导致肌肉-大脑的串扰,从而调节摄食和焦虑样行为。

https://cdn.ncbi.nlm.nih.gov/pmc/blobs/9ab1/9449705/009d80ae23c5/LSA-2022-01495_GA.jpg

文献AI研究员

20分钟写一篇综述,助力文献阅读效率提升50倍。

立即体验

用中文搜PubMed

大模型驱动的PubMed中文搜索引擎

马上搜索

文档翻译

学术文献翻译模型,支持多种主流文档格式。

立即体验