Suppr超能文献

基于16S rRNA基因测序的快速微生物学诊断:糖尿病足感染与对侧完整皮肤细菌组成的比较

Rapid microbiological diagnosis based on 16S rRNA gene sequencing: A comparison of bacterial composition in diabetic foot infections and contralateral intact skin.

作者信息

Huang Ying, Xiao Zhizhou, Cao Ying, Gao Fang, Fu Yingyu, Zou Mengchen, Luo Xiangrong, Jiang Ya, Xue Yaoming

机构信息

Department of Clinical Nutrition, The First Affiliated Hospital of Guangzhou Medical University, Guangzhou, China.

Department of Clinical Nutrition, The Third Affiliated Hospital of Sun Yat-sen University, Guangzhou, China.

出版信息

Front Microbiol. 2022 Oct 6;13:1021955. doi: 10.3389/fmicb.2022.1021955. eCollection 2022.

Abstract

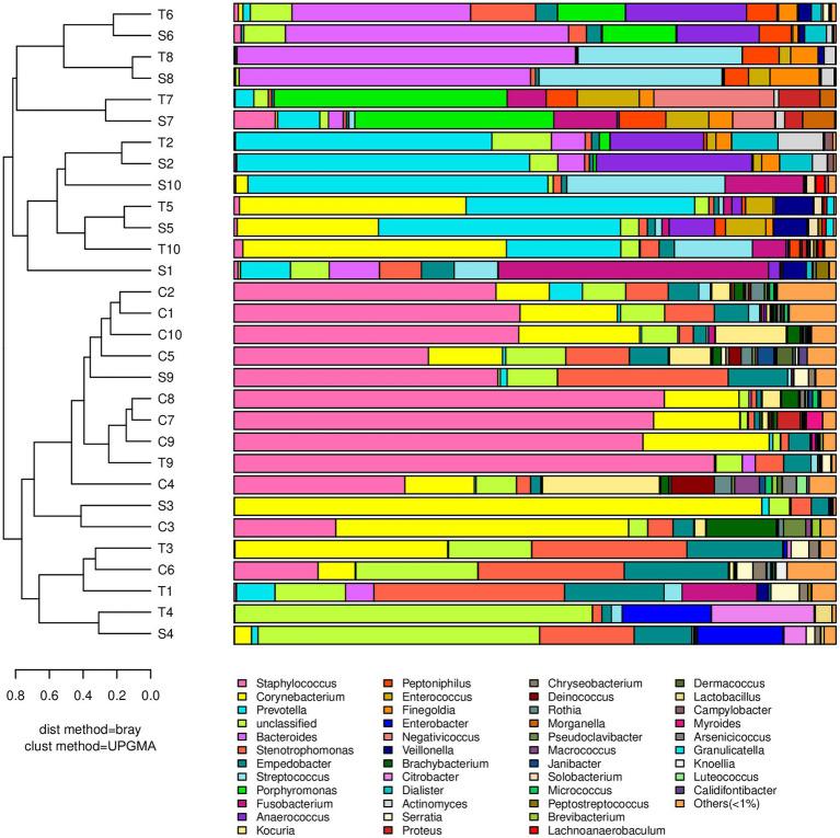
Diabetic foot infections (DFIs) represent a frequent complication of diabetes and a major cause of amputations. This study aimed to evaluate the utility of 16S rRNA gene sequencing for the rapid microbiological diagnosis of DFIs and to consistently characterize the microbiome of chronic diabetic foot ulcers (DFUs) and intact skin. Wound samples were collected by ulcer swabbing and tissue biopsy, and paired swabs of intact skin were collected from 10 patients with DFIs (five were moderately infected, and the other five were severely infected). Samples were analyzed by conventional culture and using Personal Genome Machine (PGM) 16S rRNA sequencing technology. The results showed that PGM technology detected significantly more bacterial genera (66.1 vs. 1.5 per wound sample, < 0.001); more obligate anaerobes (52.5 vs. 0%, < 0.001) and more polymicrobial infections (100.0 vs. 55.0%, < 0.01) than conventional cultures. There was no statistically significant difference in bacterial richness, diversity or composition between the wound swabs and tissues ( > 0.05). The bacterial community on intact skin was significantly more diverse than that in DFUs (Chao1 value, < 0.05; Shannon index value, < 0.001). Gram-positive bacteria (67.6%) and aerobes (59.2%) were predominant in contralateral intact skin, while Gram-negative bacteria (63.3%) and obligate anaerobes (50.6%) were the most ubiquitous in DFUs. The most differentially abundant taxon in skin was , while was the bacterial taxon most representative of DFUs. Moreover, (ρ = 0.80, < 0.01) and (ρ = 0.78, < 0.01) were significantly correlated with the duration of DFIs. In conclusion, PGM 16S rRNA sequencing technology could be a potentially useful technique for the rapid microbiological diagnosis of DFIs. Wound swabbing may be sufficient for sampling bacterial pathogens in DFIs compared with biopsy which is an invasive technique. The empirical use of broad-spectrum antibiotics covering Gram-negative obligate anaerobes should be considered for the treatment of moderate or severe DFIs.

摘要

糖尿病足感染(DFIs)是糖尿病常见的并发症,也是截肢的主要原因。本研究旨在评估16S rRNA基因测序在DFIs快速微生物诊断中的效用,并持续表征慢性糖尿病足溃疡(DFUs)和完整皮肤的微生物群。通过溃疡拭子采样和组织活检收集伤口样本,并从10例DFIs患者(5例中度感染,另外5例重度感染)中收集配对的完整皮肤拭子。样本采用传统培养方法以及个人基因组测序仪(PGM)16S rRNA测序技术进行分析。结果显示,PGM技术检测到的细菌属显著更多(每个伤口样本分别为66.1个和1.5个,<0.001);与传统培养相比,检测到更多专性厌氧菌(分别为52.5%和0%,<0.001)以及更多的混合菌感染(分别为100.0%和55.0%,<0.01)。伤口拭子和组织之间的细菌丰富度及多样性或组成无统计学显著差异(>0.05)。完整皮肤的细菌群落比DFUs中的细菌群落显著更多样化(Chao1值,<0.05;香农指数值,<0.001)。对侧完整皮肤中革兰氏阳性菌(67.6%)和好氧菌(59.2%)占主导,而革兰氏阴性菌(63.3%)和专性厌氧菌(50.6%)在DFUs中最为常见。皮肤中差异最显著的丰富分类群是 ,而 是DFUs最具代表性的细菌分类群。此外, (ρ = 0.80,<0.01)和 (ρ = 0.78,<0.01)与DFIs的持续时间显著相关。总之,PGM 16S rRNA测序技术可能是DFIs快速微生物诊断的一种潜在有用技术。与具有侵入性的活检相比,伤口拭子采样可能足以获取DFIs中的细菌病原体。对于中度或重度DFIs的治疗,应考虑经验性使用覆盖革兰氏阴性专性厌氧菌的广谱抗生素。

https://cdn.ncbi.nlm.nih.gov/pmc/blobs/f198/9582933/c526082f6cc0/fmicb-13-1021955-g001.jpg

文献AI研究员

20分钟写一篇综述,助力文献阅读效率提升50倍。

立即体验

用中文搜PubMed

大模型驱动的PubMed中文搜索引擎

马上搜索

文档翻译

学术文献翻译模型,支持多种主流文档格式。

立即体验