Suppr超能文献

携带miR-98-5p的内皮祖细胞微泡对血管紧张素II诱导的大鼠肾细胞损伤的保护作用。

Protective effects of endothelial progenitor cell microvesicles carrying miR‑98‑5p on angiotensin II‑induced rat kidney cell injury.

作者信息

Mai Huade, Huang Zhihua, Zhang Xiaodian, Zhang Yuanyuan, Chen Juming, Chen Minghui, Zhang Yunbo, Song Yanling, Wang Bingshu, Lin Yunyun, Gu Shenhong

机构信息

Department of General Practice, The First Affiliated Hospital of Hainan Medical University, Haikou, Hainan 570102, P.R. China.

Hainan Medical University, Haikou, Hainan 570000, P.R. China.

出版信息

Exp Ther Med. 2022 Sep 29;24(5):702. doi: 10.3892/etm.2022.11638. eCollection 2022 Nov.

Abstract

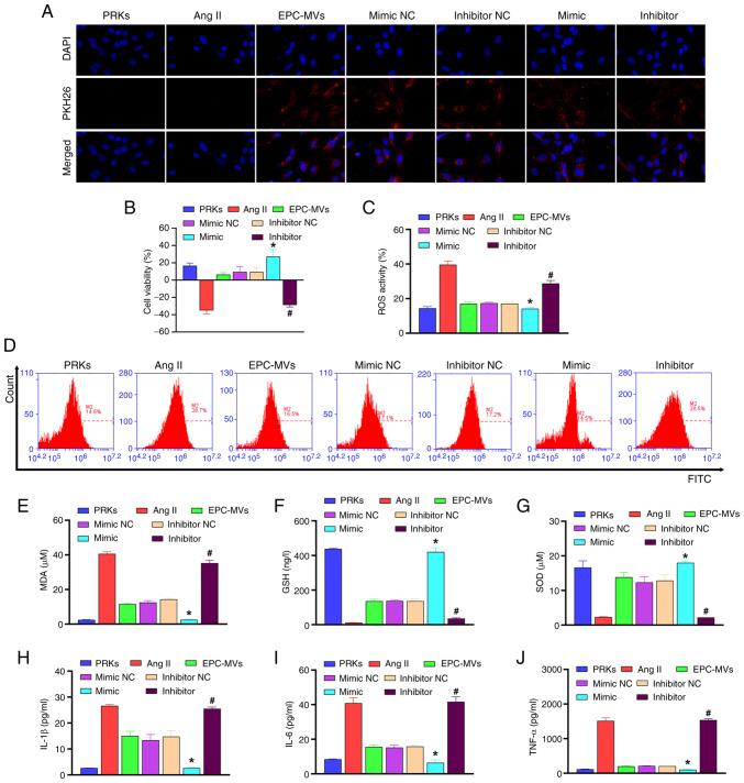
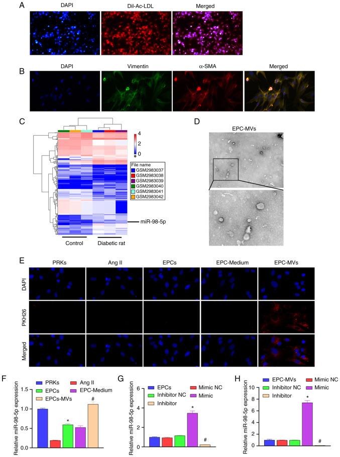
With the increasing number of patients with hypertensive nephropathy worldwide, it has posed a major threat to health and studies on its treatment and pathogenesis are imminent. The present study investigated the mechanism through which microRNA (miR)-98-5p in microvesicles (MVs) secreted by endothelial progenitor cells (EPCs) is involved in the repair of angiotensin II (Ang II)-induced injury of rat primary renal kidney cells (PRKs). After isolation of rat renal cortical sections, PRKs were isolated by density gradient centrifugation and identified by immunofluorescence staining. Transmission electron microscopy identifies successful separation of Mvs. An in vitro cell injury model was constructed using Ang II. The Gene Expression Omnibus was used to analyze the differentially expressed genes between diabetic rats and normal rats, and the Kyoto Encyclopedia of Genes and Genomes was used to analyze the signaling pathways involved in these differentially expressed genes. Reverse transcription-quantitative PCR was used to analyze the effect of EPC-MVs on the expression of miRNA induced by Ang II, and the levels of target genes and signaling pathway-related proteins involved were analyzed by western blot. luciferase was used to detect the targeted binding of miR-98-5p to insulin-like growth factor 1 receptor (IGF1R). Enzyme-linked immunosorbent assay was used to analyze the effect of EPC-MVs on Ang II-induced oxidative stress and inflammation levels on PRKs. Cell Counting Kit-8 was used to analyze the effect of EPC-MVs on the cell viability of PRKs induced by Ang II. The results showed that treatment of PRKs with Ang II decreased cell viability, whereas oxidative stress and inflammation were increased. However, EPC-MVs alleviated Ang II-induced damage of the PRKs. During this process, the Ang-II-induced downregulation of miR-98-5p was reversed by EPC-MVs, so miR-98-5p may be a key factor regulating the action of EPC-MVs. Dual-luciferase assay confirmed that miR-98-5p targets IGF1R. It was subsequently demonstrated that EPC-MVs overexpressing miR-98-5p promoted phosphorylation of PI3K/Akt/endothelial nitric oxide synthase (eNOS), and inhibited the oxidative stress and inflammation in PRKs, which were reversed by the overexpression of IGF1R. In conclusion, the results of the present study demonstrated that EPC-MVs with high expression of miR-98-5p can activate the PI3K/Akt/eNOS pathway by regulating IGF1R, as well as protect PRKs from Ang II-induced oxidative stress, inflammation and inhibition of cell viability.

摘要

随着全球高血压肾病患者数量的不断增加,它对健康构成了重大威胁,对其治疗和发病机制的研究迫在眉睫。本研究探讨了内皮祖细胞(EPCs)分泌的微泡(MVs)中的微小RNA(miR)-98-5p参与修复血管紧张素II(Ang II)诱导的大鼠原代肾细胞(PRKs)损伤的机制。分离大鼠肾皮质切片后,通过密度梯度离心法分离PRKs,并通过免疫荧光染色进行鉴定。透射电子显微镜鉴定了MVs的成功分离。使用Ang II构建体外细胞损伤模型。利用基因表达综合数据库分析糖尿病大鼠和正常大鼠之间的差异表达基因,并使用京都基因与基因组百科全书分析这些差异表达基因所涉及的信号通路。采用逆转录定量PCR分析EPC-MVs对Ang II诱导的miRNA表达的影响,并通过蛋白质印迹法分析相关靶基因和信号通路蛋白的水平。使用荧光素酶检测miR-98-5p与胰岛素样生长因子1受体(IGF1R)的靶向结合。采用酶联免疫吸附测定法分析EPC-MVs对Ang II诱导的PRKs氧化应激和炎症水平的影响。使用细胞计数试剂盒-8分析EPC-MVs对Ang II诱导的PRKs细胞活力的影响。结果表明,用Ang II处理PRKs会降低细胞活力,而氧化应激和炎症会增加。然而,EPC-MVs减轻了Ang II对PRKs的损伤。在此过程中,EPC-MVs逆转了Ang-II诱导的miR-98-5p下调,因此miR-98-5p可能是调节EPC-MVs作用的关键因素。双荧光素酶测定证实miR-98-5p靶向IGF1R。随后证明,过表达miR-98-5p的EPC-MVs促进了PI3K/Akt/内皮型一氧化氮合酶(eNOS)的磷酸化,并抑制了PRKs中的氧化应激和炎症,而IGF1R的过表达则逆转了这些作用。总之,本研究结果表明,高表达miR-98-5p的EPC-MVs可通过调节IGF1R激活PI3K/Akt/eNOS途径,同时保护PRKs免受Ang II诱导的氧化应激炎症以及细胞活力抑制。

https://cdn.ncbi.nlm.nih.gov/pmc/blobs/dbba/9535397/42e41bc3a6df/etm-24-05-11638-g00.jpg

文献AI研究员

20分钟写一篇综述,助力文献阅读效率提升50倍。

立即体验

用中文搜PubMed

大模型驱动的PubMed中文搜索引擎

马上搜索

文档翻译

学术文献翻译模型,支持多种主流文档格式。

立即体验