Suppr超能文献

大脑皮层与杏仁核的相互连接调控小鼠的亲社会和自私选择。

Reciprocal cortico-amygdala connections regulate prosocial and selfish choices in mice.

机构信息

Genetics of Cognition Laboratory, Neuroscience Area, Istituto Italiano di Tecnologia, Genova, Italy.

Department of Pharmacological and Biomolecular Sciences, University of Milan, Milan, Italy.

出版信息

Nat Neurosci. 2022 Nov;25(11):1505-1518. doi: 10.1038/s41593-022-01179-2. Epub 2022 Oct 24.

Abstract

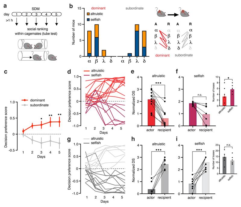
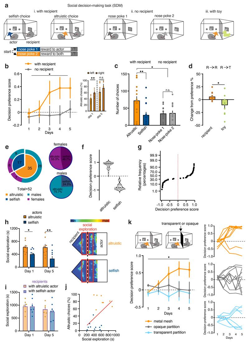
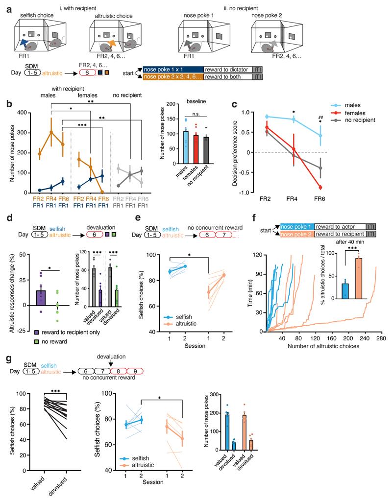
Decisions that favor one's own interest versus the interest of another individual depend on context and the relationships between individuals. The neurobiology underlying selfish choices or choices that benefit others is not understood. We developed a two-choice social decision-making task in which mice can decide whether to share a reward with their conspecifics. Preference for altruistic choices was modulated by familiarity, sex, social contact, hunger, hierarchical status and emotional state matching. Fiber photometry recordings and chemogenetic manipulations demonstrated that basolateral amygdala (BLA) neurons are involved in the establishment of prosocial decisions. In particular, BLA neurons projecting to the prelimbic (PL) region of the prefrontal cortex mediated the development of a preference for altruistic choices, whereas PL projections to the BLA modulated self-interest motives for decision-making. This provides a neurobiological model of altruistic and selfish choices with relevance to pathologies associated with dysfunctions in social decision-making.

摘要

个体自身利益与他人利益之间的取舍取决于情境和个体之间的关系。支持自私选择或有利于他人选择的神经生物学基础尚不清楚。我们开发了一种二选一的社会决策任务,在此任务中,老鼠可以决定是否与同种动物分享奖励。利他选择的偏好受到熟悉度、性别、社交接触、饥饿、等级地位和情绪状态匹配的调节。光纤光度记录和化学遗传操作表明,基底外侧杏仁核(BLA)神经元参与了亲社会决策的建立。具体来说,投射到前额叶皮层的前扣带回(PL)区域的 BLA 神经元介导了利他选择偏好的发展,而 PL 投射到 BLA 的神经元则调节了决策中的自利动机。这为与社会决策功能障碍相关的病理提供了一个具有利他和自私选择的神经生物学模型。

https://cdn.ncbi.nlm.nih.gov/pmc/blobs/bf79/7613781/5c32a098f53d/EMS153929-f009.jpg

文献AI研究员

20分钟写一篇综述,助力文献阅读效率提升50倍。

立即体验

用中文搜PubMed

大模型驱动的PubMed中文搜索引擎

马上搜索

文档翻译

学术文献翻译模型,支持多种主流文档格式。

立即体验