Suppr超能文献

一种与胶质瘤免疫格局相关的新型焦亡相关lncRNA特征的构建与验证

Construction and Verification of a Novel Pyroptosis-Related lncRNA Signature Associated with Immune Landscape in Gliomas.

作者信息

Feng Xiaoqiang, Chen Yuehua, Liu Xuanyu, Zhong Zhihui, Liu Yanjun

机构信息

Department of Immunology, School of Basic Medical Sciences, Southern Medical University, National Demonstration Center for Experimental Education of Basic Medical Sciences of China, Guangdong Provincial Key Laboratory of Proteomic, Guangzhou, 510515 Guangdong, China.

Center of Stem Cell and Regenerative Medicine, Gaozhou People's Hospital, Gaozhou, 525200 Guangdong, China.

出版信息

J Oncol. 2022 Oct 14;2022:7043431. doi: 10.1155/2022/7043431. eCollection 2022.

Abstract

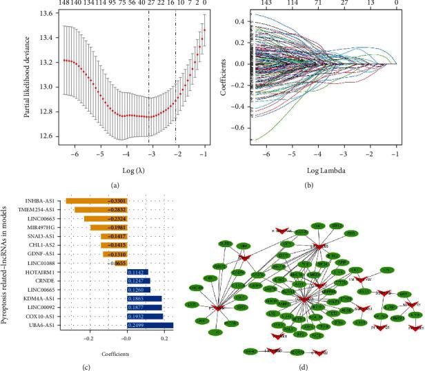
Gliomas are the most common tumor in the central nervous system with limited prognostic markers making it difficult to research progression. Induction of cellular immunogenic death is a promising treatment for glioma. Pyroptosis is one of the recently discovered programmed immuogenic cell death modes which remains unclear in glioma. We obtained glioma datasets from the CGGA and TCGA websites. Pearson correlation analysis was used to find pyroptosis-related lncRNAs. Subsequently, the univariate, LASSO, and multivariate Cox regression were applied to construct a prognostic signature based on pyroptosis-related lncRNAs. Kaplan-Meier plots, ROC curves, and PCA were utilized for testing the prognostic performance of the signature. We conducted the univariate and multivariate Cox regressions to ascertain if the signature worked as an independent factor for predicting overall survival (OS) for individuals with glioma from other characteristics. For evaluating the immune landscape differences between the subgroups, ESTIMATE, CIBERTSORT, and ssGSEA were adopted. Additionally, biological functions and pathways of DEGs were identified by KEGG and GO. We also screened potential drugs and measured sensitivities of chemotherapeutics between the subgroups by CellMiner and pRRophetic package. Finally, shRNA was conducted to knockdown of COX10-AS1 in U87 cells to determine its relationship with pyroptosis. We successfully created an effective pyroptosis-related lncRNA signature that divided individuals into groups of low- and high-risk, and individuals in the high-risk group were with poor prognosis in comparison to the individuals in the other group. A nomogram including clinical factors and risk scores to predict the OS was built. Furthermore, the two groups appeared to have different immune landscapes; the high-risk group showed greater levels of ESTIMATE scores, immune cell infiltration, and immune checkpoints. Additionally, immune-related pathways and functions were shown to be enriched according to KEGG and GO findings. Knockdown of COX10-AS1 inhibited U87 cell growth, upregulated CASP1 and NLRP3, and released more IL1- and IL-18 than the negative control. In summary, our study developed an lncRNA signature related to pyroptosis for OS prediction of gliomas and demonstrated its relationship with immune infiltration and drug sensitivity.

摘要

胶质瘤是中枢神经系统中最常见的肿瘤,其预后标志物有限,难以研究病情进展。诱导细胞免疫原性死亡是一种有前景的胶质瘤治疗方法。焦亡是最近发现的程序性免疫原性细胞死亡模式之一,在胶质瘤中仍不清楚。我们从CGGA和TCGA网站获取了胶质瘤数据集。采用Pearson相关性分析来寻找与焦亡相关的长链非编码RNA(lncRNA)。随后,应用单变量、LASSO和多变量Cox回归基于与焦亡相关的lncRNA构建预后特征。利用Kaplan-Meier曲线、ROC曲线和主成分分析(PCA)来测试该特征的预后性能。我们进行了单变量和多变量Cox回归,以确定该特征是否作为一个独立因素,与其他特征一起预测胶质瘤患者的总生存期(OS)。为了评估亚组之间的免疫格局差异,采用了ESTIMATE、CIBERTSORT和单样本基因集富集分析(ssGSEA)。此外,通过京都基因与基因组百科全书(KEGG)和基因本体(GO)鉴定差异表达基因(DEG)的生物学功能和通路。我们还通过CellMiner和pRRophetic软件包筛选了潜在药物,并测量了亚组之间化疗药物的敏感性。最后,在U87细胞中进行短发夹RNA(shRNA)敲低COX10-AS1,以确定其与焦亡的关系。我们成功创建了一个有效的与焦亡相关的lncRNA特征,将个体分为低风险和高风险组,与另一组个体相比,高风险组个体的预后较差。构建了一个包括临床因素和风险评分的列线图来预测OS。此外,两组似乎具有不同的免疫格局;高风险组显示出更高水平的ESTIMATE评分、免疫细胞浸润和免疫检查点。此外,根据KEGG和GO的结果,免疫相关通路和功能被证明是富集的。敲低COX10-AS1抑制了U87细胞的生长,上调了半胱天冬酶-1(CASP1)和NOD样受体蛋白3(NLRP3),并比阴性对照释放了更多的白细胞介素-1(IL-1)和白细胞介素-18(IL-18)。总之,我们的研究开发了一种与焦亡相关的lncRNA特征,用于预测胶质瘤的OS,并证明了其与免疫浸润和药物敏感性的关系。

https://cdn.ncbi.nlm.nih.gov/pmc/blobs/5967/9587675/105344cf6b70/JO2022-7043431.001.jpg

文献AI研究员

20分钟写一篇综述,助力文献阅读效率提升50倍。

立即体验

用中文搜PubMed

大模型驱动的PubMed中文搜索引擎

马上搜索

文档翻译

学术文献翻译模型,支持多种主流文档格式。

立即体验