Suppr超能文献

微小RNA-23b-3p通过靶向c-MET抑制肝癌细胞的上皮-间质转化、迁移和侵袭。

MiR-23b-3p suppresses epithelial-mesenchymal transition, migration, and invasion of hepatocellular carcinoma cells by targeting c-MET.

作者信息

Park Na Ri, Cha Jung Hoon, Sung Pil Soo, Jang Jeong Won, Choi Jong Young, Yoon Seung Kew, Bae Si Hyun

机构信息

The Catholic University Liver Research Center, College of Medicine, The Catholic University of Korea, Seoul, 06591, Republic of Korea.

Division of Gastroenterology and Hepatology, Department of Internal Medicine, College of Medicine, Seoul St. Mary's Hospital, The Catholic University of Korea, Seoul, 06591, Republic of Korea.

出版信息

Heliyon. 2022 Oct 17;8(10):e11135. doi: 10.1016/j.heliyon.2022.e11135. eCollection 2022 Oct.

Abstract

BACKGROUND

Aberrant expression of c-MET is known to be associated with tumor recurrence and metastasis by promoting cell proliferation, epithelial-mesenchymal transition (EMT), and migration in hepatocellular carcinoma (HCC). Recently, miR-23b-3p has been identified as a tumor suppressor, but detailed role of miR-23b-3p in HCC is still unclear. Our study aimed to investigate how miR-23b-3p is associated with the malignant potential of HCC cells.

METHODS

HCC tissues and their adjacent non-tumor tissues were acquired from 30 patients with HCC. Expression of EMT- or stemness-related genes were examined in the two HCC cell lines. Migration of HCC cells was analyzed using transwell and wound healing assays.

RESULTS

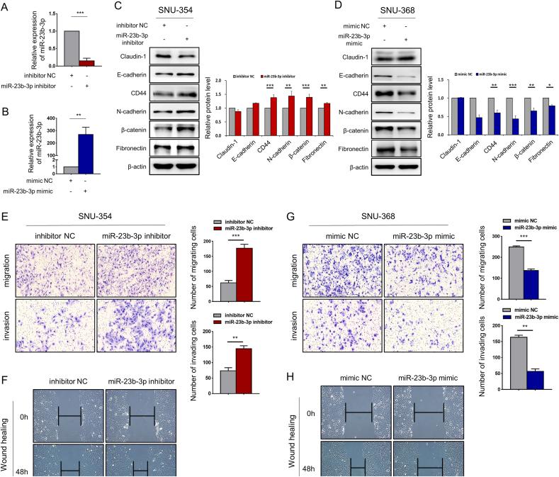
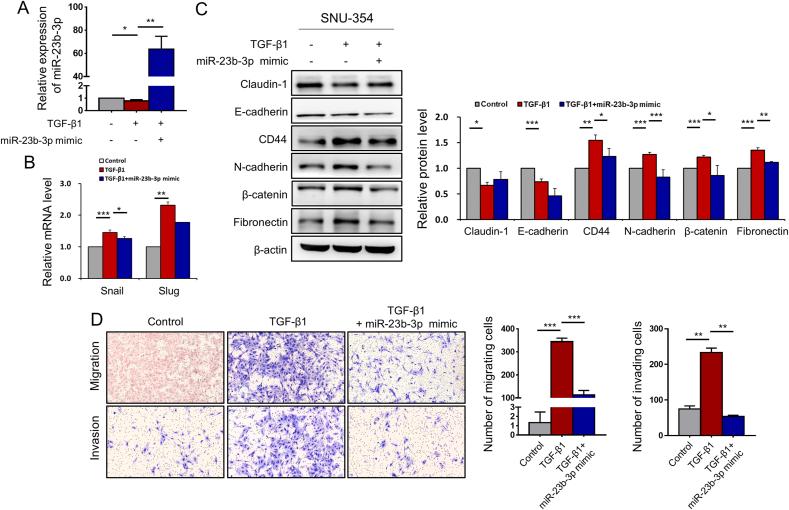
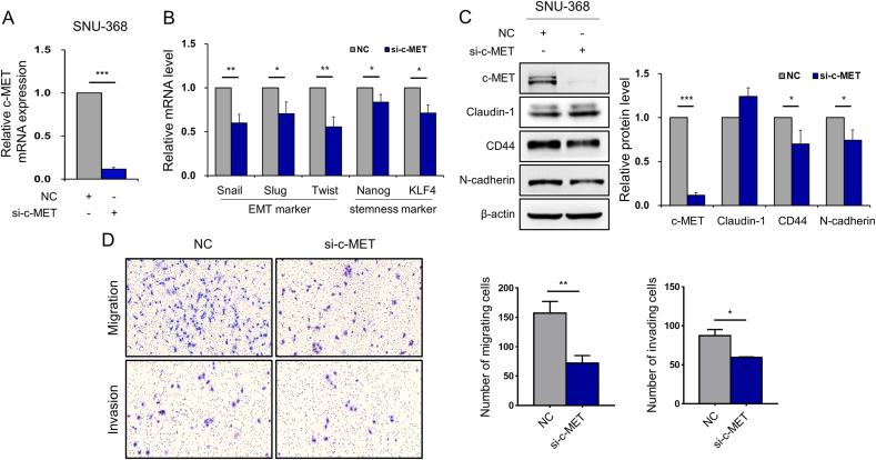
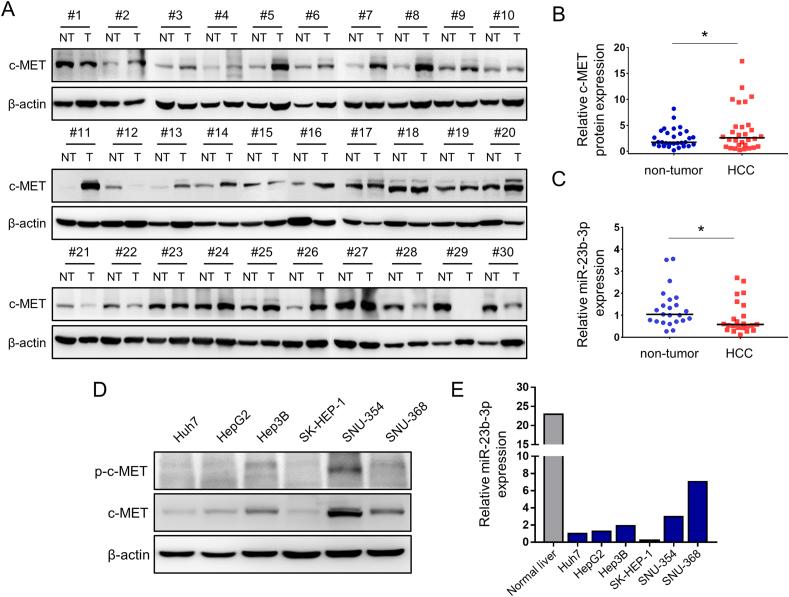
c-MET was overexpressed in HCC tissues compared to the adjacent non-tumor tissues. c-MET knockdown inhibited EMT and reduced migration and invasion of HCC cells. Furthermore, c-MET was a target of miR-23b-3p, and miR-23b-3p expression was decreased in HCC tissues compared to non-tumor tissues. Treatment of miR-23b-3p inhibitor in HCC cells promoted EMT, cell migration, and invasion. In contrast, miR-23b-3p overexpression suppressed EMT, cell migration, and invasion, concomitantly reducing c-MET expression. Transfection of miR-23b-3p inhibitor with concomitant c-MET knockdown mitigated the effects of miR-23b-3p inhibitor on EMT in HCC cells. In addition, transforming growth factor beta1 (TGF-β1) stimulation after miR-23b-3p overexpression induced neither the mesenchymal phenotype nor migratory property of HCC cells.

CONCLUSION

In this study, we confirmed that miR-23b-3p downregulation significantly increased EMT, migration, and invasion of HCC cells. In addition, c-MET was confirmed to be a target of miR-23b-3p in HCC cells and regulated the functional effects of miR-23b-3p. These results suggest that miR-23b-3p can be used as a prognostic biomarker and candidate target for HCC treatment.

摘要

背景

已知c-MET的异常表达通过促进细胞增殖、上皮-间质转化(EMT)以及肝细胞癌(HCC)中的迁移与肿瘤复发和转移相关。最近,miR-23b-3p已被鉴定为一种肿瘤抑制因子,但miR-23b-3p在HCC中的具体作用仍不清楚。我们的研究旨在探讨miR-23b-3p如何与HCC细胞的恶性潜能相关。

方法

从30例HCC患者获取HCC组织及其相邻的非肿瘤组织。检测两种HCC细胞系中EMT或干性相关基因的表达。使用Transwell和伤口愈合试验分析HCC细胞的迁移。

结果

与相邻的非肿瘤组织相比,c-MET在HCC组织中过表达。敲低c-MET可抑制EMT并减少HCC细胞的迁移和侵袭。此外,c-MET是miR-23b-3p的一个靶点,与非肿瘤组织相比,miR-23b-3p在HCC组织中的表达降低。在HCC细胞中用miR-23b-3p抑制剂处理可促进EMT、细胞迁移和侵袭。相反,miR-23b-3p过表达可抑制EMT、细胞迁移和侵袭,同时降低c-MET表达。共转染miR-23b-3p抑制剂并敲低c-MET可减轻miR-23b-3p抑制剂对HCC细胞EMT的影响。此外,miR-23b-3p过表达后用转化生长因子β1(TGF-β1)刺激既未诱导HCC细胞的间充质表型也未诱导其迁移特性。

结论

在本研究中,我们证实miR-23b-3p下调显著增加HCC细胞的EMT、迁移和侵袭。此外,证实c-MET是HCC细胞中miR-23b-3p的一个靶点并调节miR-23b-3p的功能作用。这些结果表明miR-23b-3p可作为HCC治疗的预后生物标志物和候选靶点。

https://cdn.ncbi.nlm.nih.gov/pmc/blobs/1678/9586913/7f4a0b264922/gr1.jpg

文献AI研究员

20分钟写一篇综述,助力文献阅读效率提升50倍。

立即体验

用中文搜PubMed

大模型驱动的PubMed中文搜索引擎

马上搜索

文档翻译

学术文献翻译模型,支持多种主流文档格式。

立即体验