Suppr超能文献

人源自然杀伤细胞可在人源化小鼠中抵抗 HIV-1 感染。

Human NK cells confer protection against HIV-1 infection in humanized mice.

机构信息

Division of Rheumatology, Department of Medicine.

Division of Infectious Diseases, Department of Medicine.

出版信息

J Clin Invest. 2022 Dec 15;132(24):e162694. doi: 10.1172/JCI162694.

Abstract

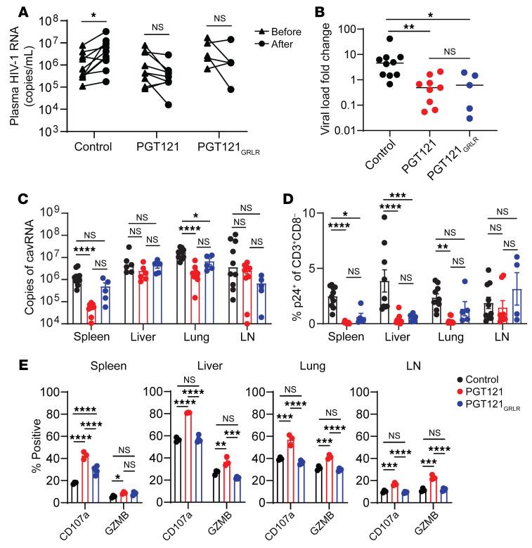
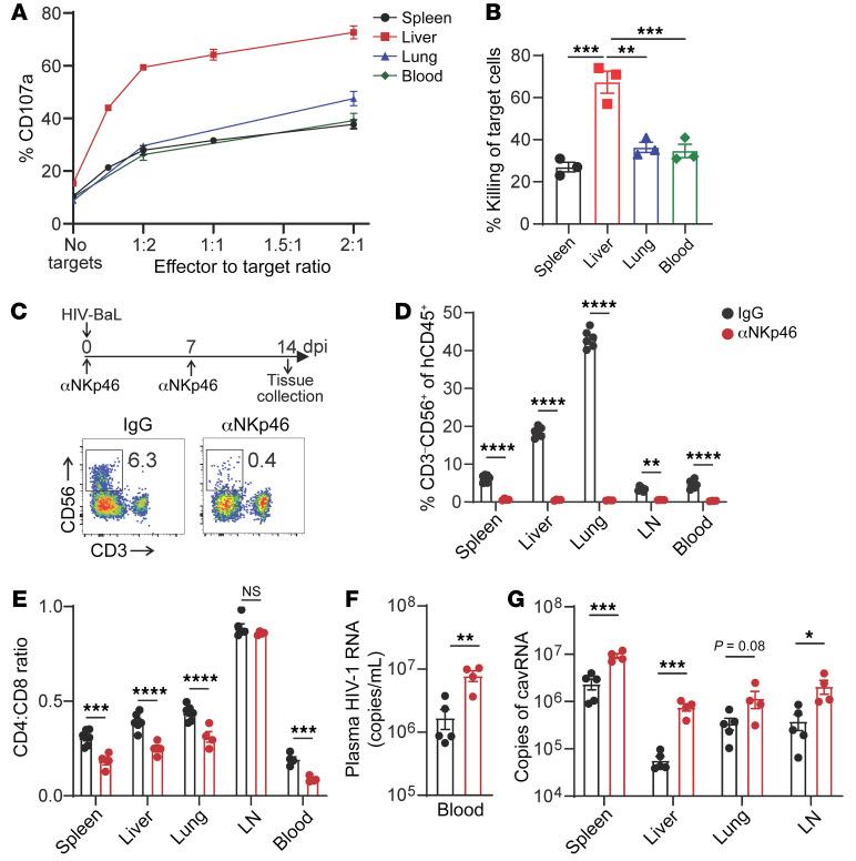
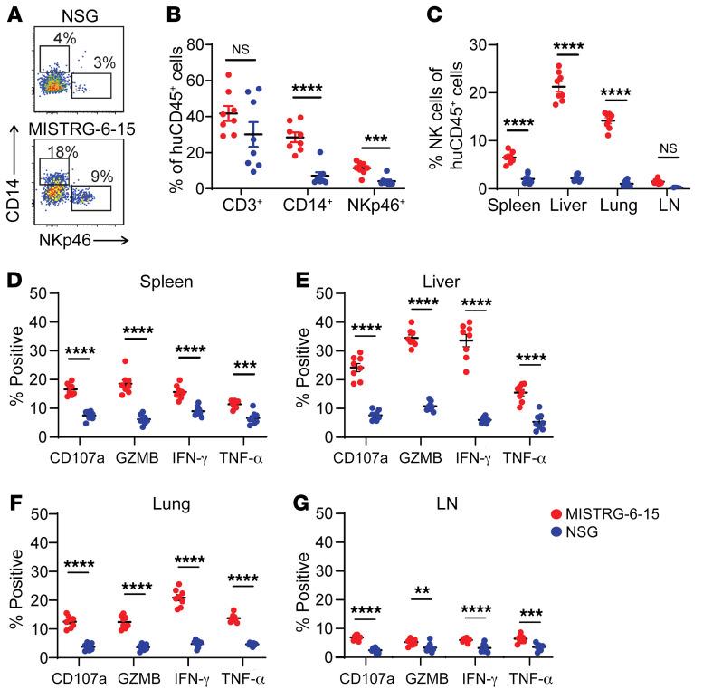
The role of NK cells against HIV-1 infections remains to be elucidated in vivo. While humanized mouse models potentially could be used to directly evaluate human NK cell responses during HIV-1 infection, improved functional development of human NK cells in these hosts is needed. Here, we report the humanized MISTRG-6-15 mouse model, in which NK cells were quick to expand and exhibit degranulation, cytotoxicity, and proinflammatory cytokine production in nonlymphoid organs upon HIV-1 infection but had reduced functionality in lymphoid organs. Although HIV-1 infection induced functional impairment of NK cells, antiretroviral therapy reinvigorated NK cells in response to HIV-1 rebound after analytic treatment interruption. Moreover, a broadly neutralizing antibody, PGT121, enhanced NK cell function in vivo, consistent with antibody-dependent cellular cytotoxicity. Monoclonal antibody depletion of NK cells resulted in higher viral loads in multiple nonlymphoid organs. Overall, our results in humanized MISTRG-6-15 mice demonstrated that NK cells provided direct anti-HIV-1 responses in vivo but were limited in their responses in lymphoid organs.

摘要

NK 细胞在抗 HIV-1 感染中的作用尚需在体内阐明。虽然人源化小鼠模型可能被用于直接评估 HIV-1 感染期间人类 NK 细胞的反应,但需要改善这些宿主中人类 NK 细胞的功能发育。在这里,我们报告了 MISTRG-6-15 人源化小鼠模型,在该模型中,NK 细胞在感染 HIV-1 后迅速扩增,并在非淋巴器官中表现出脱颗粒、细胞毒性和促炎细胞因子产生,但在淋巴器官中的功能降低。尽管 HIV-1 感染诱导了 NK 细胞的功能障碍,但抗逆转录病毒治疗在分析性治疗中断后 HIV-1 反弹时重新激活了 NK 细胞的反应。此外,一种广泛中和抗体 PGT121 增强了体内 NK 细胞的功能,与抗体依赖性细胞毒性一致。NK 细胞的单克隆抗体耗竭导致多个非淋巴器官中的病毒载量升高。总体而言,我们在人源化 MISTRG-6-15 小鼠中的结果表明,NK 细胞在体内提供了直接的抗 HIV-1 反应,但在淋巴器官中的反应受到限制。

https://cdn.ncbi.nlm.nih.gov/pmc/blobs/4b10/9753998/cc85c7a44299/jci-132-162694-g123.jpg

文献AI研究员

20分钟写一篇综述,助力文献阅读效率提升50倍。

立即体验

用中文搜PubMed

大模型驱动的PubMed中文搜索引擎

马上搜索

文档翻译

学术文献翻译模型,支持多种主流文档格式。

立即体验