Suppr超能文献

宿主蛋白激酶是 SARS-CoV-2 核衣壳磷酸化和病毒复制所必需的。

Host protein kinases required for SARS-CoV-2 nucleocapsid phosphorylation and viral replication.

机构信息

Meyer Cancer Center, Weill Cornell Medicine, New York, NY 10021, USA.

Department of Medicine, Weill Cornell Medicine, New York, NY 10021, USA.

出版信息

Sci Signal. 2022 Oct 25;15(757):eabm0808. doi: 10.1126/scisignal.abm0808.

Abstract

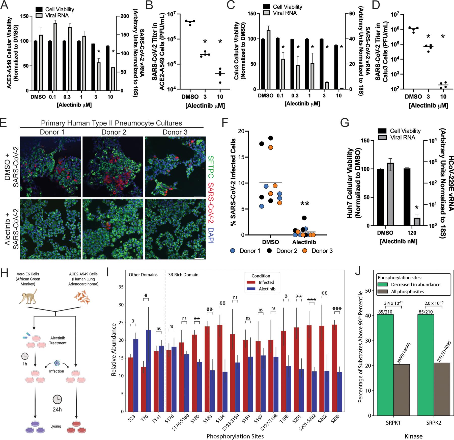
Multiple coronaviruses have emerged independently in the past 20 years that cause lethal human diseases. Although vaccine development targeting these viruses has been accelerated substantially, there remain patients requiring treatment who cannot be vaccinated or who experience breakthrough infections. Understanding the common host factors necessary for the life cycles of coronaviruses may reveal conserved therapeutic targets. Here, we used the known substrate specificities of mammalian protein kinases to deconvolute the sequence of phosphorylation events mediated by three host protein kinase families (SRPK, GSK-3, and CK1) that coordinately phosphorylate a cluster of serine and threonine residues in the viral N protein, which is required for viral replication. We also showed that loss or inhibition of SRPK1/2, which we propose initiates the N protein phosphorylation cascade, compromised the viral replication cycle. Because these phosphorylation sites are highly conserved across coronaviruses, inhibitors of these protein kinases not only may have therapeutic potential against COVID-19 but also may be broadly useful against coronavirus-mediated diseases.

摘要

过去 20 年来,已经出现了多种能够引发致命人类疾病的冠状病毒。尽管针对这些病毒的疫苗开发已经大大加速,但仍有需要治疗的患者无法接种疫苗或出现突破性感染。了解冠状病毒生命周期所需的常见宿主因素可能会揭示保守的治疗靶点。在这里,我们利用哺乳动物蛋白激酶的已知底物特异性,解析了三个宿主蛋白激酶家族(SRPK、GSK-3 和 CK1)介导的磷酸化事件的顺序,这些家族协调磷酸化病毒 N 蛋白中一组丝氨酸和苏氨酸残基,这是病毒复制所必需的。我们还表明,我们提出的启动 N 蛋白磷酸化级联反应的 SRPK1/2 的缺失或抑制,损害了病毒复制周期。由于这些磷酸化位点在冠状病毒中高度保守,这些蛋白激酶的抑制剂不仅可能对 COVID-19 具有治疗潜力,而且可能对冠状病毒介导的疾病具有广泛的用途。

https://cdn.ncbi.nlm.nih.gov/pmc/blobs/5e19/9830954/127ceb45434f/nihms-1851690-f0001.jpg

文献AI研究员

20分钟写一篇综述,助力文献阅读效率提升50倍。

立即体验

用中文搜PubMed

大模型驱动的PubMed中文搜索引擎

马上搜索

文档翻译

学术文献翻译模型,支持多种主流文档格式。

立即体验