Suppr超能文献

1 型糖尿病基因 TYK2 调节β细胞的发育及其对干扰素-α的反应。

The type 1 diabetes gene TYK2 regulates β-cell development and its responses to interferon-α.

机构信息

Stem Cells and Metabolism Research Program, Faculty of Medicine, University of Helsinki, Helsinki, 00290, Finland.

Université Paris Cité, Institut Cochin, CNRS, INSERM, Paris, 75014, France.

出版信息

Nat Commun. 2022 Oct 26;13(1):6363. doi: 10.1038/s41467-022-34069-z.

Abstract

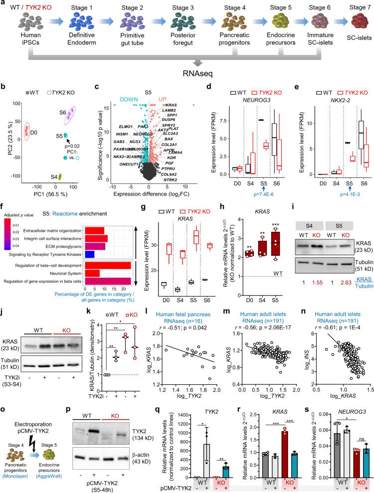
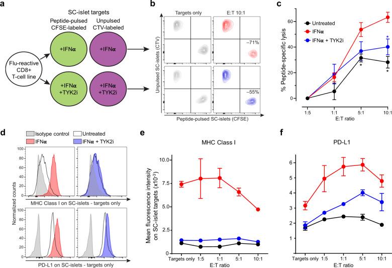
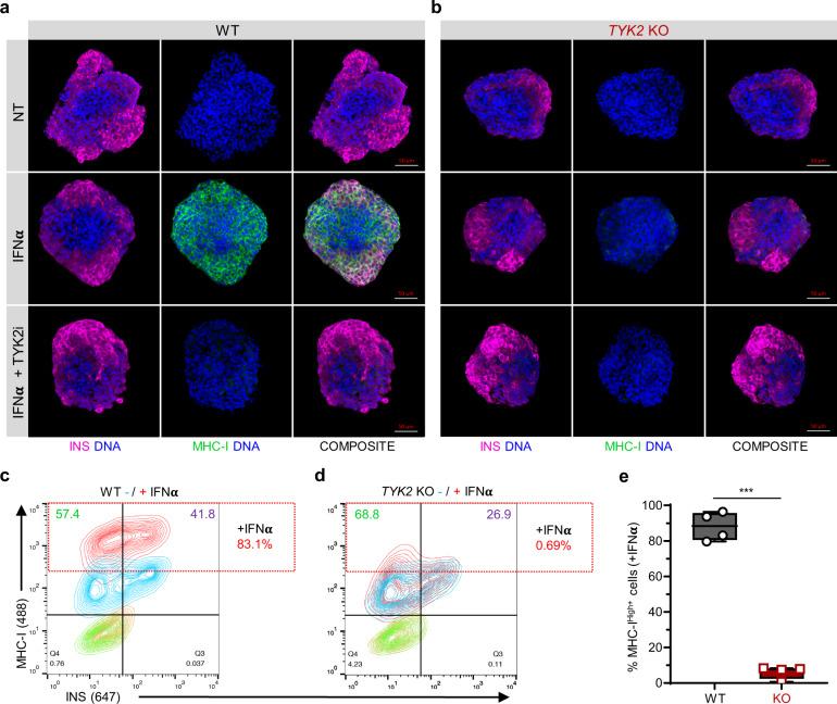
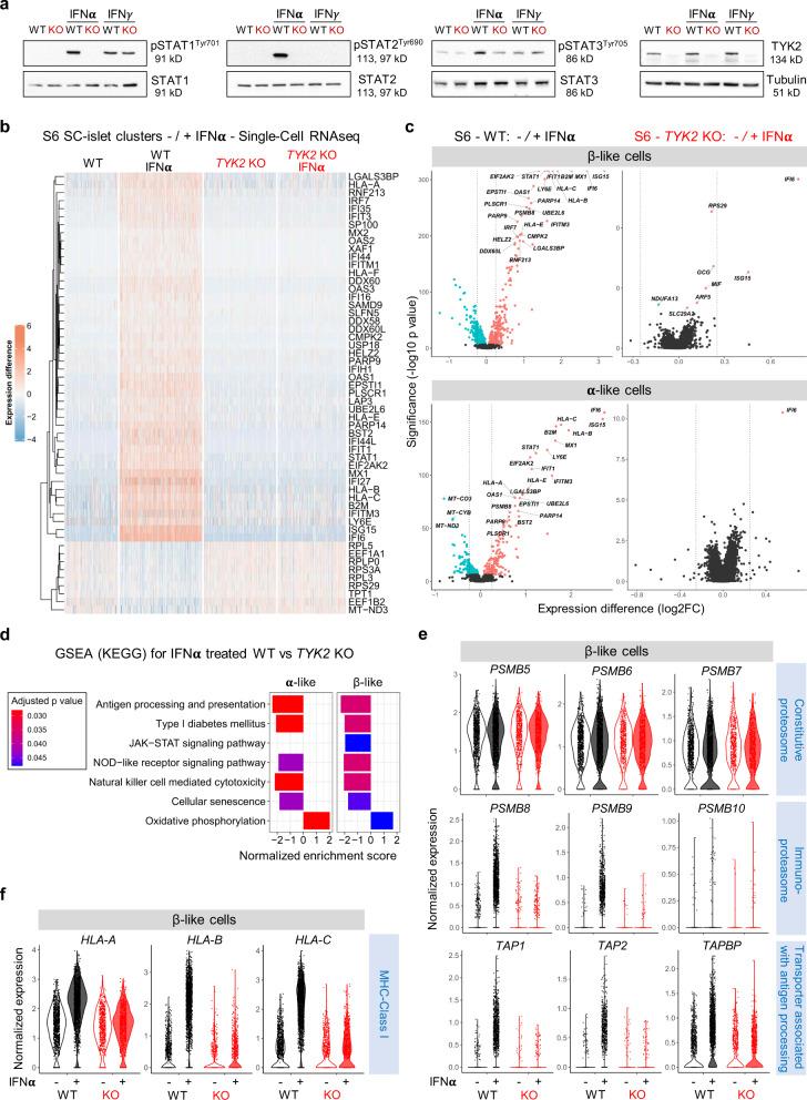
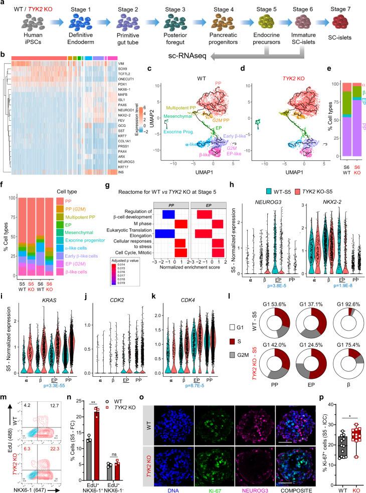
Type 1 diabetes (T1D) is an autoimmune disease that results in the destruction of insulin producing pancreatic β-cells. One of the genes associated with T1D is TYK2, which encodes a Janus kinase with critical roles in type-Ι interferon (IFN-Ι) mediated intracellular signalling. To study the role of TYK2 in β-cell development and response to IFNα, we generated TYK2 knockout human iPSCs and directed them into the pancreatic endocrine lineage. Here we show that loss of TYK2 compromises the emergence of endocrine precursors by regulating KRAS expression, while mature stem cell-islets (SC-islets) function is not affected. In the SC-islets, the loss or inhibition of TYK2 prevents IFNα-induced antigen processing and presentation, including MHC Class Ι and Class ΙΙ expression, enhancing their survival against CD8 T-cell cytotoxicity. These results identify an unsuspected role for TYK2 in β-cell development and support TYK2 inhibition in adult β-cells as a potent therapeutic target to halt T1D progression.

摘要

1 型糖尿病(T1D)是一种自身免疫性疾病,导致产生胰岛素的胰腺β细胞被破坏。与 T1D 相关的基因之一是 TYK2,它编码一种 Janus 激酶,在 I 型干扰素(IFN-Ι)介导的细胞内信号转导中具有关键作用。为了研究 TYK2 在 β 细胞发育和对 IFNα 的反应中的作用,我们生成了 TYK2 敲除的人类诱导多能干细胞(hiPSC),并将其定向分化为胰腺内分泌谱系。在这里,我们发现 TYK2 的缺失通过调节 KRAS 表达来损害内分泌前体细胞的出现,而成熟的干细胞胰岛(SC-islets)功能不受影响。在 SC-islets 中,TYK2 的缺失或抑制可防止 IFNα 诱导的抗原加工和呈递,包括 MHC Class Ι 和 Class ΙΙ 的表达,从而增强其对 CD8 T 细胞细胞毒性的存活能力。这些结果确定了 TYK2 在 β 细胞发育中的一个意想不到的作用,并支持 TYK2 抑制成年 β 细胞作为阻止 T1D 进展的有效治疗靶点。

https://cdn.ncbi.nlm.nih.gov/pmc/blobs/741a/9606380/769863971dd5/41467_2022_34069_Fig1_HTML.jpg

文献AI研究员

20分钟写一篇综述,助力文献阅读效率提升50倍。

立即体验

用中文搜PubMed

大模型驱动的PubMed中文搜索引擎

马上搜索

文档翻译

学术文献翻译模型,支持多种主流文档格式。

立即体验