Suppr超能文献

聚乙烯亚胺,一种具有自噬诱导作用的基于铂卡宾的药物载体,对胶质母细胞瘤癌症干细胞具有强大毒性。

Polyethylenimine, an Autophagy-Inducing Platinum-Carbene-Based Drug Carrier with Potent Toxicity towards Glioblastoma Cancer Stem Cells.

作者信息

McCartin Conor, Dussouillez Candice, Bernhard Chloé, Mathieu Eric, Blumberger Juliette, Dontenwill Monique, Herold-Mende Christel, Idbaih Ahmed, Lavalle Philippe, Bellemin-Laponnaz Stéphane, Kichler Antoine, Fournel Sylvie

机构信息

3Bio Team, CAMB UMR7199 CNRS, Faculté de Pharmacie, University of Strasbourg, 67401 Ilkirch, France.

Laboratoire de Bioimagerie et Pathologies UMR CNRS 7021 (LBP), Faculté de Pharmacie, University of Strasbourg, 67401 Illkirch, France.

出版信息

Cancers (Basel). 2022 Oct 15;14(20):5057. doi: 10.3390/cancers14205057.

Abstract

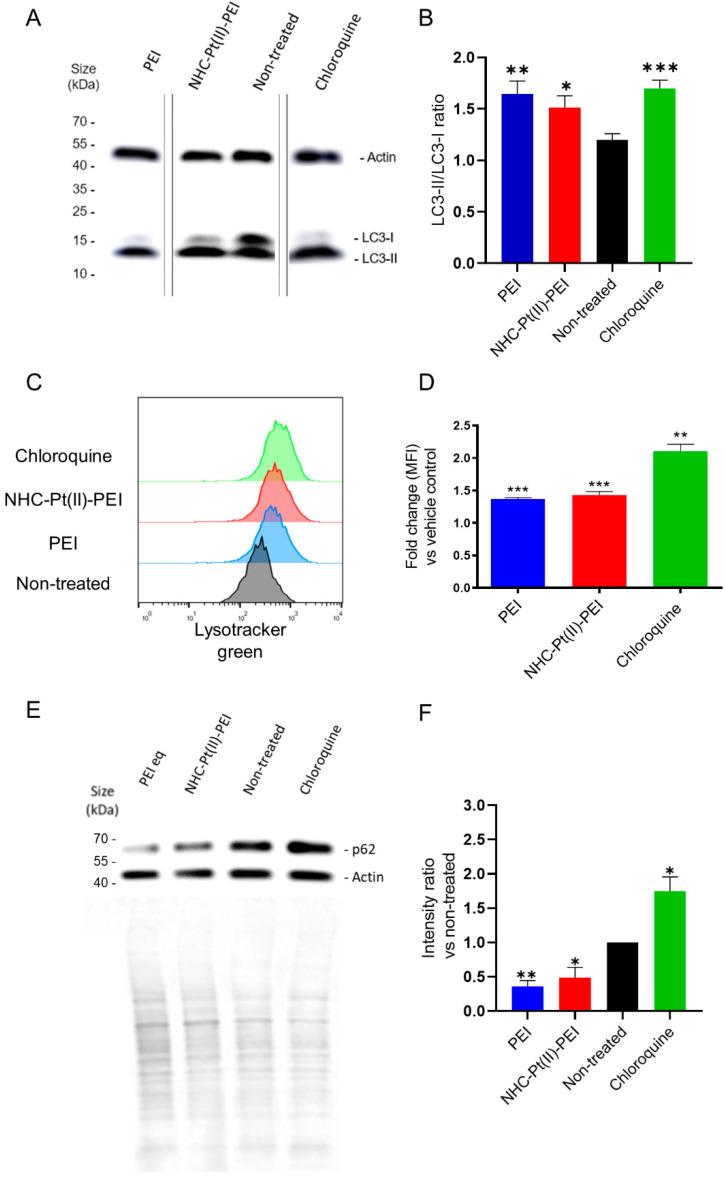
The difficulty involved in the treatment of many tumours due to their recurrence and resistance to chemotherapy is tightly linked to the presence of cancer stem cells (CSCs). This CSC sub-population is distinct from the majority of cancer cells of the tumour bulk. Indeed, CSCs have increased mitochondrial mass that has been linked to increased sensitivity to mitochondrial targeting compounds. Thus, a platinum-based polyethylenimine (PEI) polymer-drug conjugate (PDC) was assessed as a potential anti-CSC therapeutic since it has previously displayed mitochondrial accumulation. Our results show that CSCs have increased specific sensitivity to the PEI carrier and to the PDC. The mechanism of cell death seems to be necrotic in nature, with an absence of apoptotic markers. Cell death is accompanied by the induction of a protective autophagy. The interference in the balance of this pathway, which is highly important for CSCs, may be responsible for a partial reversion of the stem-like phenotype observed with prolonged PEI and PDC treatment. Several markers also indicate the cell death mode to be capable of inducing an anti-cancer immune response. This study thus indicates the potential therapeutic perspectives of polycations against CSCs.

摘要

许多肿瘤由于其复发和对化疗的耐药性而难以治疗,这与癌症干细胞(CSCs)的存在密切相关。这种CSC亚群与肿瘤主体中的大多数癌细胞不同。事实上,CSCs的线粒体质量增加,这与对线粒体靶向化合物的敏感性增加有关。因此,一种基于铂的聚乙烯亚胺(PEI)聚合物 - 药物偶联物(PDC)被评估为一种潜在的抗CSC治疗药物,因为它之前已显示出线粒体积累。我们的结果表明,CSCs对PEI载体和PDC具有更高的特异性敏感性。细胞死亡机制似乎本质上是坏死性的,没有凋亡标志物。细胞死亡伴随着保护性自噬的诱导。对该途径平衡的干扰,这对CSCs非常重要,可能是长时间PEI和PDC治疗后观察到的干细胞样表型部分逆转的原因。几个标志物还表明细胞死亡模式能够诱导抗癌免疫反应。因此,这项研究表明了聚阳离子针对CSCs的潜在治疗前景。

https://cdn.ncbi.nlm.nih.gov/pmc/blobs/2486/9599868/4e4127779d60/cancers-14-05057-g001.jpg

文献AI研究员

20分钟写一篇综述,助力文献阅读效率提升50倍。

立即体验

用中文搜PubMed

大模型驱动的PubMed中文搜索引擎

马上搜索

文档翻译

学术文献翻译模型,支持多种主流文档格式。

立即体验