Suppr超能文献

2021-2022 年冬在远东检测到新型 H5N1 高致病性禽流感病毒,其与欧洲的病毒在基因上非常接近。

Detection of New H5N1 High Pathogenicity Avian Influenza Viruses in Winter 2021-2022 in the Far East, Which Are Genetically Close to Those in Europe.

机构信息

Laboratory of Microbiology, Faculty of Veterinary Medicine, Hokkaido University, Kita 18, Nishi 9, Kita-ku, Sapporo 060-0818, Hokkaido, Japan.

International Collaboration Unit, International Institute for Zoonosis Control, Hokkaido University, Kita 20, Nishi 11, Kita-ku, Sapporo 001-0020, Hokkaido, Japan.

出版信息

Viruses. 2022 Sep 30;14(10):2168. doi: 10.3390/v14102168.

Abstract

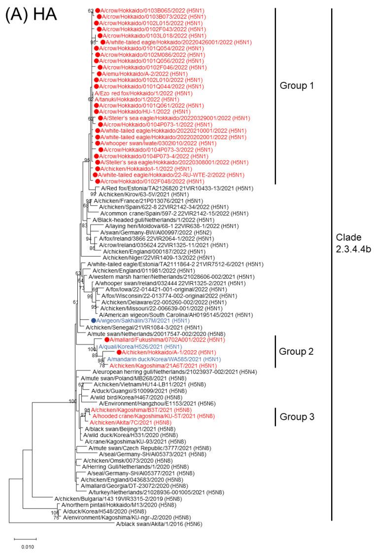
Many high pathogenicity avian influenza (HPAI) cases in wild birds due to H5N1 HPAI virus (HPAIV) infection were reported in northern Japan in the winter of 2021-2022. To investigate the epidemiology of HPAIVs brought to Japan from surrounding areas, a genetic analysis of H5 HPAIVs isolated in northern Japan was performed, and the pathogenicity of the HPAIV in chickens was assessed by experimental infection. Based on the genetic analysis of the hemagglutinin gene, pathogenic viruses detected in northern Japan as well as one in Sakhalin, the eastern part of Russia, were classified into the same subgroup as viruses prevalent in Europe in the same season but distinct from those circulating in Asia in winter 2020-2021. High identities of all eight segment sequences of A/crow/Hokkaido/0103B065/2022 (H5N1) (Crow/Hok), the representative isolates in northern Japan in 2022, to European isolates in the same season could also certify the unlikeliness of causing gene reassortment between H5 HPAIVs and viruses locally circulating in Asia. According to intranasal challenge results in six-week-old chickens, 50% of the chicken-lethal dose of Crow/Hok was calculated as 10 times of the 50% egg-infectious dose. These results demonstrated that the currently prevalent H5 HPAIVs could spread widely from certain origins throughout the Eurasian continent, including Europe and the Far East, and implied a possibility that contagious viruses are gathered in lakes in the northern territory via bird migration. Active monitoring of wild birds at the global level is essential to estimate the geographical source and spread dynamics of HPAIVs.

摘要

2021-2022 年冬季,日本北部报告了多起因 H5N1 高致病性禽流感(HPAI)病毒(HPAIV)感染而导致的野生鸟类高致病性禽流感病例。为了调查从周边地区传入日本的 HPAIV 的流行病学情况,对日本北部分离的 H5 HPAIV 进行了遗传分析,并通过实验感染评估了 HPAIV 在鸡中的致病性。基于血凝素基因的遗传分析,日本北部以及俄罗斯东部萨哈林岛检测到的致病性病毒被归入与同一季节在欧洲流行的病毒相同的亚群,但与 2020-2021 年冬季在亚洲流行的病毒不同。2022 年日本北部代表性分离株 A/crow/Hokkaido/0103B065/2022(H5N1)(乌鸦/霍卡多)的所有 8 个片段序列与同一季节欧洲分离株的高度同源也可以证明 H5 HPAIV 与亚洲本地流行的病毒之间不太可能发生基因重配。根据 6 周龄鸡的鼻腔内攻毒结果,乌鸦/霍卡多的鸡半数致死剂量(LD50)为鸡半数感染剂量(EID50)的 10 倍。这些结果表明,目前流行的 H5 HPAIV 可以从包括欧洲和远东在内的欧亚大陆的某些起源地广泛传播,并暗示通过候鸟迁徙,传染性病毒可能聚集在北部地区的湖泊中。在全球范围内对野生鸟类进行积极监测对于估计 HPAIV 的地理来源和传播动态至关重要。

https://cdn.ncbi.nlm.nih.gov/pmc/blobs/1eaa/9606862/21fd76693540/viruses-14-02168-g001.jpg

文献AI研究员

20分钟写一篇综述,助力文献阅读效率提升50倍。

立即体验

用中文搜PubMed

大模型驱动的PubMed中文搜索引擎

马上搜索

文档翻译

学术文献翻译模型,支持多种主流文档格式。

立即体验