Suppr超能文献

多功能纳米载药系统中联合自噬抑制剂、免疫佐剂和抗 PD-L1 抗体用于增强乳腺癌免疫治疗。

Combination of an autophagy inhibitor with immunoadjuvants and an anti-PD-L1 antibody in multifunctional nanoparticles for enhanced breast cancer immunotherapy.

机构信息

State Key Laboratory of Biocatalysis and Enzyme Engineering, Hubei Key Laboratory of Industrial Biotechnology, Hubei Collaborative Innovation Center for Green Transformation of Bio-Resources, School of Life Sciences, Hubei University, Wuhan, 430062, P. R. China.

Key Laboratory for the Synthesis and Application of Organic Functional Molecules, College of Chemistry and Chemical Engineering, Hubei University, Wuhan, 430062, P. R. China.

出版信息

BMC Med. 2022 Oct 28;20(1):411. doi: 10.1186/s12916-022-02614-8.

Abstract

BACKGROUND

The application of combination therapy for cancer treatment is limited due to poor tumor-specific drug delivery and the abscopal effect.

METHODS

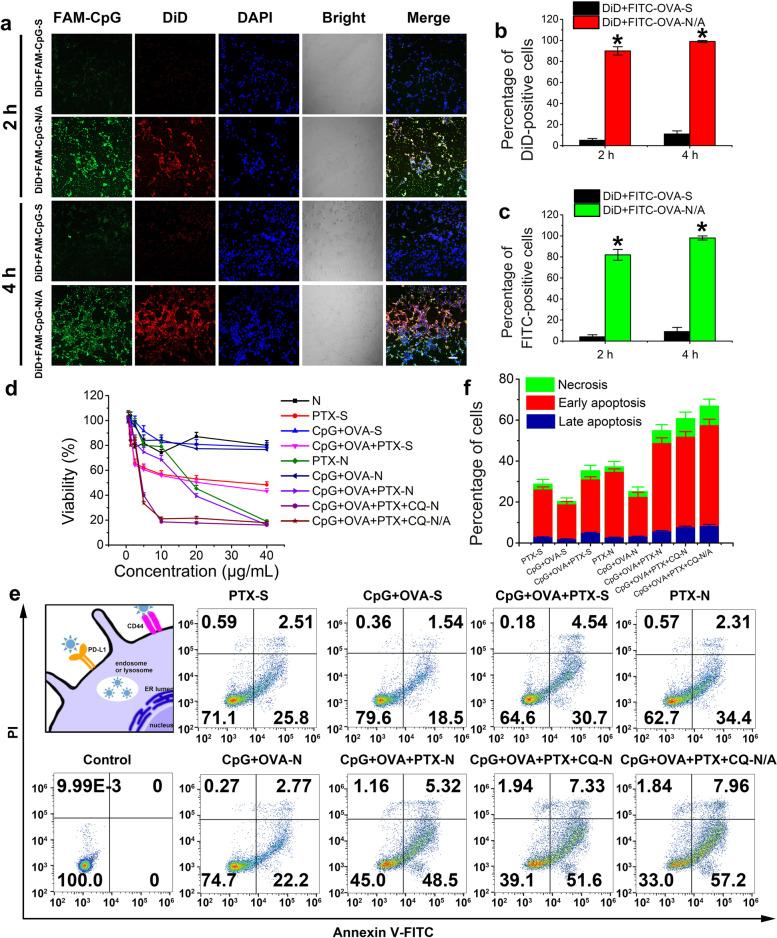
Here, PD-L1- and CD44-responsive multifunctional nanoparticles were developed using a polymer complex of polyethyleneimine and oleic acid (PEI-OA) and loaded with two chemotherapeutic drugs (paclitaxel and chloroquine), an antigen (ovalbumin), an immunopotentiator (CpG), and an immune checkpoint inhibitor (anti-PD-L1 antibody).

RESULTS

PEI-OA greatly improved the drug loading capacity and encapsulation efficiency of the nanoplatform, while the anti-PD-L1 antibody significantly increased its cellular uptake compared to other treatment formulations. Pharmacodynamic experiments confirmed that the anti-PD-L1 antibody can strongly inhibit primary breast cancer and increase levels of CD4+ and CD8+ T cell at the tumor site. In addition, chloroquine reversed the "immune-cold" environment and improved the anti-tumor effect of both chemotherapeutics and immune checkpoint inhibitors, while it induced strong immune memory and prevented lung metastasis.

CONCLUSIONS

Our strategy serves as a promising approach to the rational design of nanodelivery systems for simultaneous active targeting, autophagy inhibition, and chemotherapy that can be combined with immune-checkpoint inhibitors for enhanced breast cancer treatment.

摘要

背景

由于肿瘤特异性药物递送和远隔效应不佳,癌症联合治疗的应用受到限制。

方法

本研究采用聚乙烯亚胺和油酸的聚合物复合物(PEI-OA),制备了 PD-L1 和 CD44 响应型多功能纳米颗粒,并负载两种化疗药物(紫杉醇和氯喹)、一种抗原(卵清蛋白)、一种免疫佐剂(CpG)和一种免疫检查点抑制剂(抗 PD-L1 抗体)。

结果

PEI-OA 大大提高了纳米平台的载药能力和包封效率,而与其他治疗制剂相比,抗 PD-L1 抗体显著增加了其细胞摄取。药效学实验证实,抗 PD-L1 抗体可强烈抑制原发性乳腺癌,并增加肿瘤部位 CD4+和 CD8+T 细胞的水平。此外,氯喹逆转了“免疫冷”环境,提高了化疗药物和免疫检查点抑制剂的抗肿瘤作用,同时诱导了强烈的免疫记忆,防止了肺转移。

结论

我们的策略为合理设计纳米递药系统提供了一种有前途的方法,该系统可用于主动靶向、自噬抑制和化疗,与免疫检查点抑制剂联合使用可增强乳腺癌的治疗效果。

https://cdn.ncbi.nlm.nih.gov/pmc/blobs/6d08/9615197/1d1bb4016e50/12916_2022_2614_Fig1_HTML.jpg

文献AI研究员

20分钟写一篇综述,助力文献阅读效率提升50倍。

立即体验

用中文搜PubMed

大模型驱动的PubMed中文搜索引擎

马上搜索

文档翻译

学术文献翻译模型,支持多种主流文档格式。

立即体验