Suppr超能文献

肺微生物组、外周基因表达与 II 期非小细胞肺癌切除术后无复发生存率。

The lung microbiome, peripheral gene expression, and recurrence-free survival after resection of stage II non-small cell lung cancer.

机构信息

Department of Epidemiology and Population Health, Albert Einstein College of Medicine, 1300 Morris Park Avenue, #1315AB, The Bronx, New York, NY, 10461, USA.

Department of Cardiothoracic Surgery, NYU Langone Health, New York, NY, USA.

出版信息

Genome Med. 2022 Oct 27;14(1):121. doi: 10.1186/s13073-022-01126-7.

Abstract

BACKGROUND

Cancer recurrence after tumor resection in early-stage non-small cell lung cancer (NSCLC) is common, yet difficult to predict. The lung microbiota and systemic immunity may be important modulators of risk for lung cancer recurrence, yet biomarkers from the lung microbiome and peripheral immune environment are understudied. Such markers may hold promise for prediction as well as improved etiologic understanding of lung cancer recurrence.

METHODS

In tumor and distant normal lung samples from 46 stage II NSCLC patients with curative resection (39 tumor samples, 41 normal lung samples), we conducted 16S rRNA gene sequencing. We also measured peripheral blood immune gene expression with nanoString®. We examined associations of lung microbiota and peripheral gene expression with recurrence-free survival (RFS) and disease-free survival (DFS) using 500 × 10-fold cross-validated elastic-net penalized Cox regression, and examined predictive accuracy using time-dependent receiver operating characteristic (ROC) curves.

RESULTS

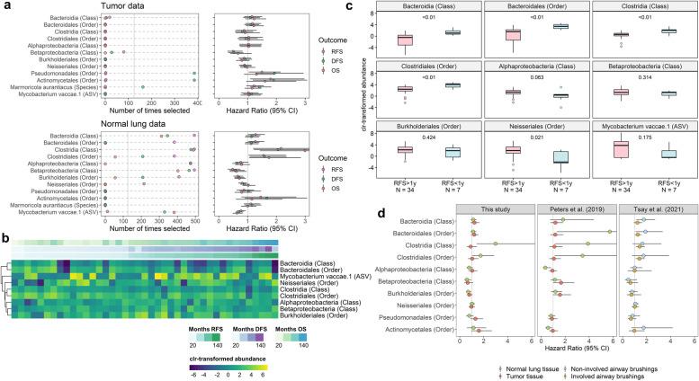
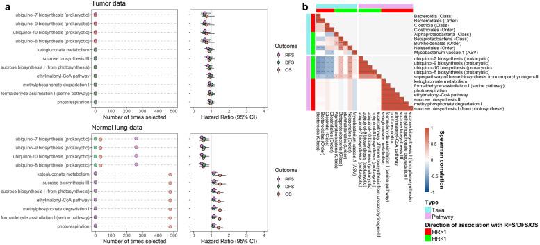
Over a median of 4.8 years of follow-up (range 0.2-12.2 years), 43% of patients experienced a recurrence, and 50% died. In normal lung tissue, a higher abundance of classes Bacteroidia and Clostridia, and orders Bacteroidales and Clostridiales, were associated with worse RFS, while a higher abundance of classes Alphaproteobacteria and Betaproteobacteria, and orders Burkholderiales and Neisseriales, were associated with better RFS. In tumor tissue, a higher abundance of orders Actinomycetales and Pseudomonadales were associated with worse DFS. Among these taxa, normal lung Clostridiales and Bacteroidales were also related to worse survival in a previous small pilot study and an additional independent validation cohort. In peripheral blood, higher expression of genes TAP1, TAPBP, CSF2RB, and IFITM2 were associated with better DFS. Analysis of ROC curves revealed that lung microbiome and peripheral gene expression biomarkers provided significant additional recurrence risk discrimination over standard demographic and clinical covariates, with microbiome biomarkers contributing more to short-term (1-year) prediction and gene biomarkers contributing to longer-term (2-5-year) prediction.

CONCLUSIONS

We identified compelling biomarkers in under-explored data types, the lung microbiome, and peripheral blood gene expression, which may improve risk prediction of recurrence in early-stage NSCLC patients. These findings will require validation in a larger cohort.

摘要

背景

早期非小细胞肺癌(NSCLC)肿瘤切除后复发较为常见,但难以预测。肺部微生物群和全身免疫可能是肺癌复发风险的重要调节剂,但肺部微生物群和外周免疫环境的生物标志物研究较少。这些标志物可能有希望用于预测,并能更好地了解肺癌复发的病因。

方法

在 46 名接受根治性切除的 II 期 NSCLC 患者的肿瘤和远处正常肺组织样本(39 个肿瘤样本,41 个正常肺样本)中,我们进行了 16S rRNA 基因测序。我们还使用 nanoString®测量了外周血免疫基因表达。我们使用 500 倍交叉验证弹性网惩罚 Cox 回归检验了肺部微生物群和外周基因表达与无复发生存(RFS)和无病生存(DFS)的相关性,并使用时间依赖性接受者操作特征(ROC)曲线检验了预测准确性。

结果

在中位数为 4.8 年的随访期间(范围为 0.2-12.2 年),43%的患者复发,50%的患者死亡。在正常肺组织中,类拟杆菌和梭菌纲以及目拟杆菌目和梭菌目丰度较高与 RFS 较差相关,而α变形菌纲和β变形菌纲以及目伯克霍尔德菌目和奈瑟菌目丰度较高与 RFS 较好相关。在肿瘤组织中,目放线菌目和假单胞菌目丰度较高与 DFS 较差相关。在这些分类群中,正常肺梭菌目和拟杆菌目也与之前的小试点研究和另外一个独立验证队列中的较差生存相关。在外周血中,TAP1、TAPBP、CSF2RB 和 IFITM2 基因的高表达与 DFS 较好相关。ROC 曲线分析表明,肺部微生物组和外周基因表达生物标志物在标准人口统计学和临床协变量之外提供了显著的额外复发风险判别,微生物组生物标志物对短期(1 年)预测更有贡献,基因生物标志物对长期(2-5 年)预测更有贡献。

结论

我们在未充分探索的数据类型(肺部微生物群和外周血基因表达)中发现了有说服力的生物标志物,这些标志物可能改善早期 NSCLC 患者复发风险的预测。这些发现需要在更大的队列中进行验证。

https://cdn.ncbi.nlm.nih.gov/pmc/blobs/d532/9609265/b534b32d0a92/13073_2022_1126_Fig1_HTML.jpg

文献AI研究员

20分钟写一篇综述,助力文献阅读效率提升50倍。

立即体验

用中文搜PubMed

大模型驱动的PubMed中文搜索引擎

马上搜索

文档翻译

学术文献翻译模型,支持多种主流文档格式。

立即体验