Suppr超能文献

一种机器学习框架可预测由点突变引起的B型血友病的临床严重程度。

A Machine Learning Framework Predicts the Clinical Severity of Hemophilia B Caused by Point-Mutations.

作者信息

Lopes Tiago J S, Nogueira Tatiane, Rios Ricardo

机构信息

Center for Regenerative Medicine, National Center for Child Health and Development Research Institute, Tokyo, Japan.

Institute of Computing, Federal University of Bahia, Salvador, Brazil.

出版信息

Front Bioinform. 2022 Jun 23;2:912112. doi: 10.3389/fbinf.2022.912112. eCollection 2022.

Abstract

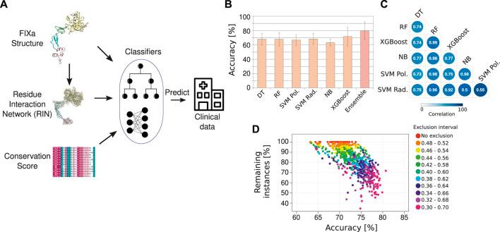
Blood coagulation is a vital physiological mechanism to stop blood loss following an injury to a blood vessel. This process starts immediately upon damage to the endothelium lining a blood vessel, and results in the formation of a platelet plug that closes the site of injury. In this repair operation, an essential component is the coagulation factor IX (FIX), a serine protease encoded by the F9 gene and whose deficiency causes hemophilia B. If not treated by prophylaxis or gene therapy, patients with this condition are at risk of life-threatening bleeding episodes. In this sense, a deep understanding of the FIX protein and its activated form (FIXa) is essential to develop efficient therapeutics. In this study, we used well-studied structural analysis techniques to create a residue interaction network of the FIXa protein. Here, the nodes are the amino acids of FIXa, and two nodes are connected by an edge if the two residues are in close proximity in the FIXa 3D structure. This representation accurately captured fundamental properties of each amino acid of the FIXa structure, as we found by validating our findings against hundreds of clinical reports about the severity of HB. Finally, we established a machine learning framework named HemB-Class to predict the effect of mutations of all FIXa residues to all other amino acids and used it to disambiguate several conflicting medical reports. Together, these methods provide a comprehensive map of the FIXa protein architecture and establish a robust platform for the rational design of FIX therapeutics.

摘要

血液凝固是一种重要的生理机制,用于在血管受伤后阻止失血。这个过程在血管内皮受损后立即开始,导致形成一个血小板凝块,封闭受伤部位。在这个修复过程中,一个重要的成分是凝血因子IX(FIX),它是一种由F9基因编码的丝氨酸蛋白酶,其缺乏会导致B型血友病。如果不通过预防或基因治疗进行治疗,患有这种疾病的患者有发生危及生命的出血事件的风险。从这个意义上说,深入了解FIX蛋白及其活化形式(FIXa)对于开发有效的治疗方法至关重要。在这项研究中,我们使用了经过充分研究的结构分析技术来创建FIXa蛋白的残基相互作用网络。在这里,节点是FIXa的氨基酸,如果两个残基在FIXa的三维结构中紧密相邻,则两个节点通过一条边连接。正如我们通过对照数百份关于B型血友病严重程度的临床报告验证我们的发现所发现的那样,这种表示准确地捕捉了FIXa结构中每个氨基酸的基本特性。最后,我们建立了一个名为HemB-Class的机器学习框架,以预测FIXa所有残基突变为所有其他氨基酸的效果,并使用它来消除几份相互矛盾的医学报告的歧义。总之,这些方法提供了FIXa蛋白结构的全面图谱,并建立了一个强大的平台,用于合理设计FIX治疗药物。

https://cdn.ncbi.nlm.nih.gov/pmc/blobs/13c7/9580853/d4aa497a1b61/fbinf-02-912112-g001.jpg

文献AI研究员

20分钟写一篇综述,助力文献阅读效率提升50倍。

立即体验

用中文搜PubMed

大模型驱动的PubMed中文搜索引擎

马上搜索

文档翻译

学术文献翻译模型,支持多种主流文档格式。

立即体验