Suppr超能文献

小分子 M1 可促进视神经再生,恢复特定靶标的神经活动和视觉功能。

A small molecule M1 promotes optic nerve regeneration to restore target-specific neural activity and visual function.

机构信息

Department of Neuroscience, City University of Hong Kong, Hong Kong Special Administrative Region (HKSAR), China.

Department of Chemistry, City University of Hong Kong, Hong Kong Special Administrative Region (HKSAR), China.

出版信息

Proc Natl Acad Sci U S A. 2022 Nov;119(44):e2121273119. doi: 10.1073/pnas.2121273119. Epub 2022 Oct 28.

Abstract

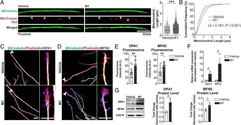
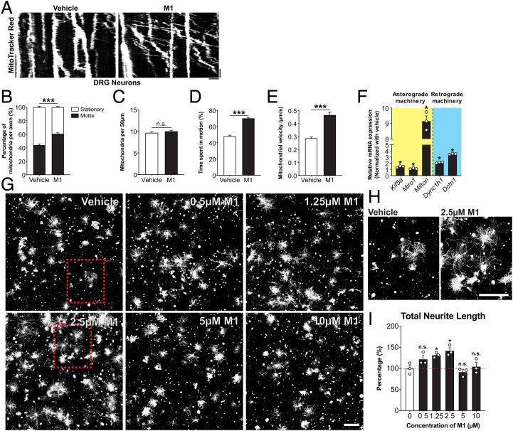
Axon regeneration is an energy-demanding process that requires active mitochondrial transport. In contrast to the central nervous system (CNS), axonal mitochondrial transport in regenerating axons of the peripheral nervous system (PNS) increases within hours and sustains for weeks after injury. Yet, little is known about targeting mitochondria in nervous system repair. Here, we report the induction of sustained axon regeneration, neural activities in the superior colliculus (SC), and visual function recovery after optic nerve crush (ONC) by M1, a small molecule that promotes mitochondrial fusion and transport. We demonstrated that M1 enhanced mitochondrial dynamics in cultured neurons and accelerated in vivo axon regeneration in the PNS. Ex vivo time-lapse imaging and kymograph analysis showed that M1 greatly increased mitochondrial length, axonal mitochondrial motility, and transport velocity in peripheral axons of the sciatic nerves. Following ONC, M1 increased the number of axons regenerating through the optic chiasm into multiple subcortical areas and promoted the recovery of local field potentials in the SC after optogenetic stimulation of retinal ganglion cells, resulting in complete recovery of the pupillary light reflex, and restoration of the response to looming visual stimuli was detected. M1 increased the gene expression of mitochondrial fusion proteins and major axonal transport machinery in both the PNS and CNS neurons without inducing inflammatory responses. The knockdown of two key mitochondrial genes, or , abolished the growth-promoting effects of M1 after ONC, suggesting that maintaining a highly dynamic mitochondrial population in axons is required for successful CNS axon regeneration.

摘要

轴突再生是一个耗能过程,需要活跃的线粒体运输。与中枢神经系统 (CNS) 相反,在周围神经系统 (PNS) 的再生轴突中,轴突线粒体运输在损伤后数小时内增加,并持续数周。然而,关于靶向神经系统修复中的线粒体的了解甚少。在这里,我们报告了 M1 诱导持续轴突再生、上丘 (SC) 的神经活动和视神经挤压 (ONC) 后视觉功能的恢复。M1 是一种促进线粒体融合和运输的小分子。我们证明 M1 增强了培养神经元中的线粒体动力学,并加速了 PNS 中的体内轴突再生。离体延时成像和动图分析显示,M1 大大增加了坐骨神经外周轴突中线粒体的长度、轴突线粒体的运动性和运输速度。在 ONC 之后,M1 增加了通过视交叉再生到多个皮质下区域的轴突数量,并促进了光遗传学刺激视网膜神经节细胞后 SC 中的局部场电位的恢复,导致瞳孔光反射完全恢复,并检测到对逼近视觉刺激的反应恢复。M1 增加了 PNS 和 CNS 神经元中线粒体融合蛋白和主要轴突运输机制的基因表达,而没有诱导炎症反应。在 ONC 后,敲低两个关键的线粒体基因 或 ,消除了 M1 的促生长作用,这表明在轴突中维持高度动态的线粒体群体对于成功的中枢神经系统轴突再生是必需的。

https://cdn.ncbi.nlm.nih.gov/pmc/blobs/d982/9636930/d237065a109e/pnas.2121273119fig01.jpg

文献AI研究员

20分钟写一篇综述,助力文献阅读效率提升50倍。

立即体验

用中文搜PubMed

大模型驱动的PubMed中文搜索引擎

马上搜索

文档翻译

学术文献翻译模型,支持多种主流文档格式。

立即体验