Suppr超能文献

解析双特异性抗体 PD1-TIM3 和 PD1-LAG3 在人类肿瘤中的体外分子和细胞反应。

Deciphering molecular and cellular ex vivo responses to bispecific antibodies PD1-TIM3 and PD1-LAG3 in human tumors.

机构信息

Department of Biomedicine, University Hospital Basel, Basel, Switzerland

Roche Pharma Research and Early Development, Pharmaceutical Sciences, Roche Innovation Center Basel, F Hoffmann-La Roche Ltd, Basel, Switzerland.

出版信息

J Immunother Cancer. 2022 Nov;10(11). doi: 10.1136/jitc-2022-005548.

Abstract

BACKGROUND

Next-generation cancer immunotherapies are designed to broaden the therapeutic repertoire by targeting new immune checkpoints including lymphocyte-activation gene 3 (LAG-3) and T cell immunoglobulin and mucin-domain containing-3 (TIM-3). Yet, the molecular and cellular mechanisms by which either receptor functions to mediate its inhibitory effects are still poorly understood. Similarly, little is known on the differential effects of dual, compared with single, checkpoint inhibition.

METHODS

We here performed in-depth characterization, including multicolor flow cytometry, single cell RNA sequencing and multiplex supernatant analysis, using tumor single cell suspensions from patients with cancer treated ex vivo with novel bispecific antibodies targeting programmed cell death protein 1 (PD-1) and TIM-3 (PD1-TIM3), PD-1 and LAG-3 (PD1-LAG3), or with anti-PD-1.

RESULTS

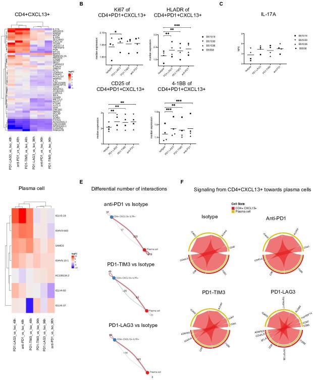
We identified patient samples which were responsive to PD1-TIM3, PD1-LAG3 or anti-PD-1 using an in vitro approach, validated by the analysis of 659 soluble proteins and enrichment for an anti-PD-1 responder signature. We found increased abundance of an activated (HLA-DRCD25GranzymeB) CD8 T cell subset and of proliferating CD8 T cells, in response to bispecific antibody or anti-PD-1 treatment. Bispecific antibodies, but not anti-PD-1, significantly increased the abundance of a proliferating natural killer cell subset, which exhibited enrichment for a tissue-residency signature. Key phenotypic and transcriptional changes occurred in a PD-1CXCL13CD4 T cell subset, in response to all treatments, including increased interleukin-17 secretion and signaling toward plasma cells. Interestingly, LAG-3 protein upregulation was detected as a unique pharmacodynamic effect mediated by PD1-LAG3, but not by PD1-TIM3 or anti-PD-1.

CONCLUSIONS

Our in vitro system reliably assessed responses to bispecific antibodies co-targeting PD-1 together with LAG-3 or TIM-3 using patients' tumor infiltrating immune cells and revealed transcriptional and phenotypic imprinting by bispecific antibody formats currently tested in early clinical trials.

摘要

背景

下一代癌症免疫疗法旨在通过靶向新的免疫检查点(包括淋巴细胞激活基因 3(LAG-3)和 T 细胞免疫球蛋白和粘蛋白结构域 3(TIM-3))来扩大治疗范围。然而,尚不清楚这两个受体中的任何一个发挥作用以介导其抑制作用的分子和细胞机制。同样,对于双检查点抑制与单检查点抑制的差异影响也知之甚少。

方法

我们在这里使用来自癌症患者的肿瘤单细胞悬液进行了深入的表征,包括多色流式细胞术、单细胞 RNA 测序和多重上清液分析,这些患者的肿瘤单细胞悬液在体外用针对程序性细胞死亡蛋白 1(PD-1)和 TIM-3(PD1-TIM3)、PD-1 和 LAG-3(PD1-LAG3)或抗 PD-1 的新型双特异性抗体进行了处理。

结果

我们使用体外方法鉴定了对 PD1-TIM3、PD1-LAG3 或抗 PD-1 有反应的患者样本,并用 659 种可溶性蛋白的分析和对抗 PD-1 应答者特征的富集进行了验证。我们发现,与抗 PD-1 处理相比,双特异性抗体或抗 PD-1 处理会导致激活的(HLA-DRCD25GranzymeB)CD8 T 细胞亚群和增殖的 CD8 T 细胞的丰度增加。双特异性抗体而非抗 PD-1 显著增加了增殖的自然杀伤细胞亚群的丰度,该亚群表现出组织驻留特征的富集。所有治疗方法都导致 PD-1CXCL13CD4 T 细胞亚群发生关键的表型和转录变化,包括白细胞介素 17 分泌和向浆细胞的信号传导增加。有趣的是,LAG-3 蛋白上调被检测为 PD1-LAG3 介导的独特药效学效应,但 PD1-TIM3 或抗 PD-1 则没有。

结论

我们的体外系统使用患者的肿瘤浸润免疫细胞可靠地评估了针对共靶向 PD-1 与 LAG-3 或 TIM-3 的双特异性抗体的反应,并揭示了目前在早期临床试验中测试的双特异性抗体制剂的转录和表型印记。

https://cdn.ncbi.nlm.nih.gov/pmc/blobs/c1fd/9628669/042a1567cf80/jitc-2022-005548f01.jpg

文献AI研究员

20分钟写一篇综述,助力文献阅读效率提升50倍。

立即体验

用中文搜PubMed

大模型驱动的PubMed中文搜索引擎

马上搜索

文档翻译

学术文献翻译模型,支持多种主流文档格式。

立即体验