Suppr超能文献

ALKBH5 介导的 lincRNA LINC02551 的 mA 修饰增强了 DDX24 的稳定性,从而促进肝癌的生长和转移。

ALKBH5-mediated mA modification of lincRNA LINC02551 enhances the stability of DDX24 to promote hepatocellular carcinoma growth and metastasis.

机构信息

Hepatic Surgery Center, Tongji Hospital, Tongji Medical College, Huazhong University of Science and Technology, Wuhan, 430030, China.

Hubei Key Laboratory of Hepato-Pancreato-Biliary Diseases, Wuhan, 430030, China.

出版信息

Cell Death Dis. 2022 Nov 5;13(11):926. doi: 10.1038/s41419-022-05386-4.

Abstract

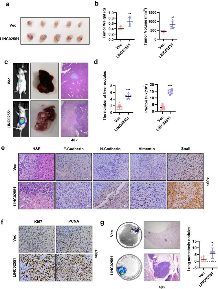
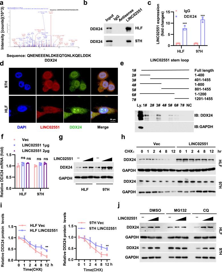
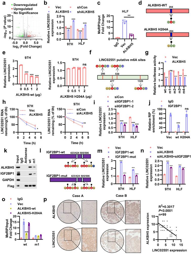
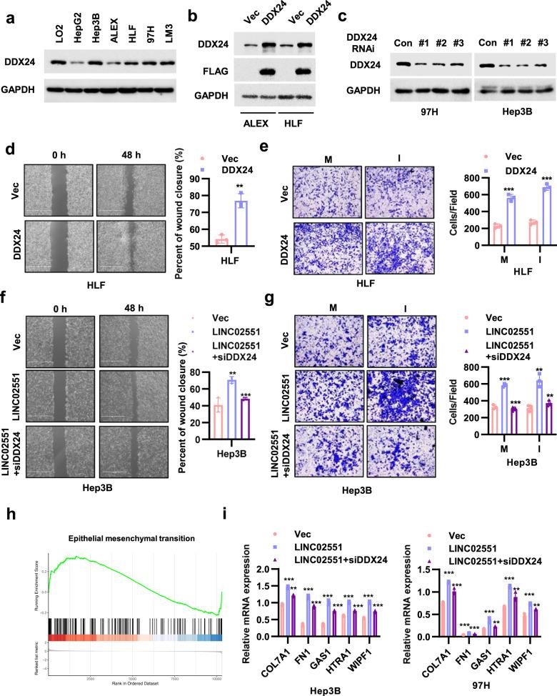
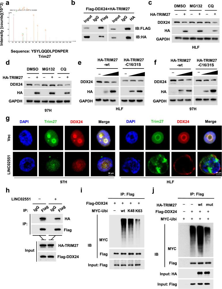
As the most important RNA epigenetic regulation in eukaryotic cells, N6-metheyladenosine (mA) modification has been demonstrated to play significant roles in cancer progression. However, this modification in long intergenic non-coding RNAs (lincRNAs) and the corresponding functions remain elusive. Here, we showed a lincRNA LINC02551 was downregulated by AlkB Homolog 5 (ALKBH5) overexpression in a mA-dependent manner in hepatocellular carcinoma (HCC). Functionally, LINC02551 was required for the growth and metastasis of HCC. Mechanistically, LINC02551, a bona fide mA target of ALKBH5, acted as a molecular adaptor that blocked the combination between DDX24 and a E3 ligase TRIM27 to decrease the ubiquitination and subsequent degradation of DDX24, ultimately facilitating HCC growth and metastasis. Thus, ALKBH5-mediated LINC02551 mA methylation was required for HCC growth and metastasis.

摘要

作为真核细胞中最重要的 RNA 表观遗传调控之一,N6-甲基腺苷(m6A)修饰已被证明在癌症进展中发挥重要作用。然而,这种修饰在长非编码 RNA(lncRNA)中的作用及其相应功能仍不清楚。在这里,我们发现 ALKBH5 过表达以 m6A 依赖的方式下调肝癌(HCC)中的 lincRNA LINC02551。功能上,LINC02551 是 HCC 生长和转移所必需的。在机制上,LINC02551 是 ALKBH5 的真正 m6A 靶标,作为分子衔接物,阻止了 DDX24 与 E3 连接酶 TRIM27 的结合,从而减少了 DDX24 的泛素化和随后的降解,最终促进了 HCC 的生长和转移。因此,ALKBH5 介导的 LINC02551 m6A 甲基化对于 HCC 的生长和转移是必需的。

https://cdn.ncbi.nlm.nih.gov/pmc/blobs/93fc/9637195/f09659a4bfae/41419_2022_5386_Fig1_HTML.jpg

文献AI研究员

20分钟写一篇综述,助力文献阅读效率提升50倍。

立即体验

用中文搜PubMed

大模型驱动的PubMed中文搜索引擎

马上搜索

文档翻译

学术文献翻译模型,支持多种主流文档格式。

立即体验